EasyManua.ls Logo

Scotsman 05566 - Service Diagnosis; Unit Malfunctions and LED Indicators; Ice Production Issues

Scotsman 05566
42 pages
Print Icon
To Next Page IconTo Next Page
To Next Page IconTo Next Page
To Previous Page IconTo Previous Page
To Previous Page IconTo Previous Page
Loading...
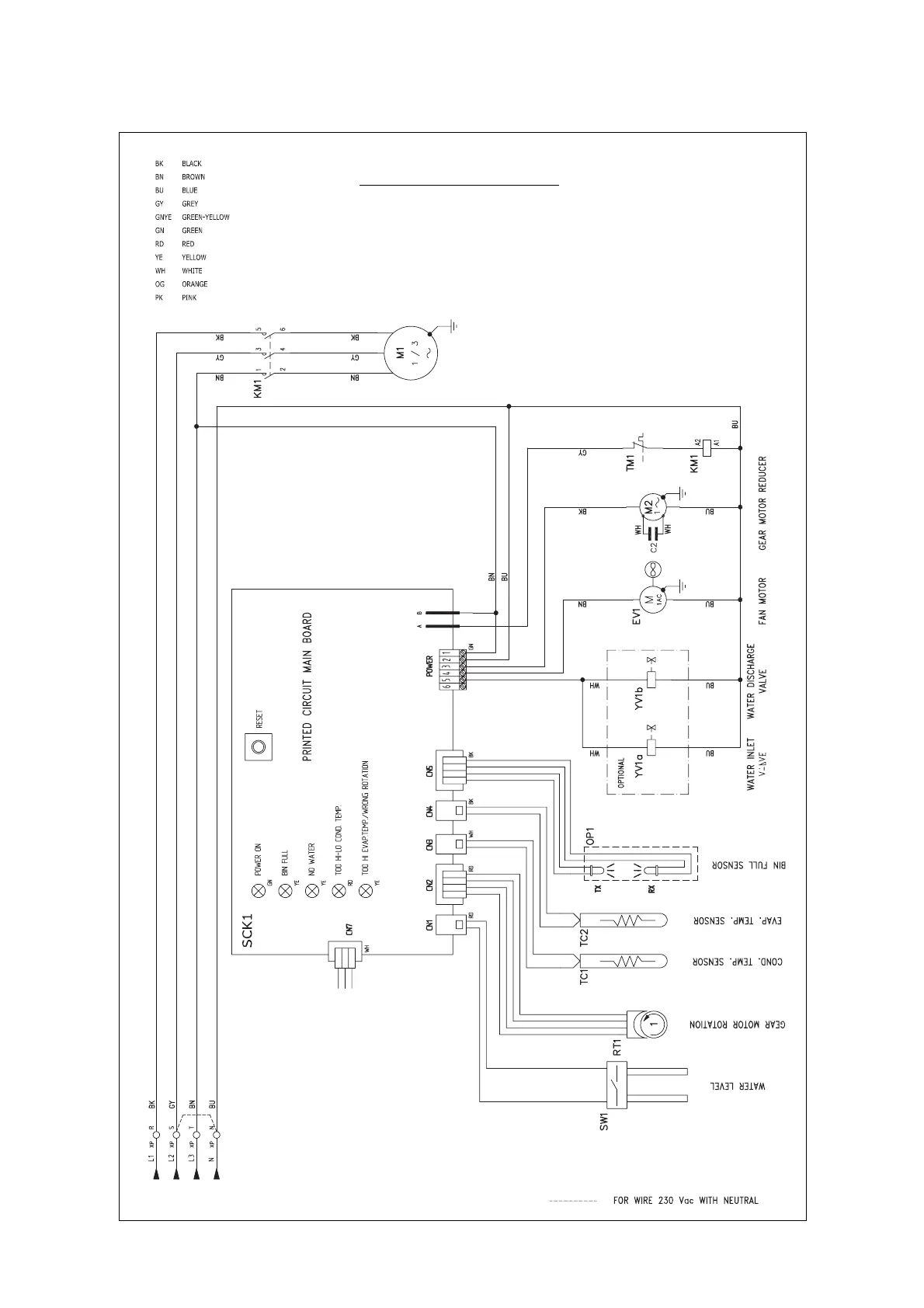
WIRING DIAGRAM MF 56
AIR AND WATER COOLED
THREE PHASE
Page 35

Related product manuals