EasyManua.ls Logo

Semtech EB-GS2971 - Cable Driver Schematic

Default Icon
22 pages
Print Icon
To Next Page IconTo Next Page
To Next Page IconTo Next Page
To Previous Page IconTo Previous Page
To Previous Page IconTo Previous Page
Loading...
EB-GS2971
Evaluation Board User Guide
52169 - 2 June 2012
10 of 22
Proprietary & Confidential
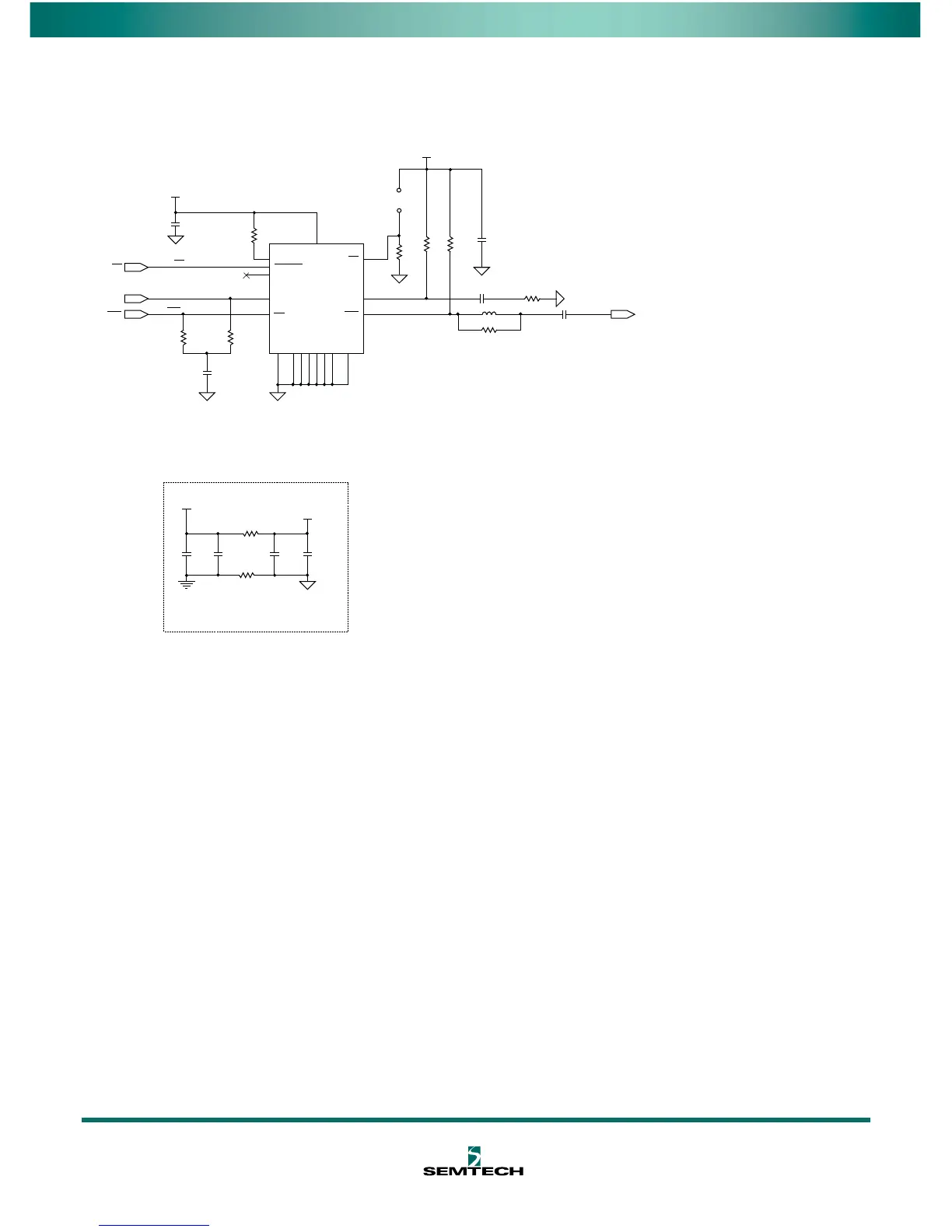
2.2 Cable Driver Schematic
Figure 2-2: Cable Driver Schematic
R41
75R
R92
10K
R43
75R
C48
10n
75-ohm traces
A_GND
C52 4u7
JP4
R48
49R9
R49
49R9
C57
10n
SDI
1
SDI
2
NC
5
GND
3
DISABLE
6
NC
14
SD/HD
10
TAB
NC
8
SDO
11
SDO
12
NC
15
NC
13
NC
7
RSET
4
VCC
9
NC
16
U7
GS2978
A_GND
C50 4u7
SD closed
HD open
A_GND
LOOP-THROUGH
L4 5n6
R47 75R
R40
750R
+3.3V
R44 75R
C47
10n
+3.3V
C20
10n
R94
0R
C22
1u
C23
10n
R9
0R
C21
1u
A_GND
VCC_3.3V
+3.3V
GND
CD Power Decoupling & Filtering
CD
SDO
SDI OUT
SD_EN/DIS
SD_EN/DIS
A_GND
SDO
SDO
SDO
A_GND
A_GND

Related product manuals