EasyManua.ls Logo

Semtech EB-GS2971 - 2 Schematics; Top Level Schematic

Default Icon
22 pages
Print Icon
To Next Page IconTo Next Page
To Next Page IconTo Next Page
To Previous Page IconTo Previous Page
To Previous Page IconTo Previous Page
Loading...
EB-GS2971
Evaluation Board User Guide
52169 - 2 June 2012
9 of 22
Proprietary & Confidential
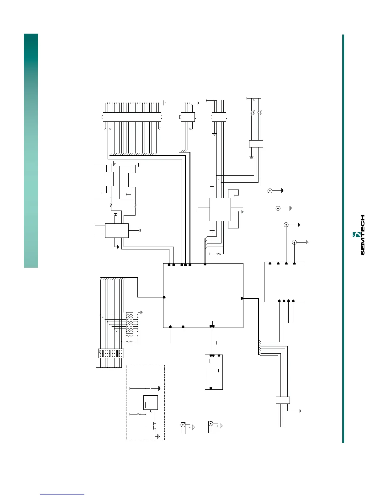
2. Schematics
2.1 Top Level Schematic
Figure 2-1: Top Level Schematic
GND
GND
S1
B3S-1002P
RESET
GND
GND
PCLK
MA LE: TOP- S IDE
MA LE: TOP- S IDE
2
4
6
8
10
12
14
16
18
20
22
24
26
28
30
32
34
36
38
40
42
44
46
48
1
3
5
7
9
11
13
15
17
19
21
23
25
27
29
31
33
35
37
39
41
43
45
47
J16
TMMH-124-01-F-D-R A-ES
2
4
6
8
10
1
3
5
7
9
J17
TMMH-105-01-F-D-R A
R84
1.15K
HHVF0
FHVF2
VHVF1
VID_DAT_Out3
VID_DAT_Out0
VID_DAT_Out2
VID_DAT_Out1
SERIAL AUDIO
VID_DAT_Out5
VID_DAT_Out7
VID_DAT_Out4
VID_DAT_Out9
VID_DAT_Out8
VID_DAT_Out6
VID_DAT_Out12
VID_DAT_Out11
VID_DAT_Out15
VID_DAT_Out16
VID_DAT_Out10
VID_DAT_Out17
VID_DAT_Out13
VID_DAT_Out14
VID_DAT_Out19
VID_DAT_Out18
GND
GND
RESET
AMCLK
ACLK
WCLK
12
34
56
78
9 10
J23
TSW-105-07-L-D
AOUT_3/4
ACLK
WCLK
AOUT_1/2 AOUT_5/6
AOUT_7/8
GND
SERIAL AUDIO OUT
1
3
2
J4
UCBBJE20-1
SDI INPUT
Pin _ctrl0JTAG/HOSTb
C91
0.1u
VCC_MB
CS1
2
4
6
8
10
1
3
5
7
9
J18
TMMH-105-01-F-D-R A
CS3
CS2
CS0
A_GND
1
3
2
J5
UCBBJE20-1
SDI OUT
CD
CD
SDO
SDI OUT
GND
JTAG/HOSTb
CS2
CS1
R8910K
VCC_3.3V
R9010K
R8810K
AUDIO_Out[6:0]
IO_VDD
GND
1
2
J22
BCJ-FPLV01
1
2
J19
BCJ-FPLV01
1
2
J21
BCJ-FPLV01
1
2
J20
BCJ-FPLV01
AES Ch 3_4
AES Ch 1 _2
AES Ch 7 _8
AES Ch 5 _6
GND
Power and AES drivers
Power and AES drivers
AOUT_1/2
AOUT_3/4
AOUT_5/6
AOUT_7/8
AES Ch 1_2
AES Ch 3_4
AES Ch 5_6
AES Ch 7_8
GND
GND
GND
GSPI[3:0]
IO_VDD
IO_VDD
GSPI
GND
12
34
56
78
910
JP1
TSW-105-07-L-D
VCC_3.3V
AUDIO_Out1
GND
IO_VDD
GSPI1
SDOUT
RESET
HVF[2:0]
Lock
CS3
IO_VDD
GSPI0
GSPI2
AUDIO_Out0
R8710K
SDIN
GS2971
VID_DAT_Out[19:0]
PCLK
HVF[2:0]
AUDIO_Out [6:0]
Lock
Data Error
SDO
RESET
GSPI[3:0]
Pin _ctrl[10:0]
SDI Input
Data Error
R93
10K
VCCA
1
VCCB
10
A0
2
A1
3
TR0
4
TR1
6
GND
5
OEb
7
B0
9
B1
8
U24
FXL2TD245
AUDIO_Out3
GND
Pin _ctrl[10:0]
AUDIO_Out2
VCC_3.3V
SCLK
AUDIO_Out6
VCC_3.3V
T/R b0
2
A0
3
A1
4
A2
5
A3
6
T/R b3
7
T/R b2
10
B3
11
B2
12
B1
13
B0
14
T/R b1
15
VCCA
1
VCCB
16
GND
8
OEb
9
U16
FXL4TD245
VID_DAT_Out[19:0]
RST
AUDIO_Out5
SMPTE_BYPASSb Pin _ctrl9
STANDBY Pin _ctrl1
RC_BY b Pin _ctrl3
ST ANDBY
IO_VDD
GND
SW2
SW DIP-10/SM
TIM 861
SW_EN
SMPTE_BYPASSb
AUDIO_EN/DISb
DV B_ASI
AUDIO_Out4
SDO_EN/DISb
20BIT/10BITb
IOPROC_EN/DISb
RC_BYb
SDO_EN/DISb Pin _ctrl4
20BIT/10BITb Pin _ctrl5
CS0
R36
10K
R35
10K
1
2
3
4
5
6
7
8 9
10
11
12
13
14
15
16
RN3 742C163103
AUDIO_EN/DISb Pin _ctrl7
GSPI3
GND
IOPROC_EN/DISb Pin _ctrl6
DVB_ASI Pin _ctrl8
TIM861 Pin _ctrl10
GND
SW_EN Pin _ctrl2
GND
2
RESET
1
MR
3
Vcc
5
WDI
4
U1
MAX6823V
VCC_3.3V
GND
A1 green
1
A2 red
2
K1
3
K2
4
U13
HSMF-C165
Data Error
Lock
A1 green
1
A2 red
2
K1
3
K2
4
U12
HSMF-C165
GND
VCC_3.3V
R86
75R
R85
75R
SDO
SDO
SD_EN/DIS
SD_EN/DIS
A_GND
IO_VDD
AOUT_7/8
AOUT_5/6
AOUT_3/4
AOUT_1/2

Related product manuals