EasyManua.ls Logo

Seneca Z111 - Page 4

Seneca Z111
8 pages
Print Icon
To Next Page IconTo Next Page
To Next Page IconTo Next Page
To Previous Page IconTo Previous Page
To Previous Page IconTo Previous Page
Loading...
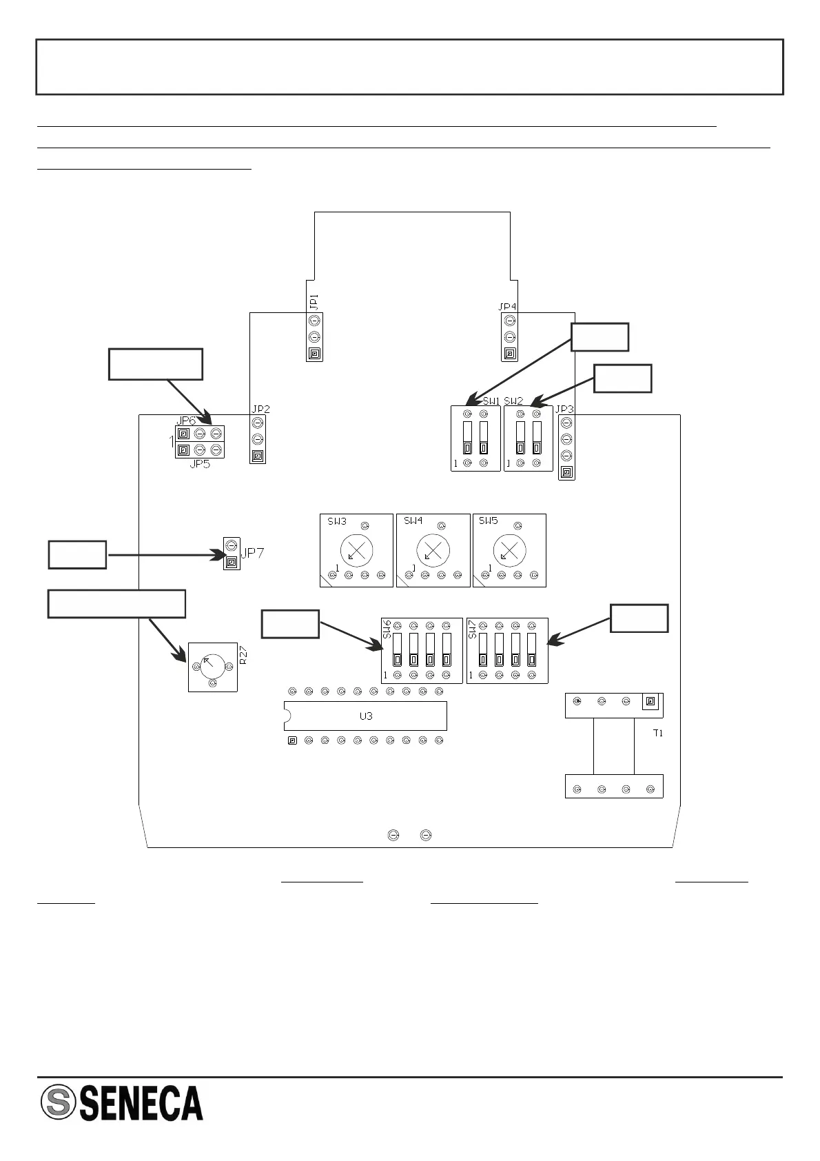
NOTE : In order to permit the use of the variable reluctance type input, the internal
jumpers must be selected.
MI00035 -E9 ENGLISH - 4/8
Before setting the internal jumpers, the container's lateral closing panel must be
removed by pulling it slightly outward. The instrument is supplied with internal jumpers
set for standard inputs.
JP5-JP6
SW1
SW2
JP7
HISTERESYS
SW6
SW7
Internal jumper setting for standard
inputs:
JP5 2-3in position
JP6 2-3in position
JP7 open
Internal jumper setting for variable
reluctance inputs:
in position JP5 1-2
in position JP6 1-2
closedJP7
Note: Pin number 1 on jumpers JP5 and JP6 stands on the left while looking at the
card from the front.

Related product manuals