EasyManua.ls Logo

Sharp 29F-PE550 - Page 36

Sharp 29F-PE550
59 pages
Print Icon
To Next Page IconTo Next Page
To Next Page IconTo Next Page
To Previous Page IconTo Previous Page
To Previous Page IconTo Previous Page
Loading...
29F-PE550 / 29F-PD570
4 - 3
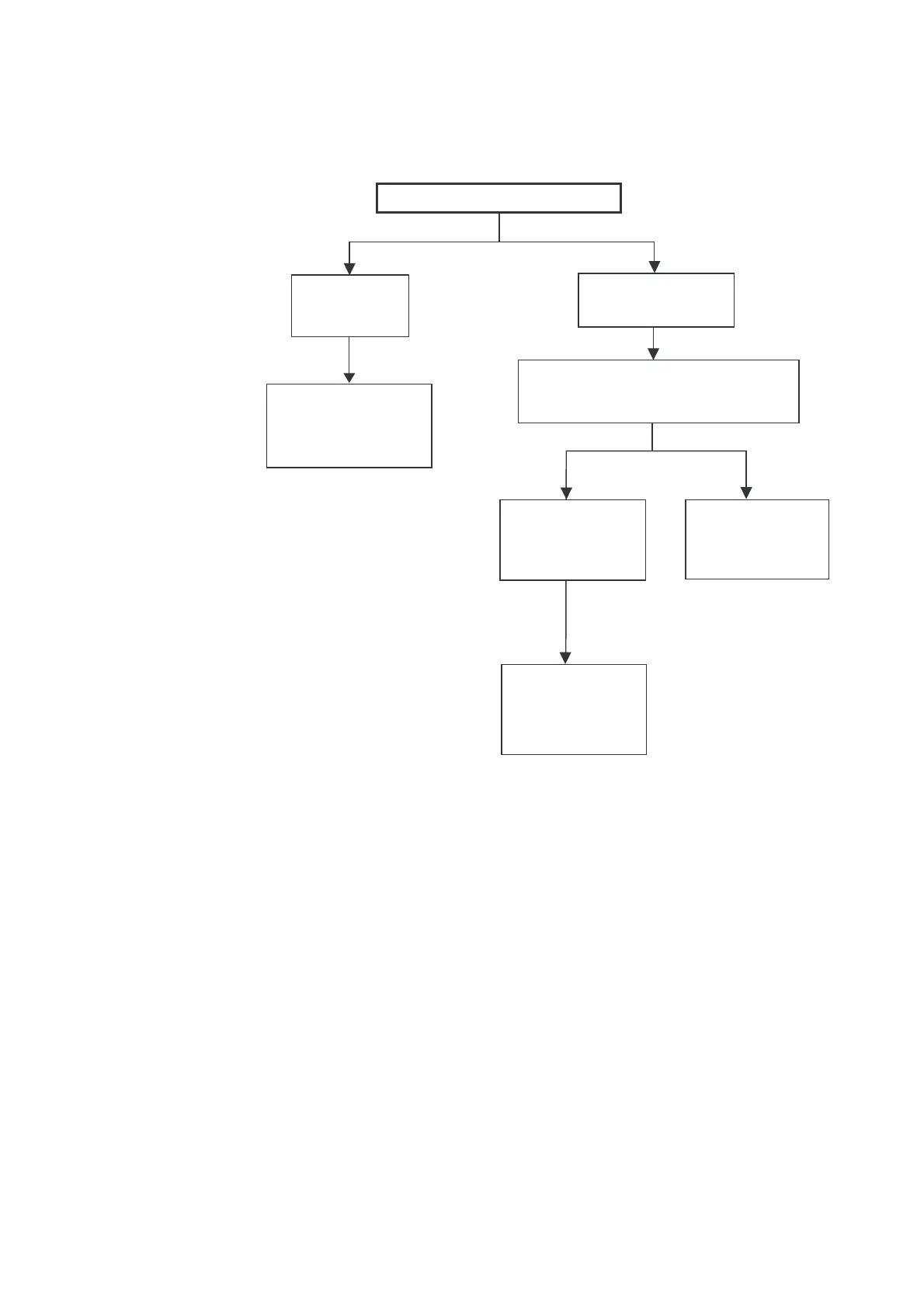
NO NORMAL SOUND
Set volume to maximum. Is there
any sound output signal at pin 8 &
12 of IC301?
Check output
signal at pin 25,
26 of IC1100 and
its related circuit.
No sound from the
speaker.
No sound
comes out at
AV-out J905.
Check if there is
sound input signal
atpin2&4of
IC301.
NO
YES
Check connection
to the speaker.
Check sound output
signal from pin 23 &
24 of IC1100 and its
related circuit.
NO

Related product manuals