EasyManua.ls Logo

Sharp AR-6020DV - Page 135

Sharp AR-6020DV
151 pages
Print Icon
To Next Page IconTo Next Page
To Next Page IconTo Next Page
To Previous Page IconTo Previous Page
To Previous Page IconTo Previous Page
Loading...
AR-6020V ELECTRICAL SECTION 12 – 3
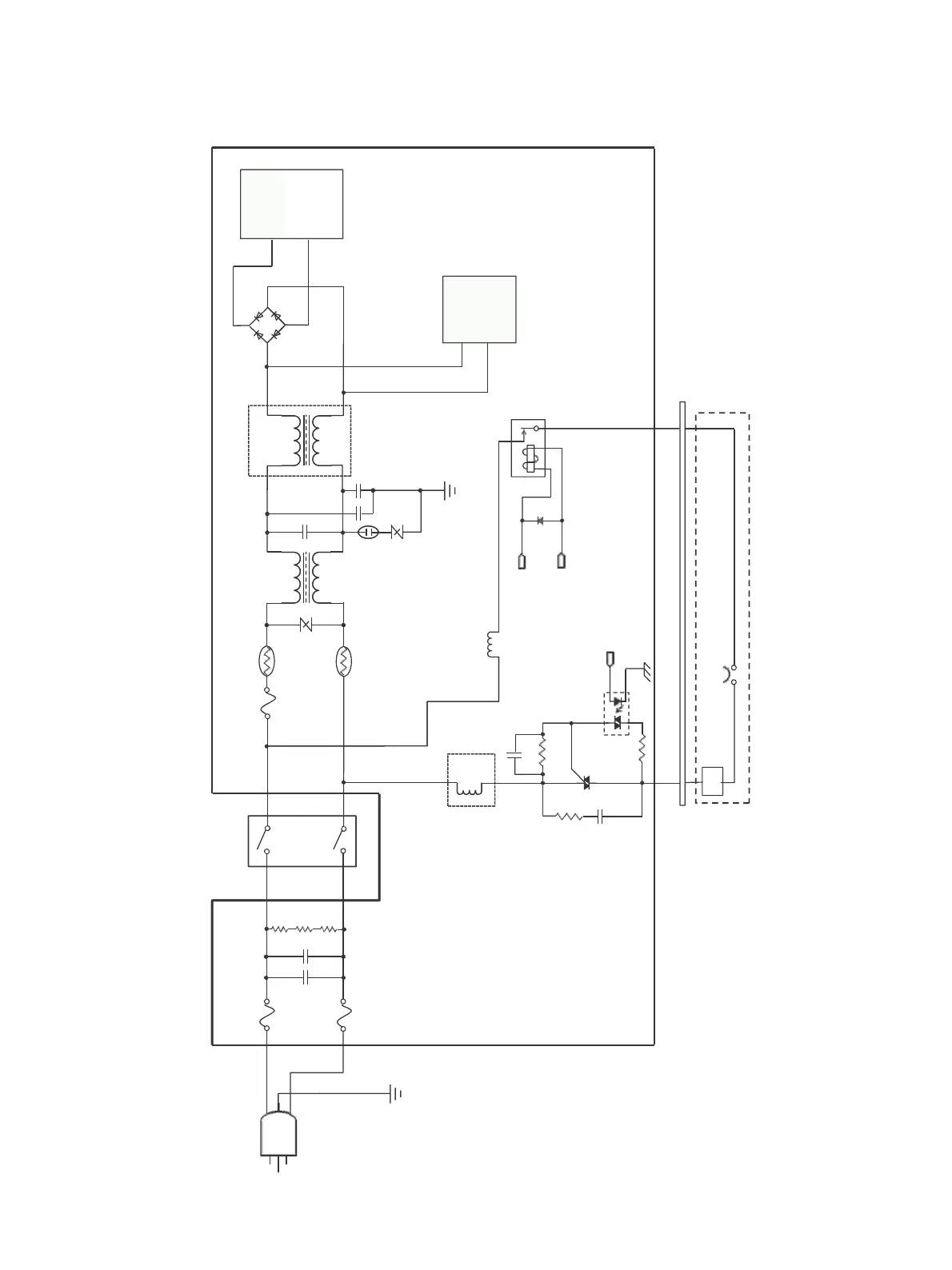
2.Power line diagram
A.AC power line diagram
AC IN
Li
Liveout
Livein
Voltage
DC POWER SUPPLY
MAIN POWER SW
L1
L2
TH1
F1
F2
Live
Neutral
Neutralout
24V
5V
TH2
F3
Z1
AL1
Neutral
Neutralin
FW
L4
Z2
AL1
Generating
Circuit
HL_PR
L4
L3
HLOUT
GND
GND
T1
T2
G
1
2
4
6
HL
THERMOSTAT
Conversion

Related product manuals