EasyManua.ls Logo

Sharp AR-M350U - Page 19

Sharp AR-M350U
270 pages
Print Icon
To Next Page IconTo Next Page
To Next Page IconTo Next Page
To Previous Page IconTo Previous Page
To Previous Page IconTo Previous Page
Loading...
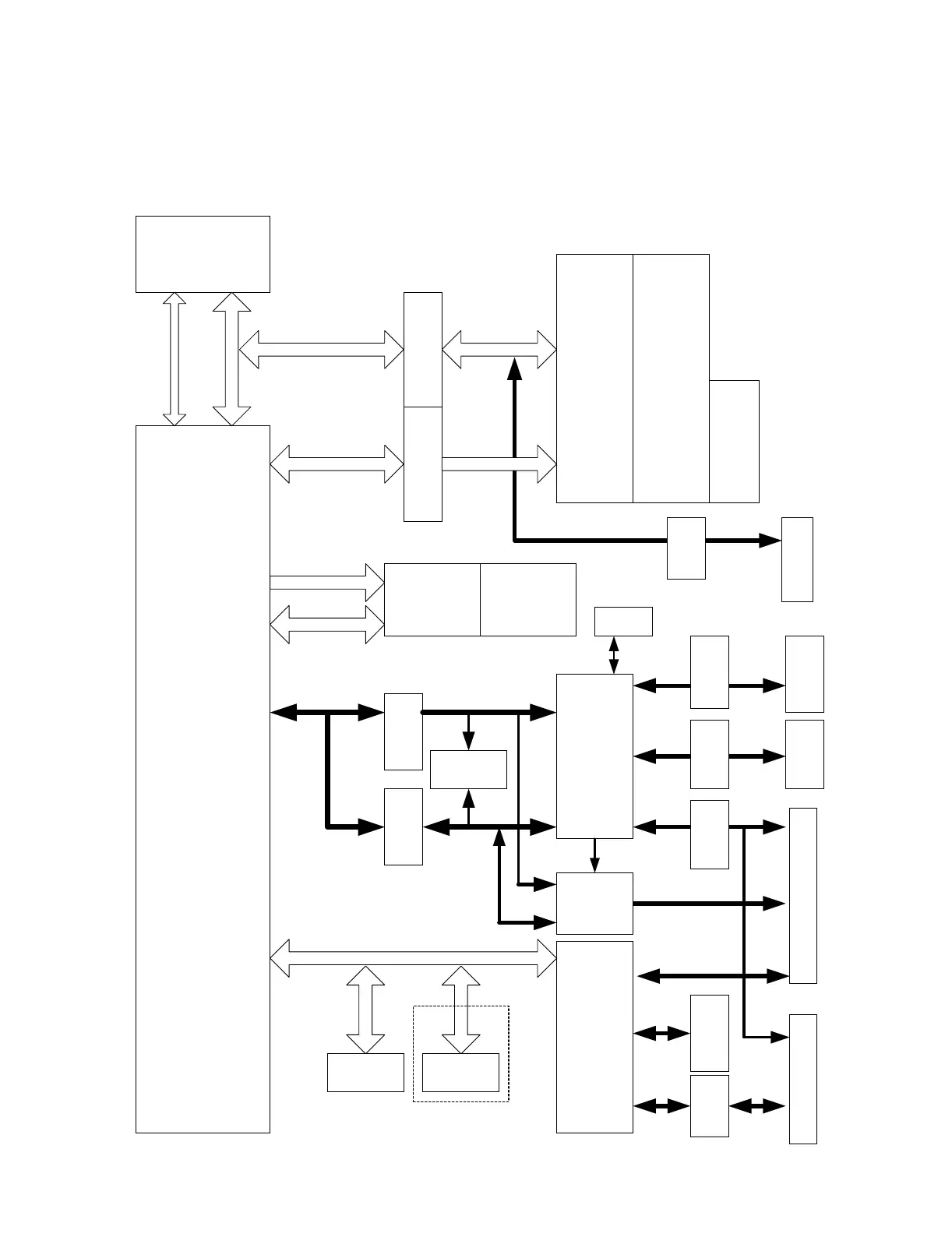
AR-M350U CIRCUIT DIAGRAM 9-1
[9] CIRCUIT DIAGRAM
1. MFP Control PWB(for AR-M350U/M450U)
A.Block Diagrams
CPU
TMPR4955AF-200
SYSTEM Controller
Dracula
SDRAM
64MByte
(128Mbit x 4)
SDRAM DIMM
64/128/
256MB
MD[63:0]
MAA[12:0]
SysCMD[8:0]
SysAD[31:0]
SysAD[54:33]
Address Buffer Gate
LA[22:2]
MEMD[31:0]
Flash
DIMM
(8MB)
Slot1,2,3
Mask DIMM
(32MB)
PS Kanji
LDATA[15:0]
Address
Buffer
Data
Gate
EEPROM
(64Kbit)
I/O G/A
(ASIC1)
IOA[15:1]
IOD[7:0]
LVX161284
IEEE1284
I/F
DS14C238
RIC I/F
Engine I/F
TD62503F
PCI Bus
ICU ASIC
SDRAM
(24MB)
PM2500
HDD PWB
(IDE)
JCI-NIC
General
RTC
LCD
Controller
Scanner I/F
SRAM
(256KB)
FAX I/F
Buffer
no support for
STD control PWB J
       !"# !$