EasyManua.ls Logo

Sharp AR-M350U - Page 20

Sharp AR-M350U
270 pages
Print Icon
To Next Page IconTo Next Page
To Next Page IconTo Next Page
To Previous Page IconTo Previous Page
To Previous Page IconTo Previous Page
Loading...
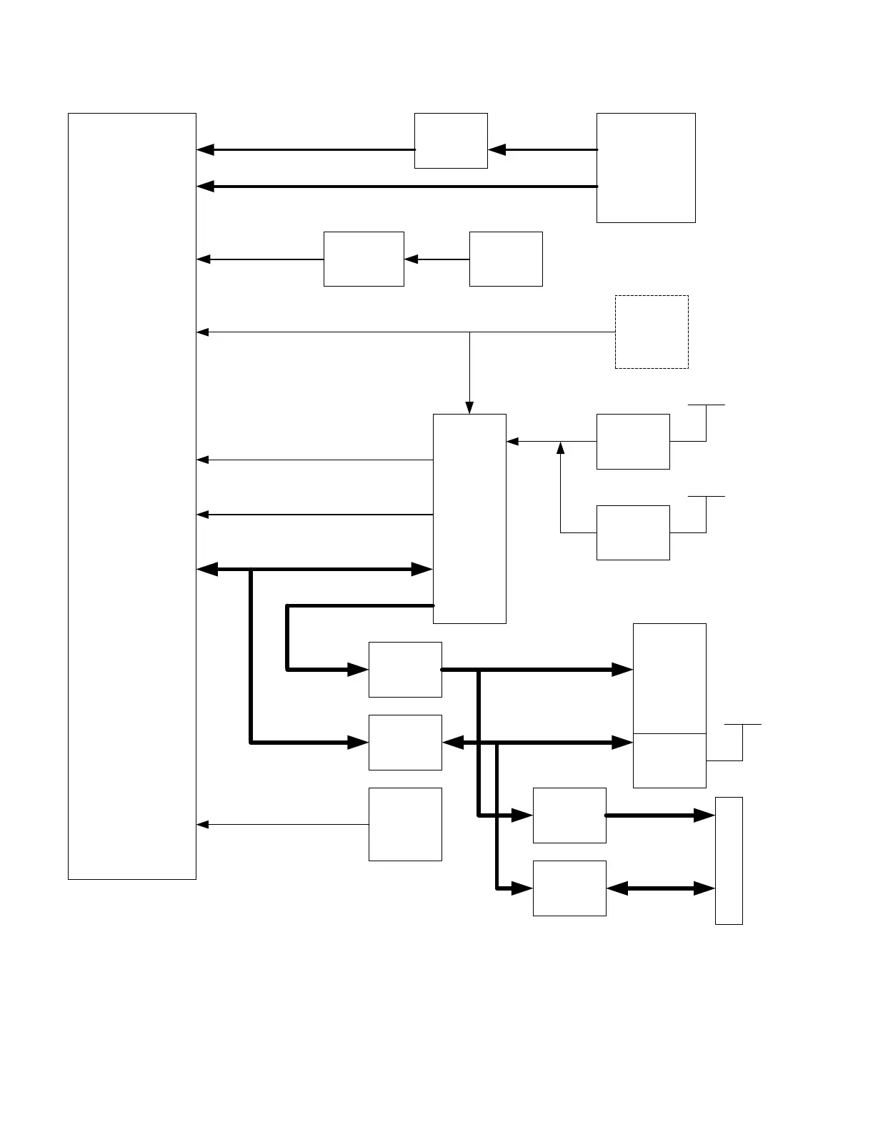
AR-M350U CIRCUIT DIAGRAM 9-2
CPU Block
CPU
TMPR4955AF
200Mhz
IC20
160pin-QFP
Engine I/F
CN13
Regulator
IC2
3.3V(I/O)
5V1.5V(Core)
OSC
X3
66.666Mhz
Clock buffer
IC9
Reset IC
PST598DN
IC47
Reset IC
PST598IN
IC48
3.3V
5V
System
Controller
IC19
PONRST
COLDRST
CPURST
3_EXTRQST
NMI, INT0*
I/O G/A
IC32
INT1*,INT2*,INT3*
SysCMD[8:0], SysAD[31:0]
Address
Buffer
IC12, 21
LA[22:2]
LCX16245
IC16, 24
MEMD[31:0]
SysAD[54:33]
Flash DIMM
CN4,5,6
Mask DIMM
CN7
JTAG
CN10
TDI, TMS, TDO ,TCK, TRST*
VCC_B
SRAM
IC55,56
Address
Buffer
IC49, 50
IC51, 52
FAX I/F (CN16)
 %       !"# !$

Related product manuals