EasyManua.ls Logo

Sharp AR-M350U - Page 21

Sharp AR-M350U
270 pages
Print Icon
To Next Page IconTo Next Page
To Next Page IconTo Next Page
To Previous Page IconTo Previous Page
To Previous Page IconTo Previous Page
Loading...
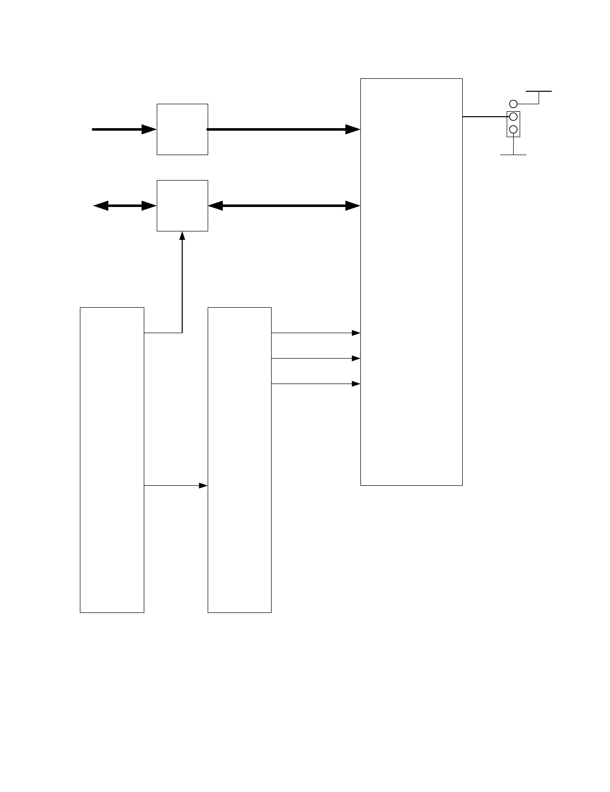
AR-M350U CIRCUIT DIAGRAM 9-3
ROM Block ( Flash & Mask )
System
Controller
IC19
456pin-
BGA
I/O G/A
IC32
240pin-
QFP
Address
Buffer
IC12, 21
LA[22:2]
LCX16245
IC16, 24
MEMD[31:0]
SysAD[31:0]
SysAD[54:32]
DIMM Slot
CN4:8MB-Flash
CN5:8MB-Flash
CN6:8MB-Flash
3.3V
GND
VCCW
CODECS0*
CODECS1*
CODECS2*
CODECS3*
FONTCS0*
FONTCS1*
FONTCS2*
FONTCS3*
FONTCS4*
FONTCS5*
FONTCS6*
FONTCS7*
ROMBUFOE*
ROMBUFDIR*
FMCS8:CN4
FMCS10:CN5
FMCS12:CN6
 &       !"# !$

Related product manuals