EasyManua.ls Logo

Sharp AR-M350U - Page 22

Sharp AR-M350U
270 pages
Print Icon
To Next Page IconTo Next Page
To Next Page IconTo Next Page
To Previous Page IconTo Previous Page
To Previous Page IconTo Previous Page
Loading...
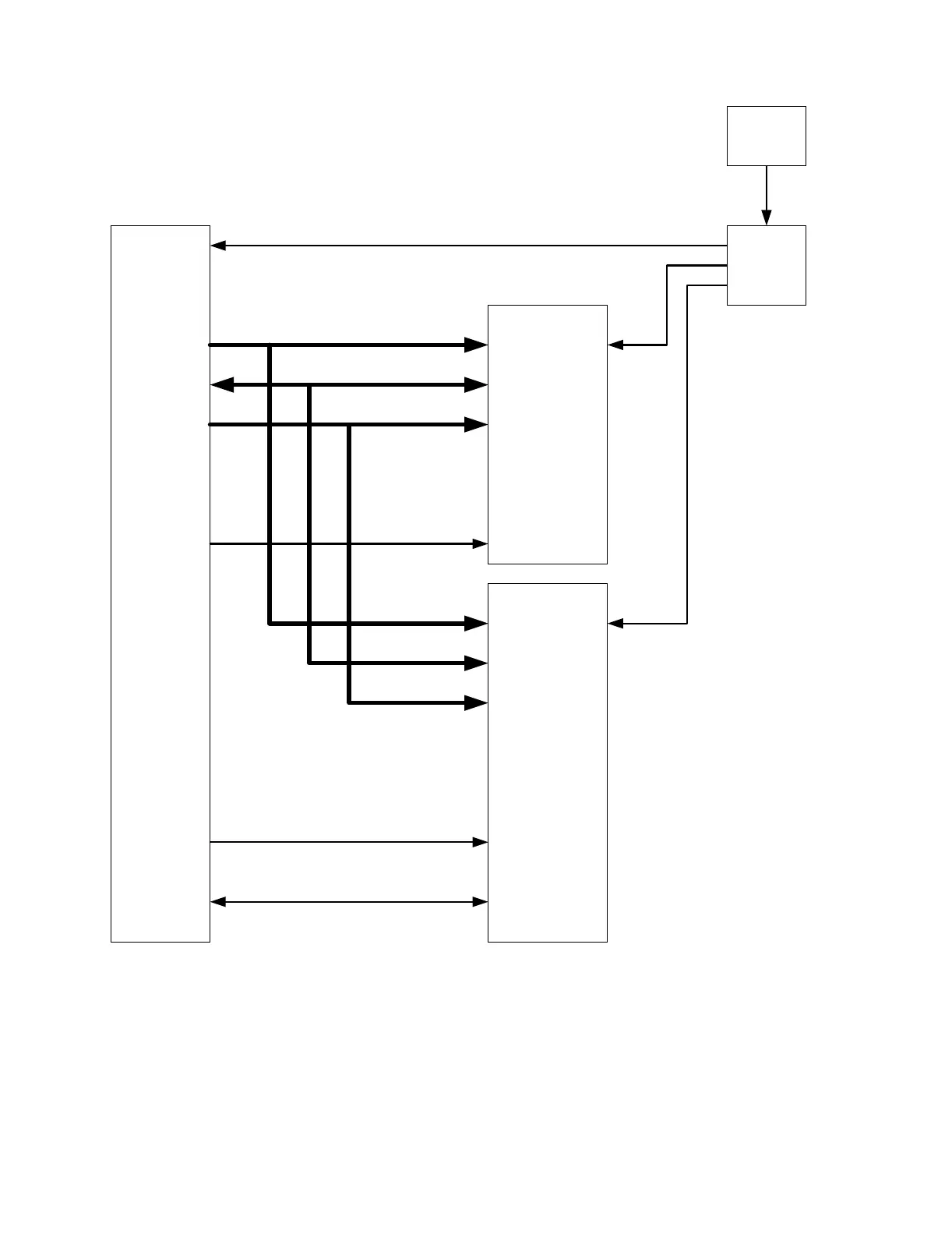
AR-M350U CIRCUIT DIAGRAM 9-4
SDRAM Block ( Standard & Option )
System
Controller
IC19
456pin-
BGA
SDRAM
IC4, 5,6,7
128Mbit x 4
MD[63:0]
MAA[12:0]
DIMM Slot
CN3
(64,128,256MB)
OSC
X3
66.666Mhz
Clock
buffer
IC9
SDA,SCL
SDQMA[7:0]
MWE
MCS0
MRASA
MCASA
BSEL0A,1A
CKEA
MWE
MCS1A,2A
MRASA
MCASA
BSEL0A,1A
CKEA
DRCLK
MEMCLK0
MEMCLK1,2,3,4
 '       !"# !$

Related product manuals