EasyManua.ls Logo

Sharp AR-M350U - Page 23

Sharp AR-M350U
270 pages
Print Icon
To Next Page IconTo Next Page
To Next Page IconTo Next Page
To Previous Page IconTo Previous Page
To Previous Page IconTo Previous Page
Loading...
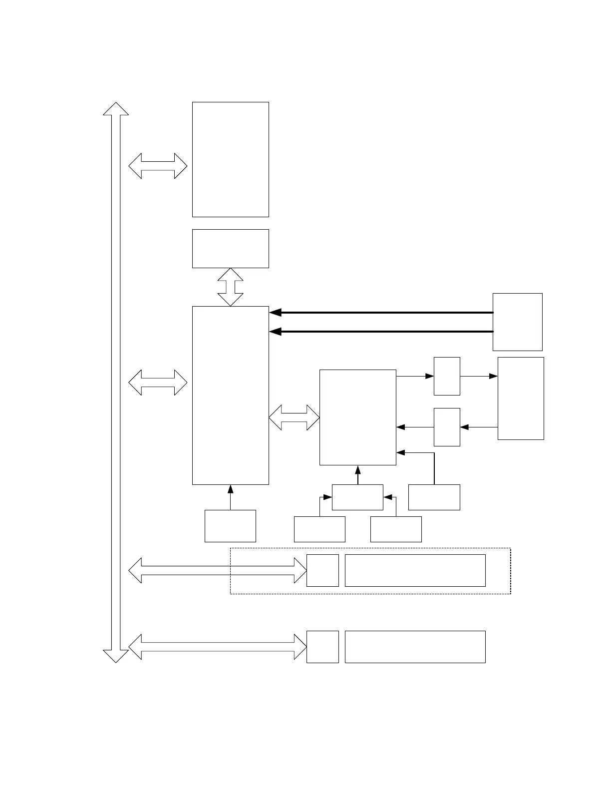
AR-M350U CIRCUIT DIAGRAM 9-5
PCI Block ( ICU & Option )
System
Controller
IC19
456pin-BGA
PCI-Bus
ICU ASIC
IC25
304pin-QFP
PM2500
IC13
160pin-QFP
OSC
X2
40.57Mhz
Selector
IC14
OSC
X4
31.55.Mhz
OSC
X1
66.66Mhz
OSC
X5
68.5Mhz
Engine I/F
CN13
LVDS
IC18
Buffer
IC8
CN2
CN12
JCI-NIC
(100Base-T)
HDD-PWB
(2.5inch HDD)
SDRAM
IC22, IC27
24MB
Scanner I/F
CN8
no support for
STD control PWB J
 (       !"# !$

Related product manuals