EasyManua.ls Logo

Sharp AR-M350U - Page 24

Sharp AR-M350U
270 pages
Print Icon
To Next Page IconTo Next Page
To Next Page IconTo Next Page
To Previous Page IconTo Previous Page
To Previous Page IconTo Previous Page
Loading...
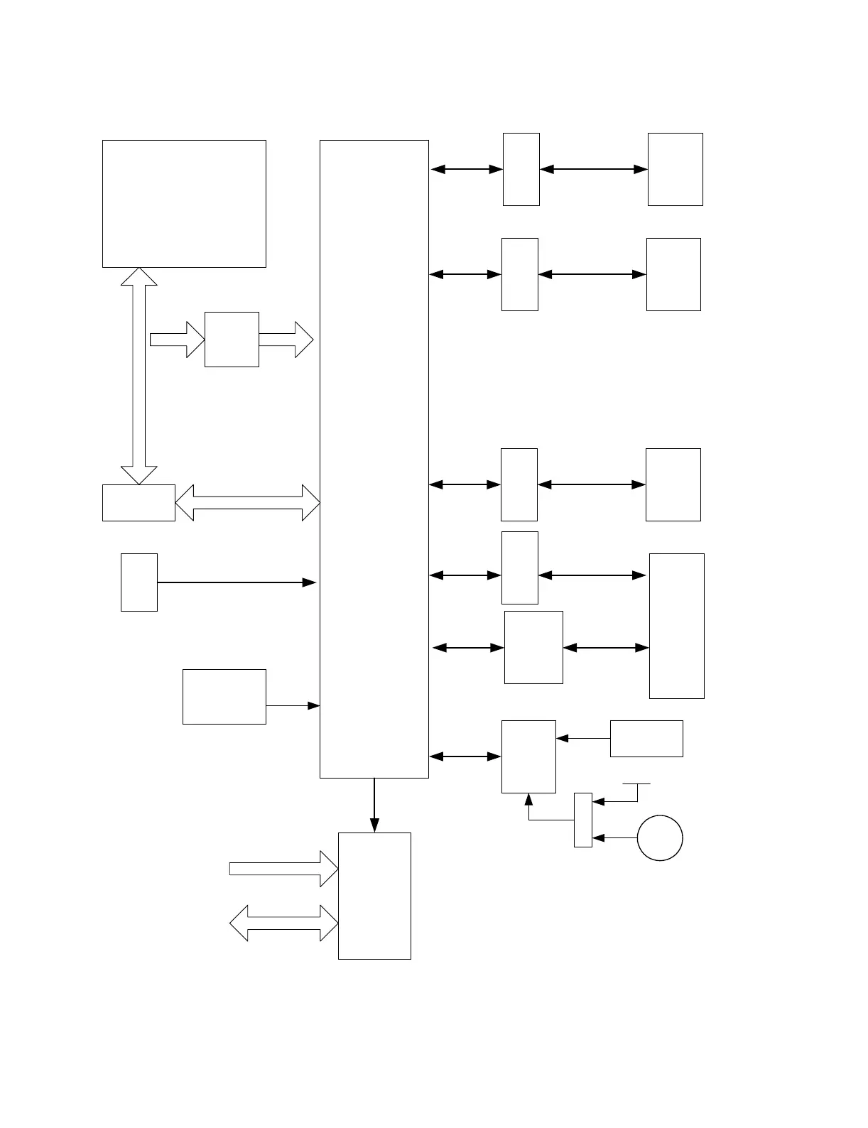
AR-M350U CIRCUIT DIAGRAM 9-6
I/O Block ( EEPROM & Misc I/O )
I/O G/A
IC32
240pin-QFP
CN1
LVX161284
IC15
DS14C238
IC42
IEEE1284 I/F
CN14
RIC I/F (RS232C)
TD62503F
IC41
CN13
Engine I/F
System
Controller
IC19
456pin-BGA
16373
IC34
IOA[15:1]
LDATA[15:0]
245
IC31
IOD[7:0]
JP4,5
RTC
NJU6356
IC40
Xtal
32.768khz
OSC
X7
14.7456Mhz
EEPROM
IC36
64Kbit
IOA[15:1]
IOD[7:0]
Battery
Switcher
5V
VCC_B
CN8
Scanner I/F
LCD
Controller
IC53
TD62503F
IC38
 )       !"# !$

Related product manuals