EasyManua.ls Logo

Sharp CD-BK2100V - Page 27

Sharp CD-BK2100V
72 pages
Print Icon
To Next Page IconTo Next Page
To Next Page IconTo Next Page
To Previous Page IconTo Previous Page
To Previous Page IconTo Previous Page
Loading...
– 27 –
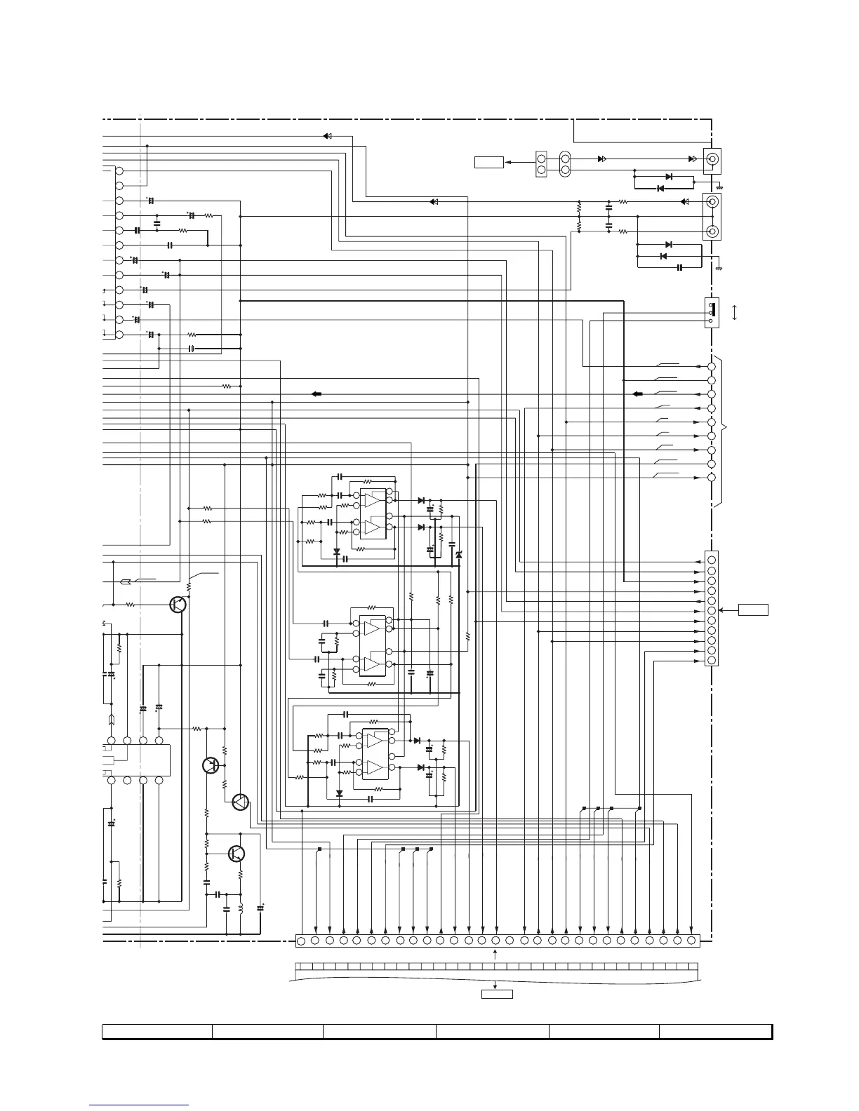
CD-BK2100V
Figure 27 SCHEMATIC DIAGRAM (8/13)
7
8 9 10 11 12
24
23
22
21
20
19
18
17
16
15
14
13
16
15
14
13
12
11
10
9
A_+10V
D_GND
CLK
DI
CE
DO
TUN_L
A_GND
TUN_R
REC_L
REC_R
KOK OUT(R)
M_10V
KOK IN(R)
KOK IN(L)
KOK OUT(L)
S_MUTE
16kHz
63Hz
MIC IN
63Hz
16KHz
R
L
L
R
-20dBATT
L-CH 1K
R-CH 1K
KOK LATCH
MIC IN
CLK
DI
D_GND
KOK IN(R)
KOK OUT(R)
A_+10V
A_GND
KOK IN(L)
KOK OUT(L)
KOK LATCH
S_MUTE
SPN_A
SPN_B
VF1
VF2
-VF
AC_RLY CON
UN_SW 5V
+5V
SP_RLY
SP-DET
9kHz/50kHz
10kHz/100kHz
DI
CE
DO
CLK
SPAN_RCH
SPAN_LCH
A_+10V
T_T1 T2
-20dBATT
T_BIAS
REC/PLAY
D_GND
L
R
-VCC
+VCC
CHASSIS
TO TUNER SECTION
P29 11-H
0.7V
0V
0V
11.7V
11.6V
11.6V
0V
0V
0V
2
1
3
0V
0V
Rch
Lch
C
LK
V
DD
R
EF
O
UT
A
SS
T
RE
RIN
EL0
R4
R3
R2
R1
Vcc
ALC
GND
ALC
RIPPLE
Nor/
CrO2
O
ME
5
6K
6K
-
-
+
+
+
+
-
-
-
+
+
-
29
28
27262524
2322
21
20
19
17
18
16
15
14
13
12
11
10
98
7
6
5
43
2
1
1
I
H
G
F
E
D
C
B
A
2
3
4
5
6
7
8
9
10
11
+B +B
+B
+B
+B
+B
+B
+B
+B
+B
+B
+B
+B
+B
+B
+B
+B
+B
+B
+B
+B
+B
–B
–B
7
8
1
4
7
8
1
4
2
3
6
5
2
3
6
5
2
3
6
5
7
8
1
4
L-ch
R-ch
VIDEO
IN
CNSK1
FROM
KARAOKE PWB
P32 6-D
CNPV3
FROM
CD VIDEO
PWB
P21 11-C
TO DISPLAY PWB
P24 1-D
CNP704
FC701
MAIN PWB-A1(1/2)
1
2
1
2
C141
47/25
R145
10K
C154
0.047(ML)
C150
0.0082(PP)
R166
22K
R167
47K
R160
82(1/2W)
R168
4.7
Q128
KTC3203 Y
Q126
KRC104 M
BIAS
OSC
R164
4.7K
Q124
2SA1015 GR
R162
47K
R158
220
C146
220/10
C145
22/25
C142
47/25
0.0033
R146
10K
SWITCHING
IC601
LC75341
AUDIO PROCESSOR
C602
22/50
C614
10/50
C608
0.1
(ML)
C610
0.1(ML)
R606
3.9K
C612
0.0027(ML)
R608
10K
C622
4.7/50
C624
1/50
C620
1/50
C626
1/50
C628
1/50
C630
1/50
R618
1.5K
C642
0.0033(ML)
5
4
K
R153
10K
2
9
GR
Q121
KTC3199 GR
R638
470K
R637
470K
C561
270P
R564
33K
C562
270P
R566
220K
R563
12K
R562
470K
C563
0.0068
R561
47K
R567
2.2M
D561
1SS133
C566
0.0068
IC562
KIA4558P
OPE AMP.
R568
2.2M
R573
220K
C567
0.022
C568
0.022
R575
150K
C569
0.022
C570
0.022
R578
150K
R579
220K
C575
0.0027
R581
68K
R582
12K
R583
68K
C576
0.0027
R586
220K
R585
220K
D564
1SS133
C577
0.0027
R588
390K
D566
1SS133
D565
1SS133
R587
390K
IC563
KIA4558P
OPE AMP.
C579
2.2/50
R589
100K
R590
100K
C578
2.2/50
C637
0.001
D603
1SS133
D602
1SS133
D604
1SS133
D601
1SS133
JK601
VIDEO IN
JK671
VIDEO
OUT
R634
39K
R633
39K
C631
390P
C632
390P
R632
8.2K
R631
8.2K
CNP701
C152
47/25
L104
330µH
C151
0.039
(ML)
R576
330
R580
330
C565
2.2/50
D563
1SS133
R569
100K
C573
0.022
ZD561
MTZJ6.2C
R570
100K
C564
2.2/50
D562
1SS133
R565
390K
IC561
KIA4558P
OPE AMP.
C571
0.022
C572
47/25
R574
330(1/4W)
R577
330
SW601
SPAN
SELECTOR
CNP601
CNS602
BI602
C574
0.0027
R584
12K
R157
220K
0.0033

Related product manuals