EasyManua.ls Logo

Sharp CD-C1831V - Block Diagram

Sharp CD-C1831V
72 pages
Print Icon
To Next Page IconTo Next Page
To Next Page IconTo Next Page
To Previous Page IconTo Previous Page
To Previous Page IconTo Previous Page
Loading...
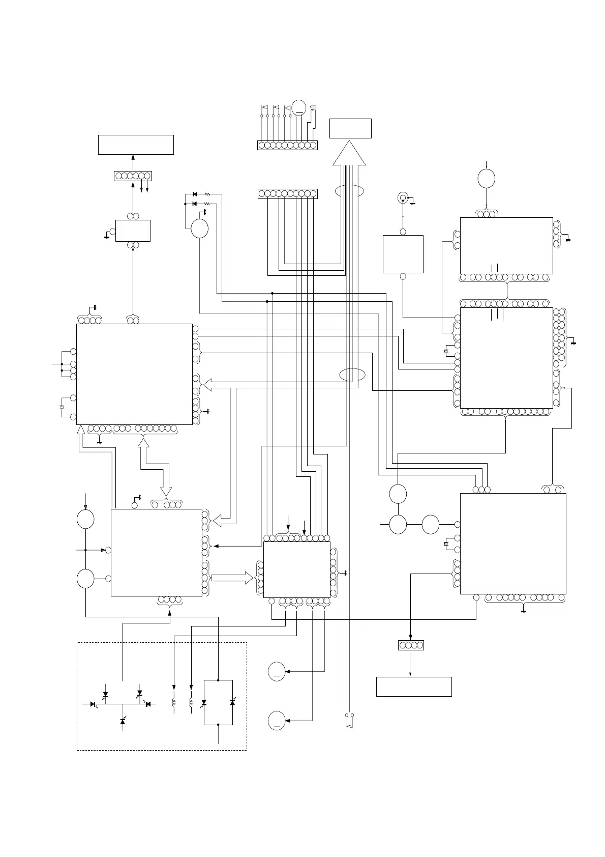
– 13 –
CD-C1831V
Figure 13 BLOCK DIAGRAM (1/3)
1
2
3
4
1
8
6
7
18244020
45
15
23
16 26
27
7
2
25
20
29
35
14
21
22
3839284142 37 36
PU-IN SW
X1
16.93MHz
XIN
LD0
FIN2
JP–
CV+
SLC
SL1
FIN1
E
F
FD
TO
SPO
SP
SLD
SL–
SL+
DRF
CL
DAT
CE
VCC1
6
+5V
PICKUP IN
SW4
FOCUS COIL
TRACKING COIL
M1
SPINDLE
MOTOR
M
M
M2
SLED
MOTOR
PICKUP UNIT
9
4
10 12
IC2
LC78631E
SERVO DSP
+B1
IC3
M63001FP
FOCUS/
TRACKING/
SPIN/SLED
DRIVER
IC1
LA9241M
SERVO AMP.
RES. CQCK. COIN
SQOUT. RWC. WRQ
~
~
~
CL, DAT, SELIAL CONTROL/CE
Q51
SL+. SL–. DRF
9
8
7
6
5
4
3
2
1
GND (D)
MECHA UP
GND (D)
DISK NO.
OPEN/CLOSE
GND (D)
M–
M+
GND (M)
9
8
7
6
5
4
3
2
1
CNP10
M
+5V
+B1
62
64
53
47
27
54
56 49
5
4
3
7 1
10
1
2
3
4
5
6
10
72
67
~
45
38
39
15
1213 11
41
80
77
78
64
11 13
16
22
15
32 40 43 44
53
52
51
54
31
30
29
23
27
16
15
52
Q1
Q52
TO MAIN SECTION
(TO IC601)
XOUT
EFMO
EFMI
CLV+
V/P
19
HFL
20
TES
23
TOFF
24
TGL
28
JP+
29
JP–
RVSS
LCHN
AVDD
VDD
LVDD
XVDD
SW1
OPEN/CLOSE
SW2
MECHA UP
SW3
DISC No.
M3
LOADING
SOLM1
TO MAIN
SECTION
CNS10
+B5
~~
CNP11
17 26 50 51
LASER
DRIVER
IC4
BA4558F
OPE AMP.
LR
LR
QV3
QV4
QV2
QV1
+B1
XV1
4.19MHz
6 7 9
40
18
19
20
22
41
XV2
27MHz
14
13
14 16 17 33
ICV1
MPEG CONTROLLER
IX0313AW
ICV2
MPEG DECOEDER
D61012GC
ICV3
DRAM
SDM4260C
~
25
39 42
~
50
45
~
1
15
17 23 36
~
38
42
~
45
48 49 52
~
54
56
~
58
62
~
70
73
~
2
5
~
7
10 13 14
~
16
19
~
22
26
~
31
34
~
~
25
44 51
32
33
95
97
99
~
68
86
1
6
65
~
7
10
~
2
6
11
12
18
26
30
37
43
21
27
35
40
50
57
64
69
74
76
94
96
100
5
35
~
64
57
~
63 75 83 84 92
CD SOL
MBUSY
MCK
MDO
MDI
X1
X2
PWR_MPEG
~
36
39
CD-LD M–
CD-LD M+
MO SPEED
ICV4
VIDEO
OPERATION
AMP.
NJM2267M
JKV1
VIDEO OUT
1
2
3
4
TO MAIN SECTION
(TO IC701)
CNPV2
1
206
+B1
HD7
HD0
X1
AUDO
AUBCK
AULRCK
CDC2PO
CDLRCK
CDI
X2
MD15
MD12
VOUT1
VDD,CKSEL,HSELX,
HSELAAVDD,
HD0
HD3
HD4
HD7
MA8
MA4
MA3
MA0
MRAS
MWE
MCAS
MD5
MD4
MD0
MD11
MD8
DQ15
DQ12
VDD
DQ0
DQ3
DQ4
DQ7
DQ8
DQ11
WE
RAS
A0
A3
A4
A8
+B1
+B5

Related product manuals