EasyManua.ls Logo

Sharp CD-C1831V - Page 18

Sharp CD-C1831V
72 pages
Print Icon
To Next Page IconTo Next Page
To Next Page IconTo Next Page
To Previous Page IconTo Previous Page
To Previous Page IconTo Previous Page
Loading...
CD-C1831V
– 18 –
A
B
C
D
E
F
G
H
1
23456
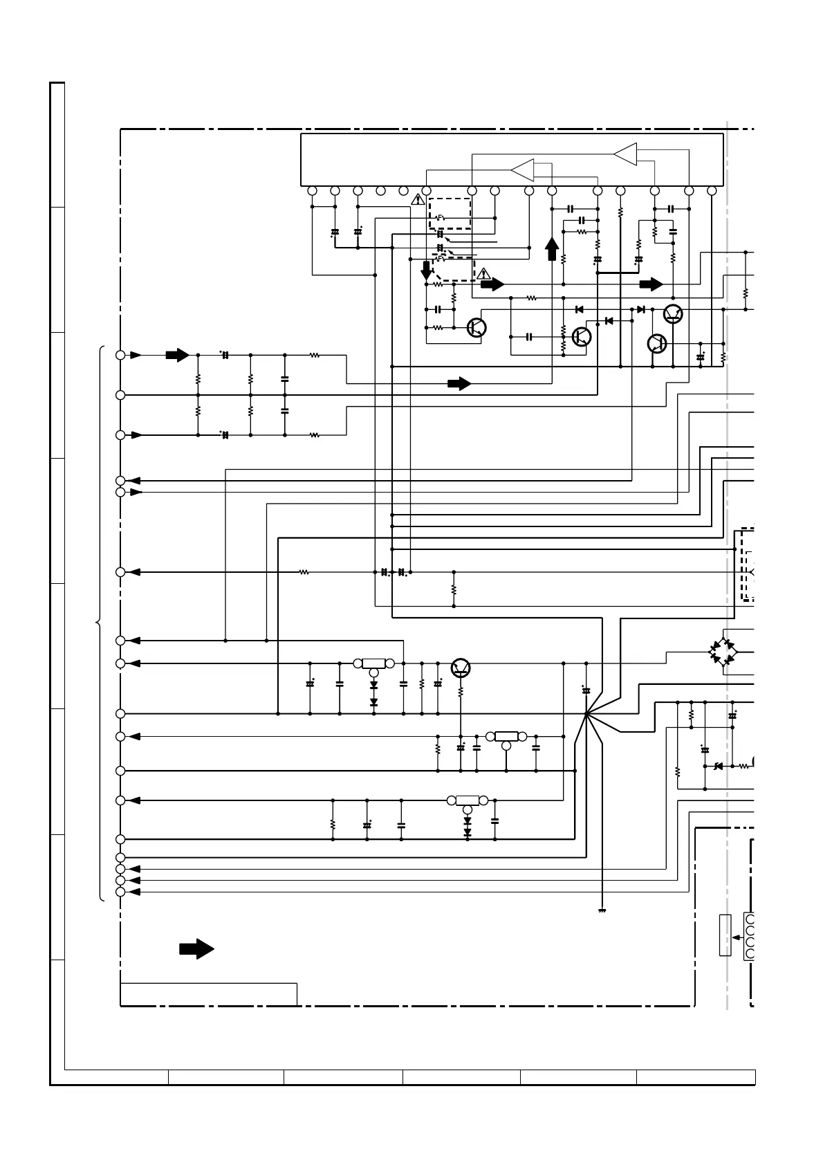
• NOTES ON SCHEMATIC DIAGRAM can be found on page 12.
Figure 18 SCHEMATIC DIAGRAM (3/11)
D821
1SS133
D820
1SS133
C909
2200/50
R830
820 (3W)
C910
2200/50
C918
47/50
R
D904
1SS133
D903
1SS133
D906
1SS133
Q907
2SC3331
Q906
2SC3331
R928
1K
R930
10K
Q904
2SC3331
R936
56K
C938
47/50
R925
0.1(1W)
D833
1SS133
D832
1SS133
C828
0.1
(ML)
C827
0.1
(ML)
C833
0.1
(ML)
Q822
KIA7806P
31
Q821
AN78L05
1
Q824
KIA7812P
3 1
R827
22K
C826
47/25
C829
3300/25
R825
33
R832
22K
C825
22/25
C824
0.047(ML)
IC901
STK407-040B
POWER AMP.
Q823
KTD2058 Y
C904
10/50
R912
100(1/4W)
C907
10/50
R916
1K
R917
56K
C916
15P
C915
47P
C917
47/50
R918
820
R921
22K
R922
820
R923
56K
C924
15P
R924
1K
C923
47P
D803
1N4004S
D806
1N40
D805
1N40
D804
1N4004S
Q
KT
A
1234
5
6
7
8
9
10
11
12 13
14
15
Q905
2SC3331
R931
10K
R929
1K
C921
0.022
R938
R939
56K
C920
0.022
R926
0.1 (1W)
R803
47K
C802
100/35
ZD801
MTZJ6.2A
C803
47/50
R802
47
2
C830
47/25
C821
0.047(ML)
R837
10K
C832
0.1(ML)
C831
47/25
2
C911
100/50
C912
100/50
R913
100 (1/4W)
Fusible
R966
22K
C905
220P
C902
220P
R903
100K
R901
100K
C903
1/50
C901
1/50
R904
68K
R902
68K
R905
1K
R907
1K
1
2
3
4
5
6
7
8
9
10
11
12
13
14
15
16
17
2
3
R801
12K
NC
NC
A_GND
D_GND
M_12V
–15V
SP_RLY
A_GND
L
R
SP_DET
CD_GND
M_GND
A_12V
+5V
–VF
VF2
VF1
CD_+B
(2Ch)
+
+
–Vcc
–Vcc
+Vcc
Ch1
Ch2
Ch1
Ch2
Out
Out
+B1
+B2
+B
+B
+B
+B
+B
+B
+B
+B
+B
+B
+B
+B
–B
–B
CNS806
P21 12 - E
TO DISPLAY PWB
MAIN PWB-A1(2/2)
FM SIGNAL
P16 2 - D, P17 12 - G
TO MAIN SECTION
4
3
2
1
T
S
Fusible
VO
L
REG
U
VOLTAGE
REGULATOR
VOLTAGE
REGULATOR
VOLTAGE
REGULATOR

Related product manuals