EasyManua.ls Logo

Sharp CD-M10000 - Page 21

Sharp CD-M10000
68 pages
Print Icon
To Next Page IconTo Next Page
To Next Page IconTo Next Page
To Previous Page IconTo Previous Page
To Previous Page IconTo Previous Page
Loading...
– 21 –
CD-M10000W/CP-M10000
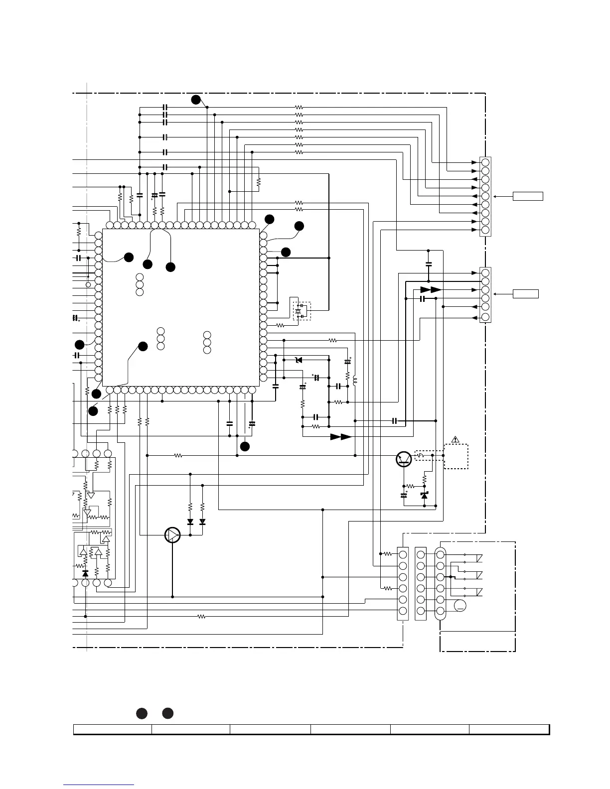
Figure 21 SCHEMATIC DIAGRAM (2/10)
7
8 9 10 11 12
• The numbers 1 to 12 are waveform numbers shown in page 40.
CD RES
O/C, DISC NO
CLAMP SW
FROM
DISPLAY PWB
P25 10-A
CL
DI
DO
CE
DRF
WRQ
FROM
MAIN PWB
P23 12-C
8
3
5
7
12
11
10
9
6
4
1
R80
3.3
(1/4W)
Fusible
3
9404142
4321
9
10
11
12
13
14
15
16
17
18
19
20
212223242526272829303132333435363738 39 40
807978777675747372717069686766656463 62 61
41
42
43
44
45
46
47
48
49
50
51
52
53
55
56
57
58
59
60
54
8
7
6
5
4
3
2
1
TP1
LD_M+
LD_M–
VCC4
M+
TO
FD
FO+
M
+5V
LDD
LDS
FR
VVDD
PCKIST
VVSS
PDO2
PDO1
CONT2
CONT3
VSS
VDD5
DRF
VRES
VWRQ
DO
DI
CL
CE
DATA
DATACK
LRSY
ASDFIN
ASDACK
ASLRCK
IGMOUT
EFLG
C2F
XVSS
FSX/16MIN
XIN
XOUT
XVDD
RVDD
RCHO
RVSS
LVSS
LCHO
LVDD
TEST
DOUT
VDD
VSS
MON15
MON14
MON13
MON12
MON11
FSEQ
V/1P
DEFECT
SBCK/FG
CONT5
CONT4
GPDAC
SLDO
SPDO
FDO
TDO
REF1
VREF
ADAVSS
ADAVDD
JITTC
RFMON
TE
TEC
FE
TIN2 F
TIN1 E
FIN2 B
FIN1 A
RSVSS
RFVDD
RF
EFMIN
SLCIST
SLCO
+5V
DGND
L-CH
AGND
R-CH
6
3
5
4
2
6
1
3
5
4
2
6
1
3
5
4
2
6
1
9
8
7
6
2
4
5
3
1
5
4
3
2
1
3
1
2
CNS703
CNS11
CD LOADING
MOTOR PWB-E
2
CONSTANT
VOLTAGE
41
42
43
18
19
20
3
2
1
+
R49
1
D2
DS1SS133
D1
DS1SS133
Q3
KRC102 M
R45
470
R46
470
R20
10K
R13
1K
R14
1K
R15
1K
R16
1K
R18
1K
R17
1K
P
C11
0
.22/50
C10
10/50
C5
4
7(ML)
R11
10K
C33
100P
C32
100P
C30
100P
C28
100P
C27
0.022
R42
1.2K
R41 12K
C37
0.1
C36
2.2/50
R40
680
R31
1K
R29
2.2K
R28
2.2K
R43
220
XL1
33.8688 MHz
R22
100
C51
0.022
L1
0.82µH
C24
10/50
R25
2.2K
R27
10K
ZD1 DZ3.3BSB
C13
0.022
R26
10K
C25
0.0015
C23
10/50
C44
0.001
R24
2.2K
C16
330/6.3
C48
0.022
R23
220
ZD2
DZ3.9BSB
R30
8.2K
R19
15K
CNP4
CNS4
BI4
CNP8
IC1
LC78645NE
CD SERVO
R47
100
C18
100/10
Q2
KTC3203 Y
C26
0.0015
C14
100/10
R32 1K
R37 1K
R36 1K
R35 1K
R34 1K
R33 1K
R38 1K
C
8
0
47
R39
680
C35
0.047
(ML)
C34
100P
CNP7
M3
CD LOADING
MOTOR
SW1
OPEN/CLOSE
SW2
CLAMP
SW3
DISC
NUMBER
C42
0.01

Related product manuals