EasyManua.ls Logo

Sharp CD-M10000 - Schematic Diagram; Wiring Side of P.w.board

Sharp CD-M10000
68 pages
Print Icon
To Next Page IconTo Next Page
To Next Page IconTo Next Page
To Previous Page IconTo Previous Page
To Previous Page IconTo Previous Page
Loading...
CD-M10000W/CP-M10000
– 20 –
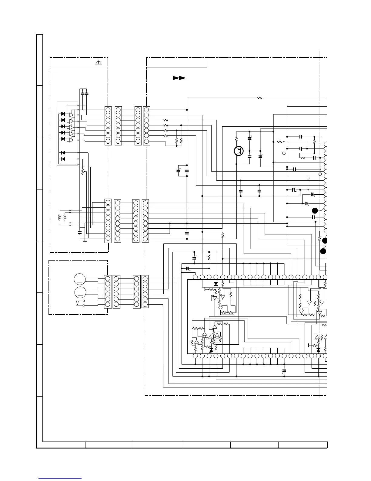
Figure 20 SCHEMATIC DIAGRAM (1/10)
A
B
C
D
E
F
G
H
1
23456
• NOTES ON SCHEMATIC DIAGRAM can be found on page 39.
CD SIGNAL
CD MOTOR PWB-G
CD SERVO PWB-C
4
1
9
101112131415161718192021
22 23 24 25 26 27 28 29 30 31 32 33 34 35 36 37 38 39 40 41
8
7
6
5
432
1
1
1
1
1
1
1
1
1
1
2
1
TP3
TP2
TP1
VCC4
M–
M+
VCC3
SPO
VCC2
SLDO
VCC1
STANDBY
VREF
MUTE
FD
SP–
SL–
SL+
SP+
TR–
TR+
FO+
FO–
GND
GND
GND
FO–
FO–
LD
VR
PD
FO+
TR+
TR–
C
F
B
A
E
GND
PUIN
SL+
SL–
SP–
SP+
VREF
VCC
PICKUP UNIT
TR–
TR–
TR+
TR+
FO+
FO+
FO–
PD
VR
LD
F
C
B
A
E
VCC
VREF
SLED
SPIN
+
+
PU-IN
5
3
6
2
7
1
4
5
3
6
2
7
1
4
5
3
6
2
7
1
4
5
3
6
2
7
1
4
4
1
3
6
5
2
4
1
3
6
5
2
M
M
4
8
5
2
1
7
3
6
4
8
5
2
1
7
3
6
4
8
5
2
1
7
3
6
4
8
5
2
1
7
3
6
+
+
+
+
+
+
+
+
2
LASER
DRIVER
4
1
3
6
5
2
4
1
3
6
5
2
CNP1
CNS1A
CNS1B
R6
33K
R5
12K
R4
12K
R3
33K
R1
12K
R2
12K
C1
47/25
C2
0.01
CNP2
CNS2A
CNS2B
C38
0.01
C39
100/10
R44
12K
C41
100/10
CNP3
CNS3A
CNS3B
R13
1K
C12
100P
C11
0.22/50
C10
10/50
C9
100/10
C50
22P
(CH)
R12
330
R10
27K
C5
0.047(ML)
R11
10K
R9
3.3
Q1
KTA1266 GR
C4
0.001
C49
47/25
C3
47/25
C8
0.0047
C6
0.1
IC2
M63001FP
FOCUS/TRACKING/
SPIN/SLED DRIVER
C40
220/6.3
R7
47
M1
SPINDLE
MOTOR
M2
SLED
MOTOR
SW4
PICKUP IN
R65
3.3
CT1
0.001
CT2
0.001
CNP3A

Related product manuals