EasyManua.ls Logo

Sharp CD-PC3500 - Page 19

Sharp CD-PC3500
68 pages
Print Icon
To Next Page IconTo Next Page
To Next Page IconTo Next Page
To Previous Page IconTo Previous Page
To Previous Page IconTo Previous Page
Loading...
– 19 –
CD-PC3500
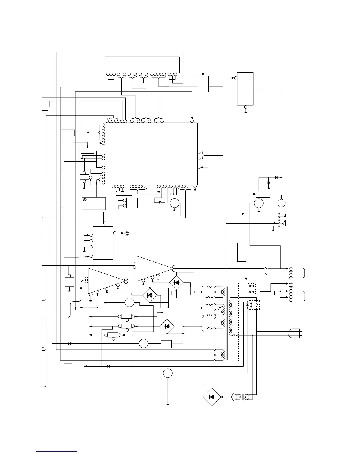
Figure 19 BLOCK DIAGRAM (3/3)
Q709
IC804
IC801
IC802
IC601
IC602
IC603
KIA4558P
OPE AMP.
IC702
IC703
BU2092F
JK501
SUB WOOFER
OUTPUT
U
ME
O
B
7
01
Front
Speaker
Center
Speaker
L-ch
R-ch
L-ch
R-ch
Rear
Speaker
SO901
Speaker Terminal
1 2 3
6
14 5333
27
32
54 55 56
FL701
DISPLAY
9
8
7
24
23
22
18
17
1
IC701
IX0332AW
SYSTEM CONTROL
MICROCOMPUTER
13
2
13
2
13
2
IC502
KIA4558
OPE. AMP
.
VDD
+B7
MEMORY
BACK UP
VDD
XL701
KEY
SW701~SW708
SW710~SW722
SW728~SW732
+B3
+B7
M
Q910
+B6
TO CD
SECTION
M901
FAN MOTOR
JK601
HEADPHONES
T.F
PT801
POWER
TRONSFORMER
RL801
AC POWER
SUPPLY CORD
AC 120V, 60Hz
PT802
POWER
TRONSFORMER
Q803
+B8
IS
2
+B5
D801
D802
D803
~D806
Q804
D807
~D809
D818
2
3
1
4
8
+B7
+B4
–B1
RX701
Q701
Q702
Q703
Q710
Q711
Q712
9
8
7
10
7
10
L-OUT
IC901
STK402-071
POWER AMP.
IC902
STK402-030
POWER AMP.
–B1
+B3
+B1
L
L
L
R
R
R
9
13
5
1
4
8
7
3
8
–B2
+B2
R-OUT
Q401
Q402
ZD801
+B5
–B3(–15V)
+B4(M+10V)
+B6
+B2
(A+10V)
(CD+5V)
(UNSW+5V)
(SW+5V)
VOLTAGE
REGULATOR
VOLTAGE
REGULATOR
VOLTAGE
REGULATOR
AVDD
~~~
1
15
1
15
13
4
101112131517181920
25
2627
28
31
32
33
34
36
39
40
46
56
55
54
53
51
50
91
16
86
80
100
90 7938
37
5554
535247
VDD
D814~D817
FRONT
F801
5A/125V
F802
5A/125V
F803
4A/125V
F804
4A/125V
F805
2A/250V
15
16 24 2625
+B7
+B7
LED701~LED714
IC704
KIA7042P
TAPE
MECHANISM
+B7
+B7
RL902
RL901
~
~
78 8560
~
~
Q804

Related product manuals