EasyManua.ls Logo

Sharp CD-PC3500 - Page 27

Sharp CD-PC3500
68 pages
Print Icon
To Next Page IconTo Next Page
To Next Page IconTo Next Page
To Previous Page IconTo Previous Page
To Previous Page IconTo Previous Page
Loading...
– 27 –
CD-PC3500
7
8 9 10 11 12
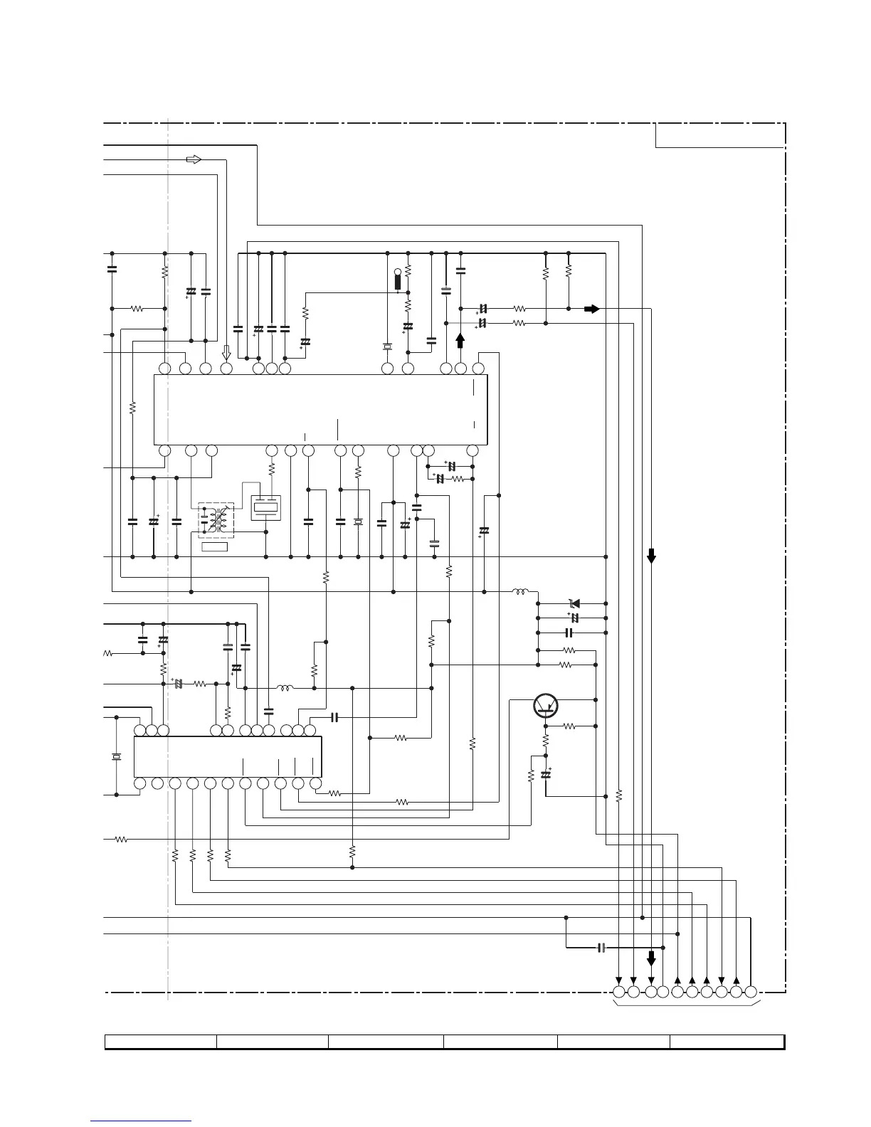
Figure 27 SCHEMATIC DIAGRAM (8/12)
24
23
22
21
20
19
18
17
16
15
14
13
12
11
10
9
8
7
6
5
4
3
1
3
2
21
22
21
20
19
18
17
16
15
14
13
12
11
5
10
9 6
8
3 1
2 4
7
10
9
8
7
6
5
4
321
CONT
IF
FM/AM
FM/AM
SD
MO/ST
ST IND
MO/ST
VSS
AOUT
AIN
PD
VDD
FM IN
AM IN
DO
CL
DI
CE
X IN
IF IN
REG
AM IF IN
GND
SD
STEREO
FM DET
VCC
IF OUT
PHASE
(FM/AM)
PHASE
L-CH OUT
R-CH OUT
MPX IN
MPX VCO
FM/AM OUT
VSM
AM LOW CUT
AM RF IN
AM OSC IN
FM AFC
AM OSC OUT
AM MIX OUT
FM IF IN
A GND
D GND
CLK
DO
TP
CE
DI
SM
A+10V
L
R
OUT
+B
+B
+B
+B
+B
+B
+B
R375
68
R374 1K
R373 1K
4.5MHz
)
R372 1K
R378 1K
R386
1K
R376
1K
R360
4.7K
C386
330P
R395
47K
C385
0.01
R379
2.2K
R380
1.5K
C393
1/50
C380
10/16
R381
10K
L351
100µH
R377
47K
C387
0.022
C392
0.001
C394
47/16
C397
0.022
IC302
LC72131
PLL (TUNER)
T351
C351 0.022
C350 0.022
CF352
AM IF
R352
1K
C353 0.022
R393
1K
C354 0.022
CF351
FM IF
R353
270
C356
0.001
C399
0.022
C398
100/10
C355
22P
C357
2.2/50
R355
3.3K
C358
1/50
C370
1/50
R388
3.9K
R387
1.2K
L352
100µH
ZD351
MTZJ5.1B
C396
100/10
C395
0.022
R392
270
R391
270
Q360
KTA1266 GR
R383
5.6K
R385
5.6K
R359
1.8K
C391
47/16
R384
5.6K
R370 1K
C625
0.022
R362
1.2K
C372
1/50
R361
10K
R363
47
R364
47K
C371
1/50
C373
0.015
C374
0.015
R356
1K
C369
27P
R357
470K
C368
1/50
X351
456KHz
C367
1/50
R350
2.7K
C366 0.001
C365 0.022
C364 10/16
C363 0.022
C361 0.022
C362 3.3/50
R358
5.6K
R365
5.6
R351 5.6K
C352 47/16
IC303
LA1832
FM IF DET/FM MPX/AM IF
TO MAIN PWB
P25 7-A
AM IF
MAIN PWB-A1(3/3)
SWITCHING

Related product manuals