EasyManua.ls Logo

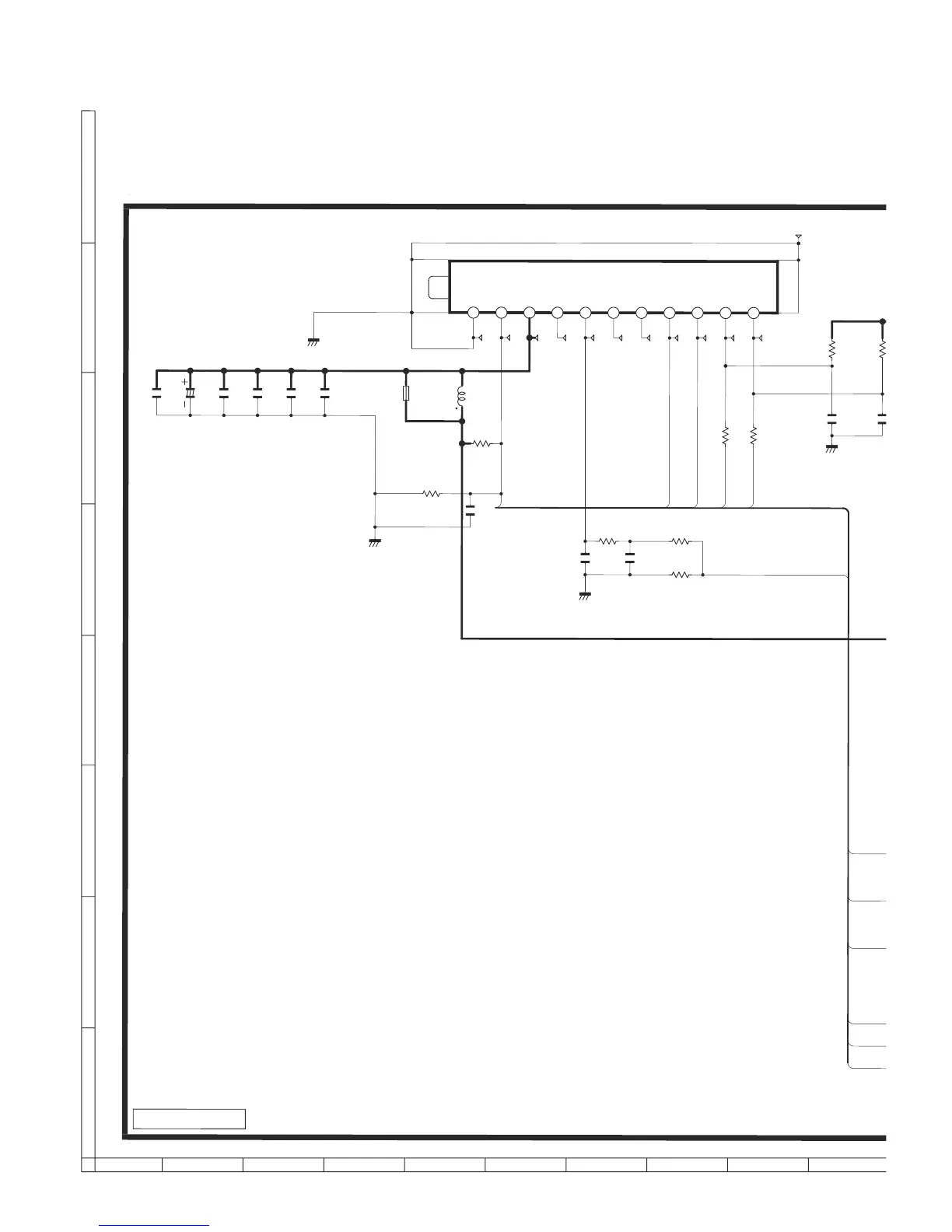
Sharp LC-32LE350M - Schematic: Tuner Section

Sharp LC-32LE350M
70 pages
Print Icon
To Next Page IconTo Next Page
To Next Page IconTo Next Page
To Previous Page IconTo Previous Page
To Previous Page IconTo Previous Page
Loading...
LC-32LE350M
10 – 2
A
C
B
D
E
F
G
H
2
109
8
7
6
54
3
1
IF_IN-
I2C_DAT
I2C_CLK
IF_IN-
IF_IN+
IF_IN+
TAGC
TUNER_RESET
I2C_CLK
I2C_DAT
*C1117
0.022u
(PWB)
330u
16V
*C1107
ASY
(PWB)
C1108
1000P
50V
TL1109
TL1111
*C1101
47P
CCZ
(PWB)
TU1101
NQA073WJQZ
1
NC
2
RESET
3
3.3V
4
NC
5
IF_AGC
6
NC
7
NC
8
AIF+
9
AIF-
10
SCL
11
SDA
TL1105
*R1110
4.7K
(PWB)
*C1105
10u
16V
(PWB)
10uH
*L1101
CIL
(PWB)
C1118
0.01u
C1116
0.1u
*R1114
3.3K
(PWB)
TL1101
TL1110
*R1113
47K
(PWB)
*R1111
100
(PWB)
TL1108
TL1104
FB1101
0253TA
*R1112
0
(PWB)
*R1109
4.7K
(PWB)
TL1103
TL1102
*
4
C
R1116
10K
C1103
0.1u
25V
C1104
10u
16V
*C1106
10u
16V
(PWB)
TL1112
TL1106
TL1107
R1107
100
R1108
100
(MASTER)
LC-32LE350M
MAIN1 (TUNER)
DUNTKG165WE

Table of Contents

Related product manuals