EasyManua.ls Logo

Sharp R-244(W)M - Control Panel Circuit

Sharp R-244(W)M
28 pages
Print Icon
To Next Page IconTo Next Page
To Next Page IconTo Next Page
To Previous Page IconTo Previous Page
To Previous Page IconTo Previous Page
Loading...
R-244M -
19
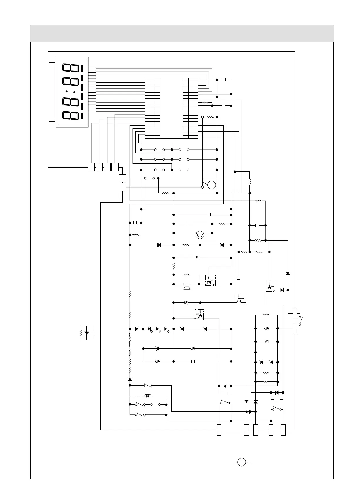
Figure S-2. Control Panel Circuit
CONTROL PANEL CIRCUIT DIAGRAM
+
+
+
+
+
+
A 1
A 5
A 3
COM
NO
B 1 B 2
R70 VSS
AIN3
AIN2
AIN1
AIN0
R63
R62
R61
R60
S1
S2
S3
S4
S5
S12
S11
S10
S9
S8
S7
S6
C3
C2
C1
SEG11
SEG10
SEG9
SEG8
SEG7
SEG6
SEG5
SEG4
SEG3
SEG2
SEG1
SEG0
22 21
20
19
18
17
16
15
14
13
12
11
10
9
8
7
6
5
4
3
2
1
R71 23
R72 24
R73 25
INT2 26
R81 27
INT1 28
R83 29
R90 30
R91 31
R92 32
XIN 33
XOUT 34
RESET 35
HOLD 36
VLC 37
COM1 38
COM2 39
COM3 40
COM4 41
VDD 42
ab
c
d
D1
R1
R1-5
1k x 5 2w
R40
1.5k
1/2w
Q20
KRA
101M
Q70
KRC105M
Q21
KRC
105M
RY1
D71
D80
JW1
D74
RY2
D3
1N4005E
D70-71
1N4005E
ZD70-71
HZ7C2
Q30
KRC
101M
R2 R3 R4
R10 27k R11 27k
LIQUID CRYSTAL DISPLAY
CN - C
CN - B
CN - A
AC(N)
OVEN LAMP
FAN MOTOR
TURNTABLE
MOTOR
HIGH
VOLTAGE
TRANSFORMER
DOOR SWITCH
NOTE :
AC(L)
FM
CN-C
5
CN-C
4
CN-C
3
CN-C
2
CN-C
1
CN-C
6
IC1
IXA085DR
R5
: IF NOT SPECIFIED 1/4W ± 5%
: IF NOT SPECIFIED 1SS270A
: IF NOT SPECIFIED 0.01µF/16V
1N4005E
1N4005E
LED1 LED2 LED3
10G471K
VRS1
D2
ZD21 ZD20
SP30
D10
D20
D72
C80
R73 15k
R70 360 1w
R71 360 1w
ZD71 ZD70
D70
D73
R30 3.3k
R20
8.2k
R72
8.2k
R31 15k
R81
4.7k
R80
15k
R42 15k
10k
R12
R41 1k
R64 100k
RW 100k
R50 10kF
(JSW2)
(J2)(J3)
(J4)(J5)
(J6)(J7)
LED1-3
SLP-7117E
C1 220µ/16v
C20 220µ/35v
C41 47µ/16v
Q40 2SA1267Y
C21 10µ/35v
C42 0.1µ/50v
C10
0.1µ
/50v
C43
C44
C50
33pF(CH)
C22 0.1µ/50v
C40 0.1µ/50v
C70 47µ/35v
C71 100µ/35v
ZD1 HZ12C1
ZD40 HZ4C3
HZ12C1 HZ12C1
FM

Related product manuals