EasyManua.ls Logo

Sharp XL-1000H

Sharp XL-1000H
72 pages
To Next Page IconTo Next Page
To Next Page IconTo Next Page
To Previous Page IconTo Previous Page
To Previous Page IconTo Previous Page
Loading...
– 27 –
XL-1000H/1100H
7
8 9 10 11 12
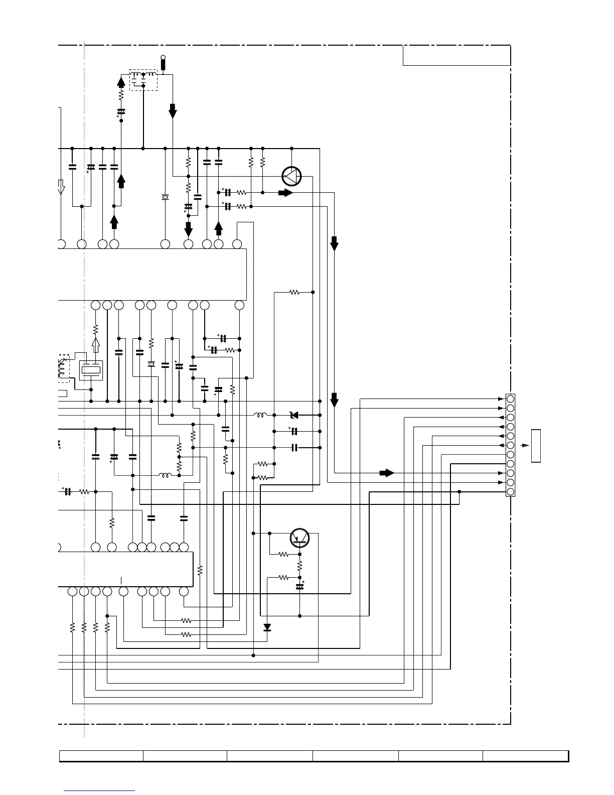
Figure 27 SCHEMATIC DIAGRAM (2/12)
0.6V
2.3V
2.3V (0V)
1.3V
1.3V
4V
(2.2V)
0V (0.9V)
.
.
2.1V
(1.2V)
3.8V
(1.9V)
3.8V
(4.3V)
2.9V
0V
0V
5V
5V
5V
2.1V
0V
(0V)
3.7V
4.7V
(0V)
3.9V
(0V)
(0V)
3.5V
0V
3.7V
(11.4V)
1.7V
5.1V
4.8V
0.1V
0.1V
0.9V
0.9V
5.2V
2.6V
(2.6V)
0V
0V
(0V)
10.8V
10.9V
11.7V
+B
+B
+B
+B
+B
R)
IF
1
2
3
10
11
1
2
3
4
5
8
9
6
7
SD
FM ST
DO
CL
CE
DI
A_12V
D_GND
TUN_L
TUN_R
A_GND
VSM
AM RF
OUT
OUT
OUT
IN
CUT
AM LOW
FM/AM
MPX VCO
MPX IN
MO/ST
L-CH
R-CH
(AM/FM)
PHASE
PHASE
IF OUT
VCC
FM DET
STEREO
SD
GND
AM IF
IN
LOW PASS
FILTER
11109876543
PD
IF IN
AM IN
FM IN
VDD
AIN
19 18 17 16 15 14 13 12
CNP307
1000H:P34 5-A
1100H:P36 5-A
TO
MAIN PWB-A1(1/2)
TUNER PWB-A2
FM
FM
MUTE
CE
DI
CL
DO
MO/ST
IF REQ
21 20 19 18 17 16 15 14 13
121110987654
456kHz
2
3
1
L354
C367
1/50
R350
2.7K
CNS307
R366
2.2K
C372
1/50
C371
1/50
C398
100/10
C380
10/16
D308
1N4148
C391
47/16
X351
R361
5.6K
C368
1/50
R356
1K
R357
470K
R362
5.6K
C369
56P
C374
0.018
C373
0.018
C366
0.001
R353
270
1
CF352
R352
1K
C353
0.022
C354
0.022
CF351
C363
0.022
C364
10/16
C365
0.022
C394
47/16
R381
10K
C393
1/50
R380
1.5K
R379
2.2K
C392
0.001
C387
0.022
C385
0.01
R377
5.6K
R355
3.3K
C357
2.2/50
C358
1/50
C399
0.022
C356
0.001
R393
1K
R395
47K
L351
100µH
C370
1/50
C355
22P
C383
0.022
R387
5.6K
L352
100µH
C395
0.022
C396
100/10
ZD351
DZ5.1BSB
R391
390
R392
390
Q351
KRC104 M
R363
6.8K
R364
6.8K
C386
330P
R365
10K
R374
1K
R373
1K
R372
1K
R371
1K
R359
1.8K
R360
4.7K
Q360
KTA1266 GR
R385
5.6K
R384
6.8K
R383
5.6K
R376
10K

Other manuals for Sharp XL-1000H

Related product manuals