EasyManua.ls Logo

Sharp XL-DK257N - Page 38

Sharp XL-DK257N
104 pages
Print Icon
To Next Page IconTo Next Page
To Next Page IconTo Next Page
To Previous Page IconTo Previous Page
To Previous Page IconTo Previous Page
Loading...
XL-DK257N
6 – 16
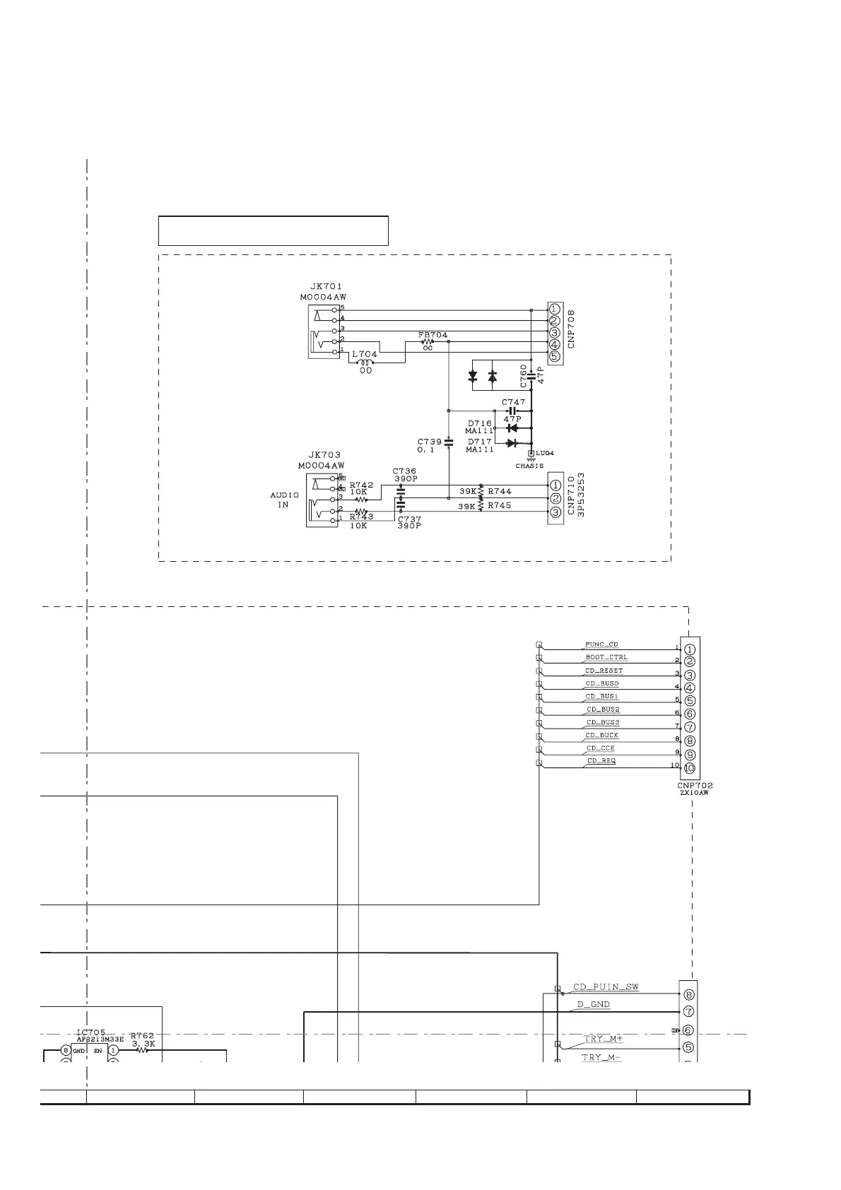
Figure 6-15: MICOM & HEADPHONE SCHEMATIC DIAGRAM (3/6)
HEADPHONE PWB-A4
HEADPHONE
TO MAIN SECTION
TO MAIN SECTION
TO CD MP3 PWB-D
O CD MP3 PWB-D
D714
MA111
D715
MA111
B026AW
5P52147
G
13
14 15 16 17 18

Related product manuals