EasyManua.ls Logo

Sharp XL-DK257N - Page 45

Sharp XL-DK257N
104 pages
Print Icon
To Next Page IconTo Next Page
To Next Page IconTo Next Page
To Previous Page IconTo Previous Page
To Previous Page IconTo Previous Page
Loading...
XL-DK257N
6 – 23
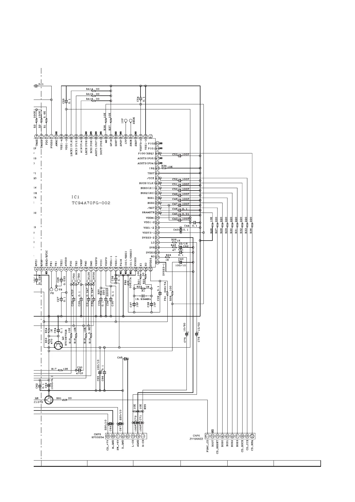
Figure 6-22: CD SERVO SCHEMATIC DIAGRAM (2/2)
PA016AW
7
8 9 10 11 12

Related product manuals