EasyManua.ls Logo

Sharp XL-MP10H - Clock Setting

Sharp XL-MP10H
56 pages
To Next Page IconTo Next Page
To Next Page IconTo Next Page
To Previous Page IconTo Previous Page
To Previous Page IconTo Previous Page
Loading...
XL-MP10H
4 – 4
IXA029SJ
SYSTEM
MICROCOMPUTER
+B
+B
+B
GP1U281X
REMOTE
SENSOR
321
1
2
3
4
5
6
7
8
9
10
11
12
13
14
15
16
17
18
19
20
21
22
23
24
25
26
27
28
29
30
31
32
33
34
35
36
5
6 7 8 9 10 11 12 13 14 15 16 17 18 19
20 21 22 23 24 25 26 27 28 29 30
31
32
33
34
35
36
37
38
39
40
41
42
43
44
45
46
47
48
49
50
51525354555657585960616263646566676869707172737475
7
6
S21/PC5
S22/PC6
S23/PC7
S3/PA3
S2/PA2
S1/PA1
S44/PF4
S43/PF3
S42/PF2
S41/PF1
S40/PF0
S39/PE7
S38/PE6
S37/PE5
S36/PE4
S35/PE3
S34/PE2
S33/PE1
S32/PE0
S31/PD7
S30/PD6
S29/PD5
S28/PD4
S27/PD3
S26/PD2
S25/PD1
S24/PD0
VSS2
VDD2
S20/PC4
S19/PC3
S18/PC2
S17/PC1
S16/PC0
S15/PB7
S14/PB6
S13/PB5
S12/PB4
S11/PB3
S10/PB2
S9/PB1
S8/PB0
S7/PA7
S6/PA6
S0/PA0
P73/INT3/T0IN
P72/INT2/T0IN
P71/INT1/TOHCP/AN9
P70/INTO/TOLCP/AN8P70/INTO/TOLCP/AN8
P87/AN7/MICIN
P86/AN6
P85/AN5
P84/AN4
P83/AN3
P82/AN2
P81/AN1
P80/AN0
VDD1
CF2
CF1
32.768kHz
VSS1
XT2/AN11
XT1/AN10
RES
P17/T1PWMH/BUZ
P16/T1PWML
P15/SCK1
P14/SI1/SB1
P13/SO1
P12/SCK0
123
S31
S30
S29
S28
S27
S26
S25
S24
S23
S22
S21
S20
S19S19
S18
S17
S16
S15
S14
S13
S12
S11
S10
S9
S8
S7
S6
S5
S4
S3
S2
S1
S0
C3
C2
C1
C0
LCD DISPLAY
VOLUME
CD LID
Q706
X702
IC701
RX701
SW701
SW700
LCD701
SW702~705
SW707~711
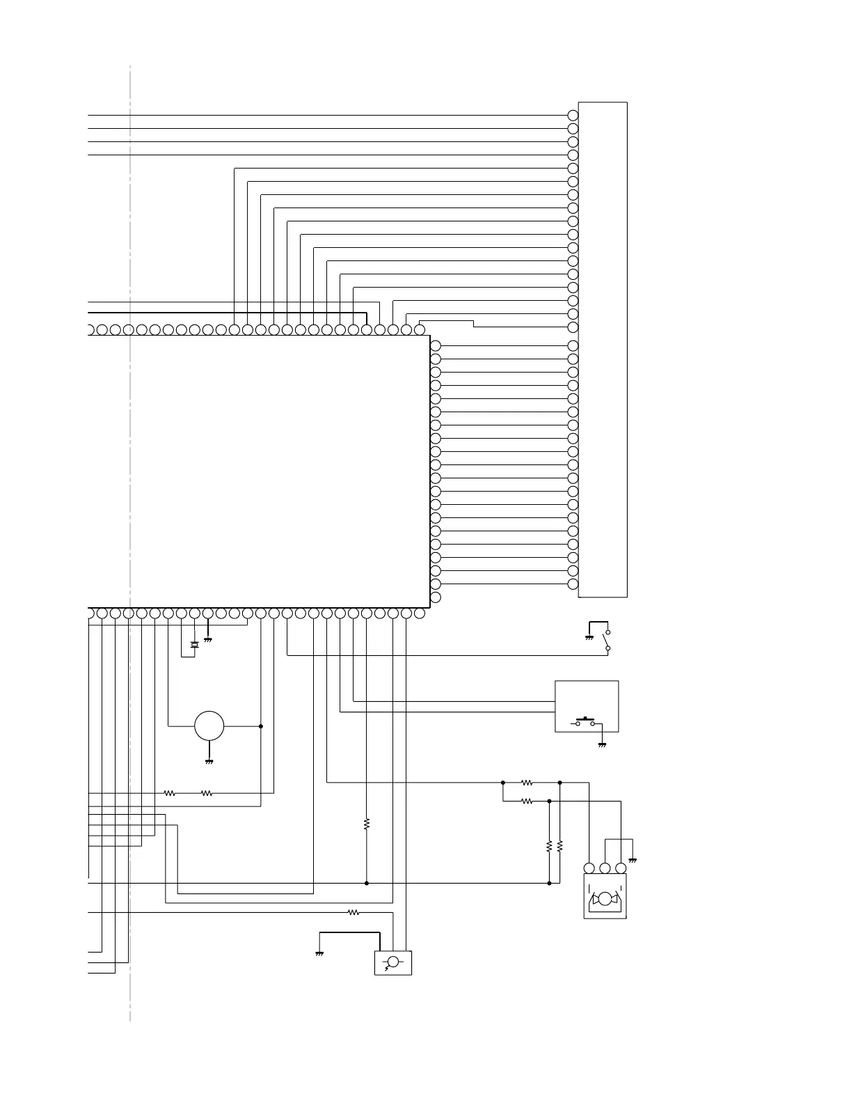
Figure 4-4 BLOCK DIAGRAM (4/4)

Other manuals for Sharp XL-MP10H

Related product manuals