EasyManua.ls Logo

Sharp XL-MP10H - Radio Station Management

Sharp XL-MP10H
56 pages
Print Icon
To Next Page IconTo Next Page
To Next Page IconTo Next Page
To Previous Page IconTo Previous Page
To Previous Page IconTo Previous Page
Loading...
XL-MP10H
6 – 6
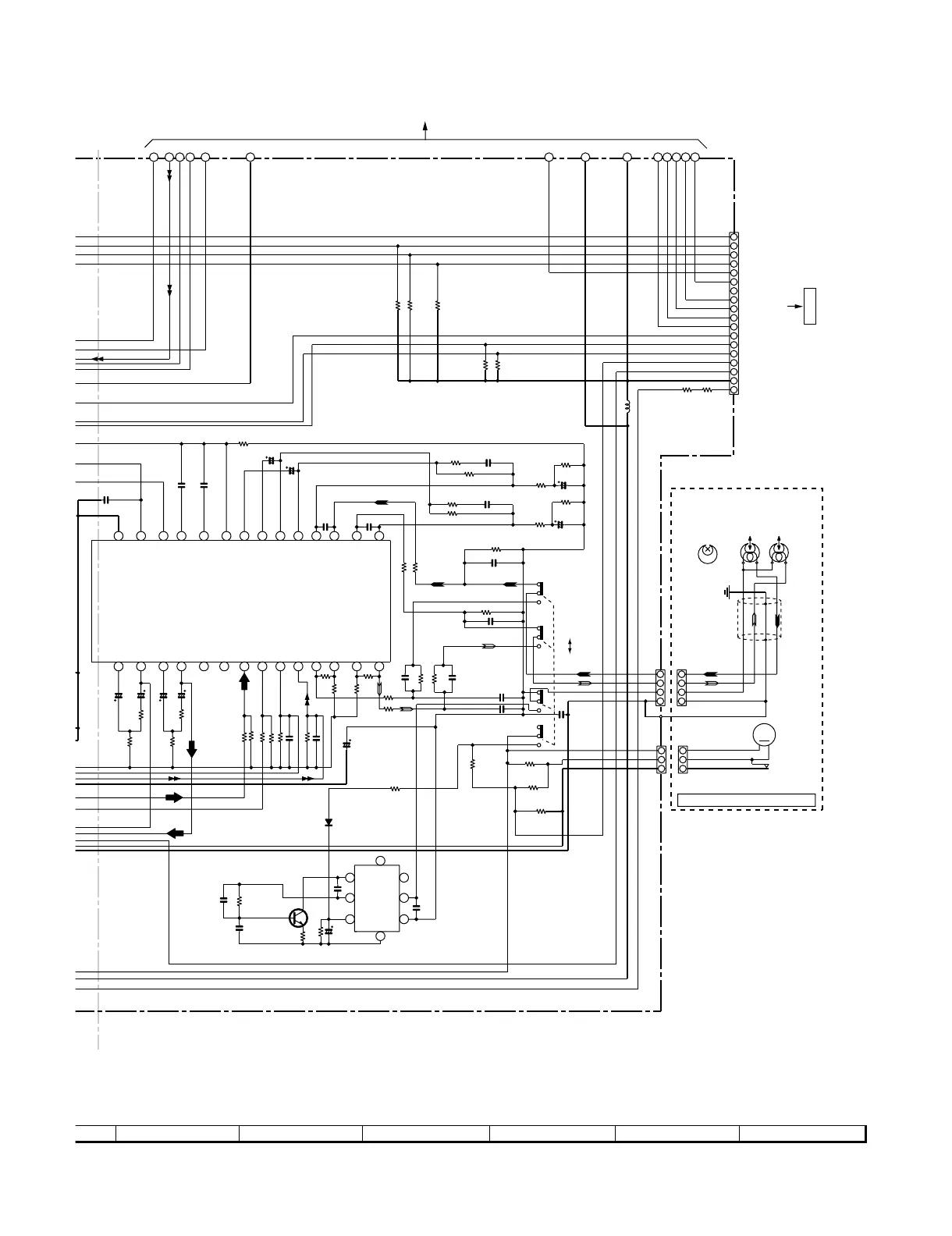
Figure 6-6 SCHEMATIC DIAGRAM (5/7)
7
8 9 10 11 12
M
6-3,6-4 3~12 - G
6-7 2-G
CNS701
100
47/25
100K
120K
1
2
3
1
TAPE
MOTOR
PLAY
2
3
4
0.1
1
2
3
4
330
10K
2.2K
22K
1
2
3
5.6K
2.2K
33K
4.7K
33K
4.7K
1K
1K
390K
0.015
0.22/50
0.22/50
1.8K
0.22/50
1.8K
1.8K
1.8K
0.22/50
20K
0.22/50
120
100/35
0.015
390K
20K
0.22/50
120
100/35
0.0012
15K
0.0012
15K
220/16
1SS133
0.0056
0.01
0.0027
0.0027
18K
8.2
2SC3052 F+
3
2
1
820P
P.B.
C
B
A
D
REC.
820P
0.01
0.01
47K
100
100
47K
+B
+B
+B +B
+B
+B
+B
+B
+B
0.01
0.01
10P
470P
470P
12K
12K
3.3K
3.3K
2.2K
2.2K
8
7
6
5
4
15
16
17
18 19 20 24232221 28272625
43 2 1
BD3881FV
RECORD/PLAYBACK AMP.
47P
47P (CH)
(CH)
(CH)
13 12 11 10 9 8 7 6 514
GND
SD
VCC
TRE2
TRE1
VCC2
VOL2
VOL1
SEL-OUT1
SEL-OUT2
PB2P
PB2N
PB1P
PB1N
REC10
REC1N
REC2N
REC20
C2
C1
B2
B1
A2
A1
OUT1
BB1
OUT2
BB2
R-CH
L-CH
RECORD/PLAYBACK HEAD
ERASE HEAD
TAPE MECHANISM ASS'Y(226)
11 12 13 14 1615
19
TO MAIN (2/3) PWB
CD SECTION
TUN-L
TUN-R
10
18
13
14
12
11
15
17
16
1
2
3
4
5
6
7
8
9
VP
D-GND
0-POWER
1-TP-STATE
0-EVRCLK
0-EVR-SD0
0-AMP-ON
0-TU-CE
0-TU-SDO
0-TU-SCK
1-TU-SDI
0-CD-CE
0-CD-CE
O-CD+B
0-CD-CLK
0-CD-CLK
O-CD-CMD
O-CD-CMD
1-CD-DATA
1-CD-DATA
0-CD-/RESET
0-CD-/RESET
I-CD-DRF
TO DISPLAY PWB
18
18
0.82µH
6.8K
6.8K
6.8K 6.8K
6.8K
20 21 22 2317 18 24
0
C506
C507
C513
C511
R506
C516
C515
C521
C524
C535
R561
R563
R562
R564
C510
R509
C509
R510
R566
R565
C508
C520
C519
R520
R518
R519
R516
R523
R521
R526
R525
R530
R528
C525
C526
C528
C527
R532
R543
IC501
R548
R547
R535
C532
R536
R541
C534
C531
R533
R534
R542
C533
R537
S501
C529
C530
R529
R527
R538
CNA501
CNP501
CNA502
CFW802
M501
SW501
CNP502
C522
R539
R540
R531
D501
C517
L501
C518
C514
R560
C512
R512
R517
Q503
C523
CNP503
R546
R545
L502
R559
R558
R552 R553
R551

Other manuals for Sharp XL-MP10H

Related product manuals