EasyManua.ls Logo

Siemens C45 - Page 27

Siemens C45
46 pages
Print Icon
To Next Page IconTo Next Page
To Next Page IconTo Next Page
To Previous Page IconTo Previous Page
To Previous Page IconTo Previous Page
Loading...
V1.0 Page 27 of 46 ICM MP CCQ ST
C45, M50 AND MT50 Company Confidential © Copyright Siemens AG 05/02
For temperature detection, a NTC resistor (22k at 25°) is assembled in the
battery pack. Via the pin 2 of the battery connector connected to the
EGOLD+ (GAIM L3) is carrying out the measurement.
The voltage is measured from the GAIM-part of the EGOLD+ (see description
In chapter 7)
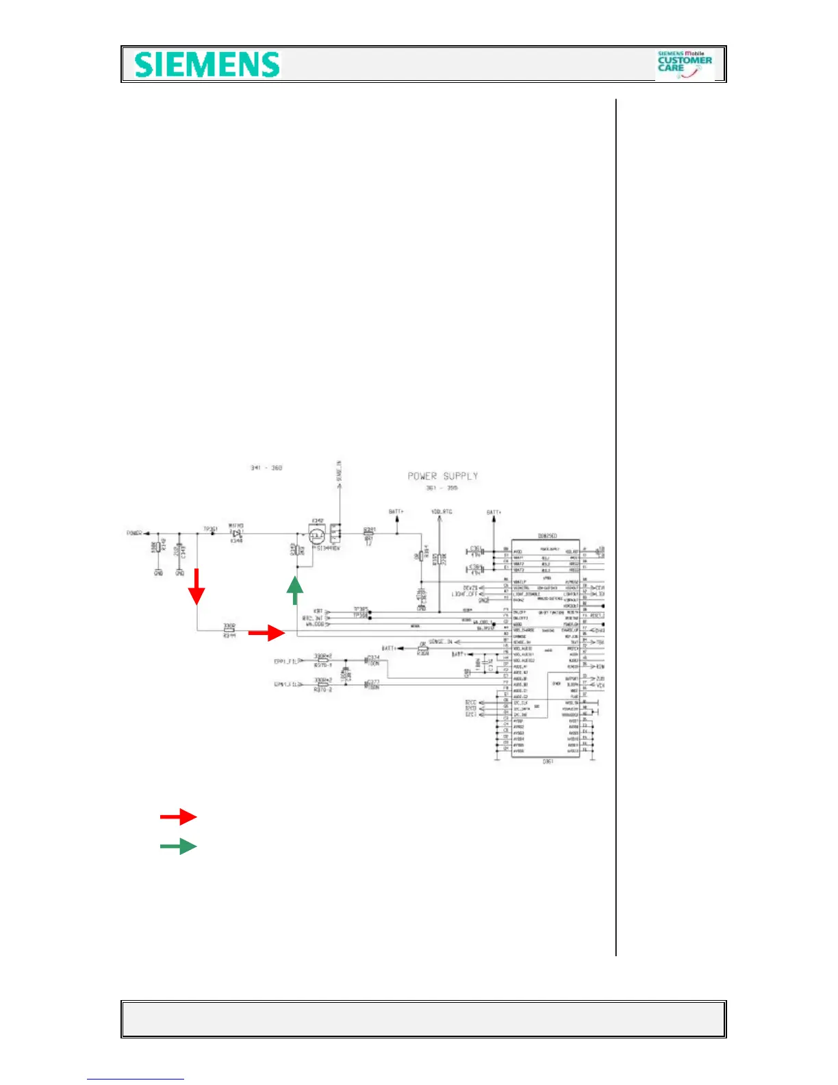
Trickle charge
If the phone has not been used for a longish time (longer than approx. 1 month), the
battery could be totally self-discharged. (battery voltage less then 3,2V), so that
it is not possible to charge the battery via the normal charging circuit. In this case
only trickle charge is possible.
The STV-ASIC (D361) controls the charging circuit himself.
- Battery voltage below 2,8 Volt charging current 20mA.
- Battery voltage below 3,2 Volt charging current 50mA.
- Battery voltage over 3,2 Volt “Normal charging”.
Power supply for the ASIC (D361) in this mode is the external charger.
(VDD_CHARGE)
The switch into normal charging mode, is done automatically if the required voltage
is reached.
Trickle Charging Power Supply
“Normal/Trickle” charging activation
!! Attention!!
- a charger voltage >15V can destroy resistors or capacitors in the charging path
- a charger voltage >20V can destroy the MOS-FET switch transistor in the
charging path.

Related product manuals