EasyManua.ls Logo

Siemens LMV52.240B1 - Examples of Various Installation Situations

Siemens LMV52.240B1
327 pages
To Next Page IconTo Next Page
To Next Page IconTo Next Page
To Previous Page IconTo Previous Page
To Previous Page IconTo Previous Page
Loading...
215/327
Building Technologies Basic Documentation LMV5... CC1P7550en
13 Mounting , electrical installation and service 22.05.2018
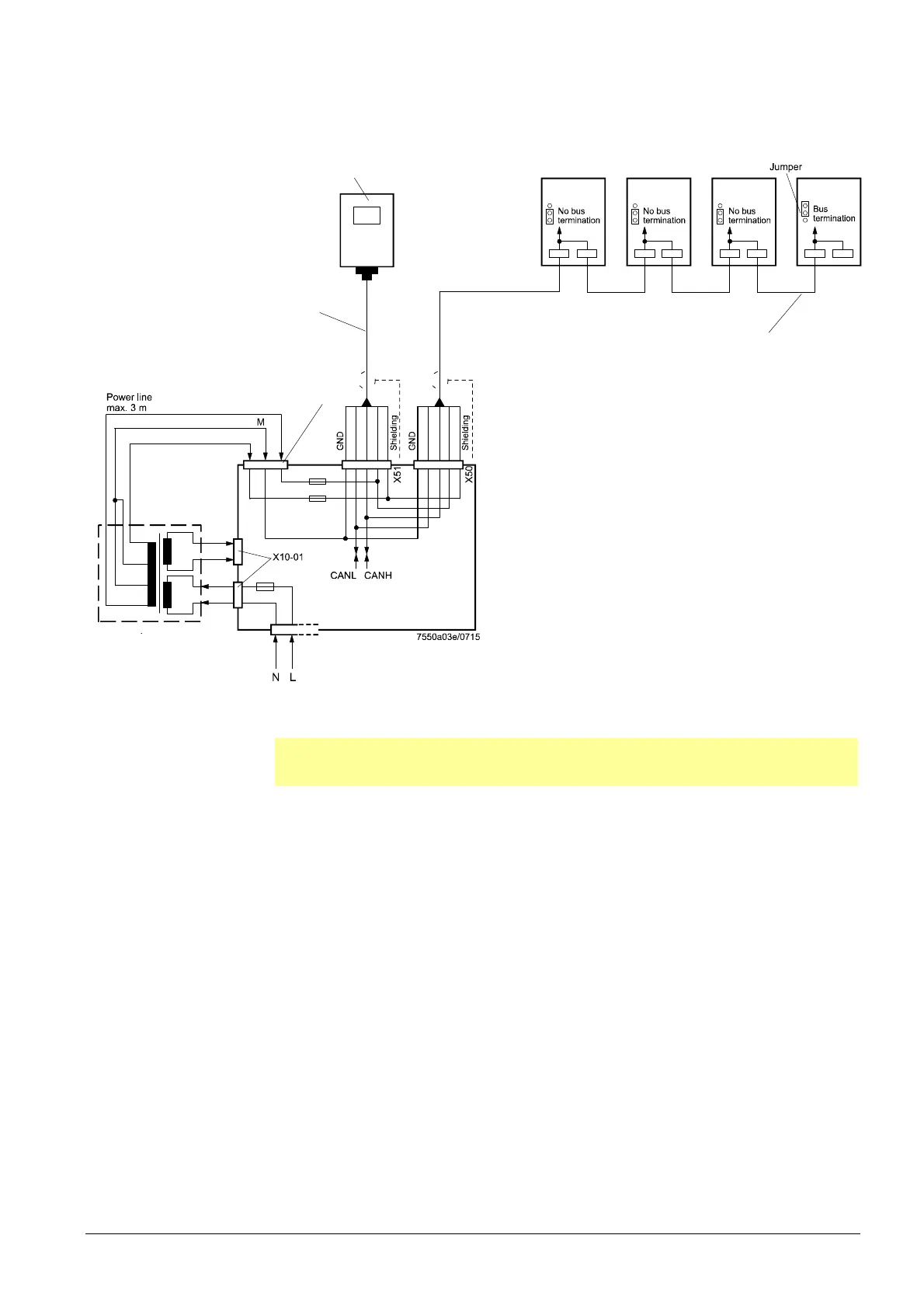
13.1.1 Examples of various installation situations
Installation of all components in the burner; CAN bus cable LMV5 last
actuator <20 m
RAST3,5
transformer
X52
Power transformer 1
AGG5.2xx
AC1 12 V
LMV5... Basic unit
F1 T6,3
F3 T4
Max. Bus cable length
LMV5...-AZL51...: 80 m
AGG5.631
Sub-D
connector
AZL5...
A
C
1
1
2
V
A
C
2
1
2
V
C
A
N
L
C
A
N
H
AC2 12 V
X3-04
Fixed internal
bus connection
Max. Bus cable length
LMV5...-SQM4...: 20 m
AGG5.641
SA 4
SQM4...
SA 3
SQM4...
SA 2
SQM4...
SA 1
SQM4...
A
C
1
1
2
V
A
C
2
1
2
V
C
A
N
L
C
A
N
H
F2 T4
12 V
0 V
0 V
12 V
230 V
12 V
0 V
Figure 94: Installation of all components in the burner; CAN bus cable LMV5
last actuator
<20 m
Β
Note on example 1!
Total length of CAN bus cable 100 m.
Example 1

Table of Contents

Other manuals for Siemens LMV52.240B1

Related product manuals