EasyManua.ls Logo

Siemens TUTORbit POL945 - 4-Zone System with Solar

Siemens TUTORbit POL945
96 pages
Print Icon
To Next Page IconTo Next Page
To Next Page IconTo Next Page
To Previous Page IconTo Previous Page
To Previous Page IconTo Previous Page
Loading...
34
TUTORBIT
COSMOGAS
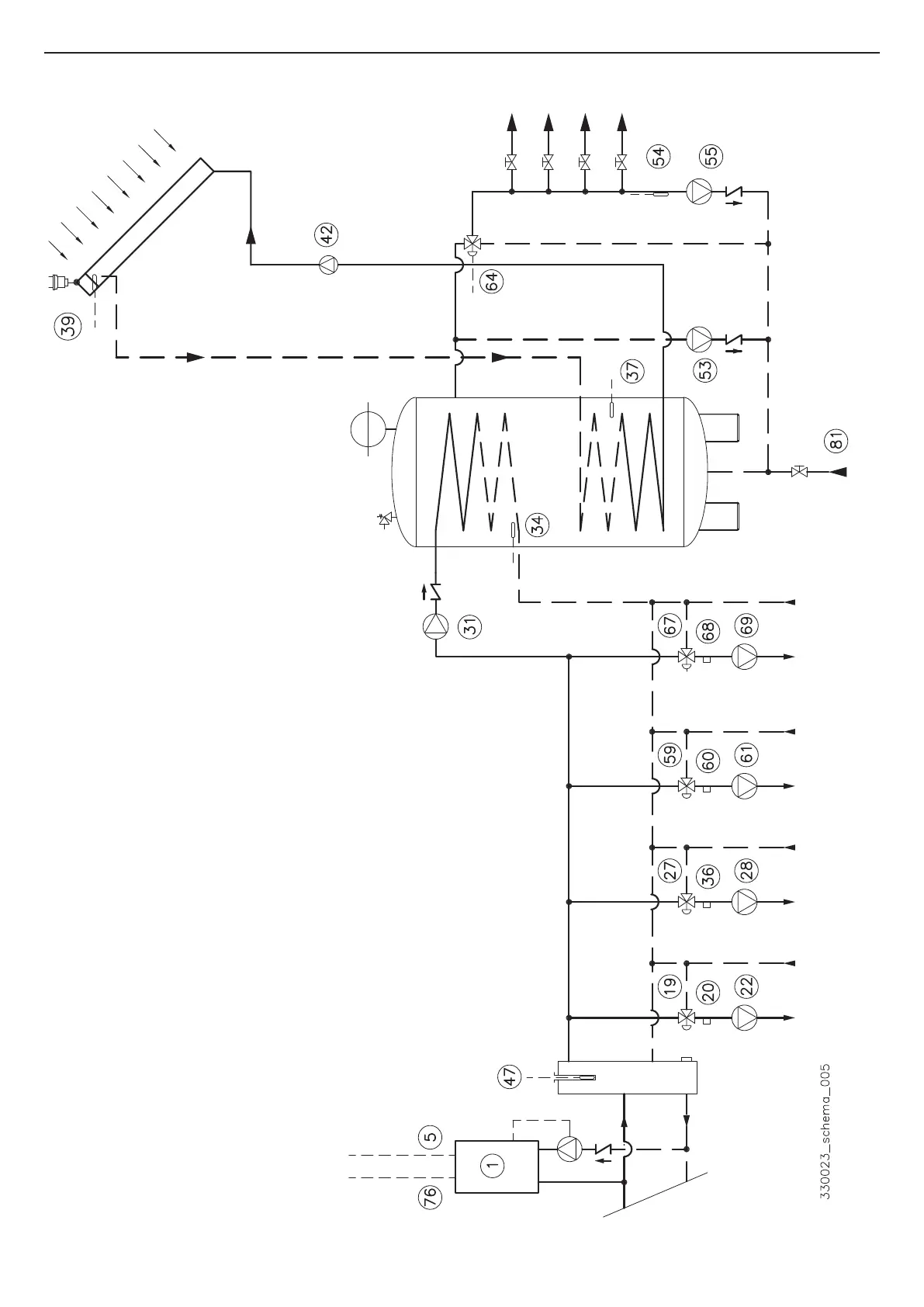
4.21.3 - 4 heating zones, DHW, DHW
return, solar and anti-legionella shu󰀪e
pump.
Settings:
Conguration > System >
Number of modules 1
Module 1 Heating
Outdoor sensor Yes
DHW Yes
DHW return sensor Yes
DHW Mode Sensor
Unit of measure °C
Number of Zones 4
Figure 4-17 - Hydraulic connections
Antilegionella Yes
Shu󰀪e pump type Antilegionella
Solar Yes
Solar Antistagnation Yes
Solar Antifrost Yes
Modbus enable No
Heat pump No
Conguration > Zones > 3 way valve > 3 way valve 1>
Zone Type Mix
Conguration > Zones > 3 way valve > 3 way valve 2>
Zone Type Mix
Conguration > Zones > 3 way valve > 3 way valve 3>
Zone Type Mix
Conguration > Zones > 3 way valve > 3 way valve 4>
Zone Type Mix
4 - INSTALLATION

Table of Contents

Related product manuals