EasyManua.ls Logo

Sony BDP-S485 - Page 58

Sony BDP-S485
134 pages
Print Icon
To Next Page IconTo Next Page
To Next Page IconTo Next Page
To Previous Page IconTo Previous Page
To Previous Page IconTo Previous Page
Loading...
BDP-S485
1
A
B
C
D
E
F
G
H
I
J
2
12
13
11
10
98765
43
14
4-
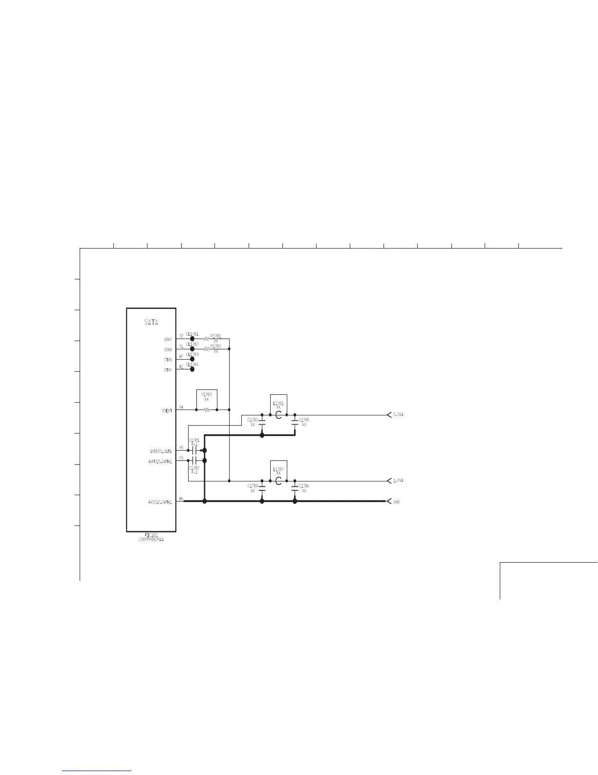
22. MB-139 BOARD (CXD9998G-AB/AC/CB/CC) SCHEMATIC DIAGRAM (17 /1 7)
See page 5-4 for printed wiring board.
- Ref. No.: MB-139 board; 10,000 series
4-22
SATA
MB-139

Table of Contents