EasyManua.ls Logo

Sony CPD-E220 - Block Diagrams

Sony CPD-E220
63 pages
Print Icon
To Next Page IconTo Next Page
To Next Page IconTo Next Page
To Previous Page IconTo Previous Page
To Previous Page IconTo Previous Page
Loading...
5-1 5-2
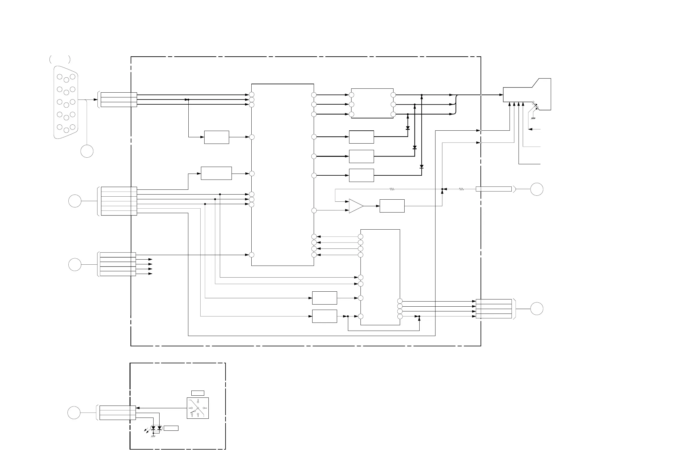
SECTION 5
DIAGRAMS
5-1. BLOCK DIAGRAMS
CN301
2
4
6
SIGNAL-IN
HD15
PIG-TAIL
RED
GREEN
BLUE
CN302
TO D BOARD
CN901
TO D BOARD
CN902
7
B
3
4
8
9
5
CLAMP
H_RTN
V_RTN
SDA/I
SCL/I
G1
A
TO D BOARD
CN603
C
5
1
3
4
6
CN303
TO
D BOARD
FBT
HV
G2
FV1
CRT
R.G.B
ABL
+81V
+12V
+6.3V
+5V
G1
2
IC001 PRE AMP,OSD MIX
6
32
11
SONG BUFF
Q008
7
19
15
26
4
6
7
5
9
13
1
13
15
17
12
10
21
20
6
5
27
25
24
23
CLAMP AMP
Q001,002
1
5
11
15
6
10
414
9
313
8
212
7
35
29
8
9
IC002
RGB OUT
11
5
3
1
F
TO D BOARD
CN502
E
TO D BOARD
CN504
IC003 OSD
IC004 AMP
P7
P1/R
R OUT
R IN
R VOUT2R VIN2
G VOUT3G VIN3
B VOUT1B VIN1
G OUT
G IN
B OUT
B IN
DA4
DA3
DA2
DA1
OSDR
OSDG
OSDB
OSD BLKIN
SDA
SCL
SOGI
CLAMP
ABL IN
BLK
P3/G
P5/B
P0/BK0
SIN
SCK
19
18
VERT
HOR
(VIDEO, RGB OUT)
A
TO
D BOARD
FBT
FV2
TO
D BOARD
FBT
B-SS3562<NH.>-BD1-EPS05
P701
MENU
ORANGE/LED
GREEN/LED
1
2
3
D
TO D BOARD
CN903
(USER CONTROL)
H
SW701
LED701
POWER
MENU
B CUT-OFF
Q301
G CUT-OFF
Q201
R CUT-OFF
Q101
G2 CONT
Q004
H SYNC
BUFF
Q003
V SYNC
BUFF
Q005
2
1
4
3
CN304
CS0
CS1
CS2
CS3
9
P6
16
P4
14
P2
+
5
1
3
4
6
ABL
+81V
+12V
+6.3V
+5V
+81V
+12V
+6.3V
+5V
1
CN309
D105
D205
D305
1.2kV

Related product manuals