EasyManua.ls Logo

Sony HBD-E190 - Page 60

Sony HBD-E190
102 pages
Print Icon
To Next Page IconTo Next Page
To Next Page IconTo Next Page
To Previous Page IconTo Previous Page
To Previous Page IconTo Previous Page
Loading...
HBD-E190/E290/E490/E690
60
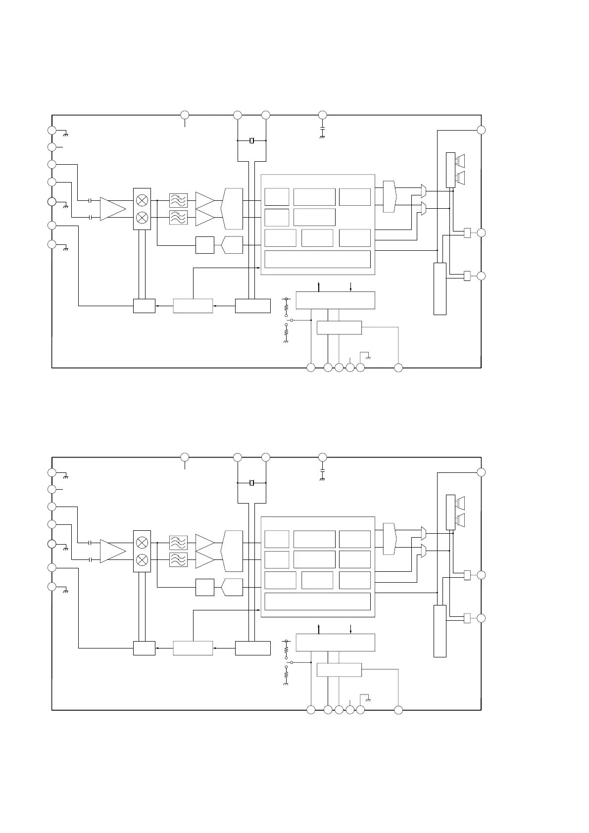
IC101 RZ5B701-0001E2 (TUNER2 BOARD) (except AEP, UK and South African models)
IC101 RZ5B701-0002E2 (TUNER2 BOARD) (AEP, UK and South African models)
GND
1
VDD
FM LNA
Filter
AGC
AMP
AGC
DET
ADC
Digital
Mixer
FM
Demodulator
RSSI
Calculation
Digital
AGC
Stereo
Decoder
DAC
LOUT
ROUT
LRCK
BCLK
IISD
IIS Controller
IIS
Generator
Station
Detector
Image
Control
VDD
SPI
12C
HOST Controller
Serial Interface / Registers
Digital Filters
Digital Signal Processing
ADC
AGC
AMP
LOSC
XOSC
Clock
Generator
IIC/RDSI
LA
CK
VDD
GND
DA
IISD
IISD
LRCK / LOUT
Lch
Rch
BCLK / ROUT
BCLK
SW
VDD
X2
X1
CP1
SW
Amplifier
LRCK
20
19
18
17
16
15
14
13
12111098
GNDRF
7
CP2
5
6
GNDRF
4
5
FRF1
3
3
FRF2
3
4
VDDRF VDD
2
2
1
GND
1
VDD
FM LNA
Filter
AGC
AMP
AGC
DET
ADC
Digital
Mixer
FM
Demodulator
RSSI
Calculation
Digital
AGC
RDS
Decoder
Stereo
Decoder
DAC
LOUT
ROUT
LRCK
BCLK
IISD
IIS Controller
IIS
Generator
Station
Detector
Image
Control
VDD
SPI
12C
HOST Controller
Serial Interface / Registers
Digital Filters
Digital Signal Processing
ADC
AGC
AMP
LOSC
XOSC
Clock
Generator
IIC/RDSI
LA
CK
VDD
GND
DA
IISD
IISD
LRCK / LOUT
Lch
Rch
BCLK / ROUT
BCLK
SW
VDD
X2
X1
CP1
SW
Amplifier
LRCK
20
19
18
17
16
15
14
13
12111098
GNDRF
7
CP2
5
6
GNDRF
4
5
FRF1
3
3
FRF2
3
4
VDDRF VDD
2
2
1

Table of Contents

Related product manuals