EasyManua.ls Logo

Sony HBD-E370 - Page 67

Sony HBD-E370
114 pages
Print Icon
To Next Page IconTo Next Page
To Next Page IconTo Next Page
To Previous Page IconTo Previous Page
To Previous Page IconTo Previous Page
Loading...
HBD-E370/E470/E570/E870/T57
67
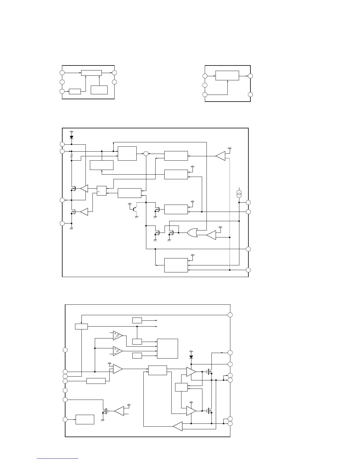
IC Block Diagrams
- MB-134 Board -
IC303 MM3141CNRE
5
4
1
REGULATOR
CURRENT
LIMIT
VDD
3
BIAS
CE
2
GND
VOUT
NC
IC307 MM3293DNRE
VDD 1
GND
2
CE
3
NC4
REGULATOR
VOUT
5
IC308 MP2301ENE-LF-Z
IC309, 310 TPS54325PWPR
SS8
EN7
COMP
6
FB5
CURRENT
SENSE
AMPLIFIER
BS 1
IN
2
SW
3
GND
4
6
Q
Q
S
R
CURRENT
COMPARATOR
OSCILLATOR
340kHz
LOCKOUT
COMPARATOR
ERROR
AMPLIFIER
SHUTDOWN
COMPARATOR
INTERNAL
REGULATORS
+
+
2.5V
6PA
1.5V
0.3V
0.95V
0.8V
1.2V
5V
VO 1
VCC14
VFB 2
VREG5 3
SS 4
GND 5
PG 6
EN 7
PGND18
PGND29
SW110
SW211
VBST12
VIN13
VREG5
OCP
UV
OV
PWM
VREG5
-30%
+20%
XCON
CONTROL
LOGIC
EN
LOGIC
REF
REF
-10%
+
+
+
SOFT START
TSD
PROTECTION
LOGIC
UVLO
REF
REF
VREG5
VREG5

Table of Contents

Related product manuals