EasyManua.ls Logo

Sony HCD-GRX8 - TUNER SECTION - (East European, CIS model)

Sony HCD-GRX8
101 pages
Print Icon
To Next Page IconTo Next Page
To Next Page IconTo Next Page
To Previous Page IconTo Previous Page
To Previous Page IconTo Previous Page
Loading...
– 23 – – 24 –
HCD-GRX8/R800/RX88/RX99
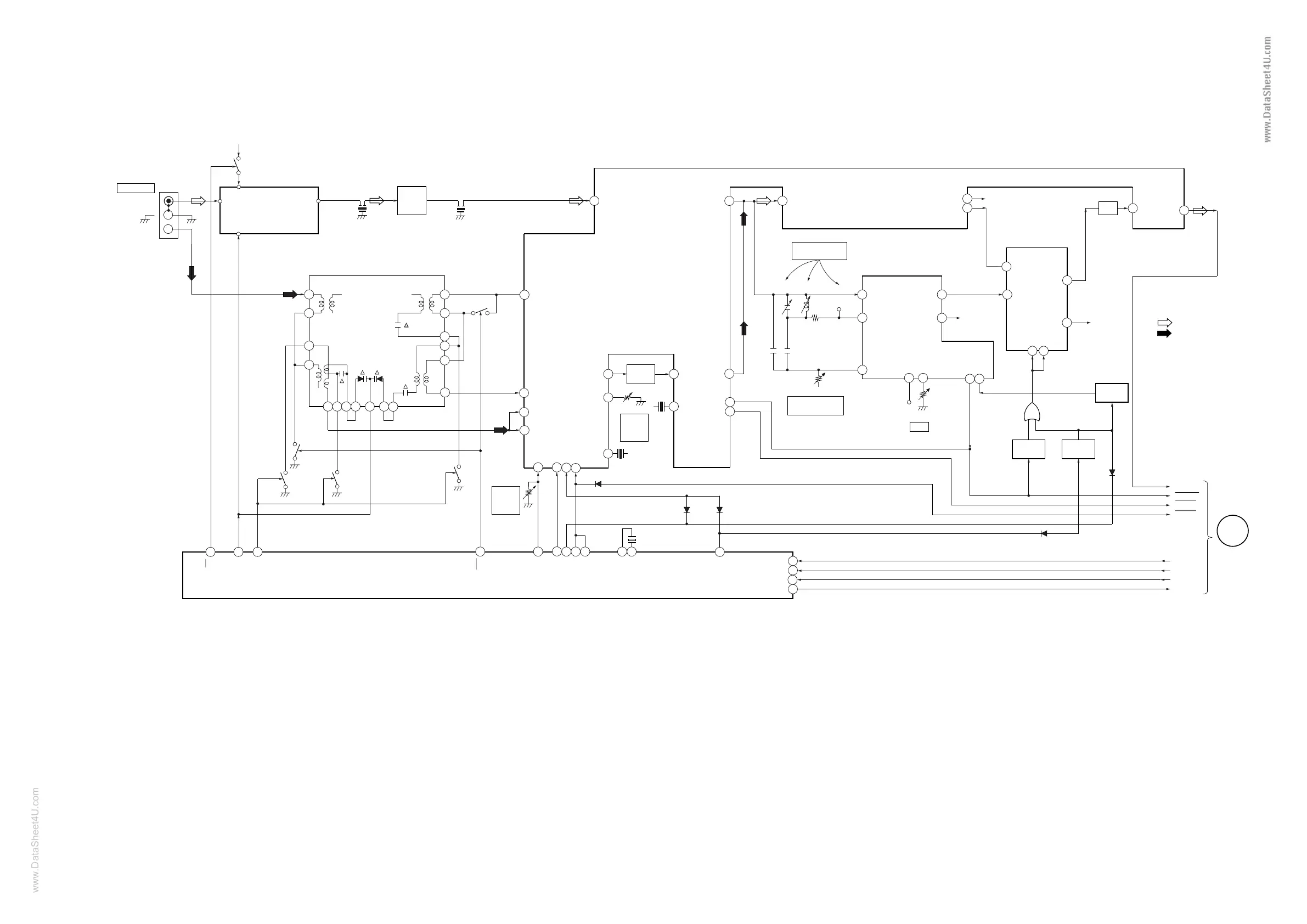
TUNER SECTION – (East European, CIS model)
22
MPX IN
21
OUT L
LPF 19
AMP
IN
L
AMP
OUT
L
17
4
5
3
6
ST-CE
COM-DIN
COM-CLK
COM-DATA
A
MAIN
SECTION
CE
DI
CL
DO
• R CH: Same as L ch
• SIGNAL PATH
: FM
: MW
D42 D43
13
FM LOW
SUB CARRIER
PEAK
L1701CT1701
TP1701
2
3
20
RV1701
SUB CARRIER
LEVEL
7
6
910
POLAR
DECODER
IC1701
IN
POUT
L OUT
R OUT
SUB IN
MON
VCO
ST IND
VCO
STOP
18 17
R CH
13
12
POLAR/PILOT
SWITCH
IC1702
14
9 11
L IN
L OUT
CA
R OUT
4
R CH
SWITCH
Q1701
SWITCH
Q1702
SWITCH
Q1703
D1704
D1703
D1701
D1702
ST-L
STEREO
TUNED
MUTE
TP1702
RV1702
VCO
(Page 29)
TM1
AM
ANTENNA
FM 75
COAXIAL
ANT IN
ST +10V
Q5
VT
FE1
FM FRONT END
IF OUT
CF1
10.7MHz
IF AMP
Q1-4
CF3
10.7MHz
1 FM IN
REG
FM/AM MPX
IC41
1710
09
PLL
IC21
11
FM
TUNED
LEVEL
15
13
30 14
RV42
2
1214
7
8
10
X42
450kHz
D41
AM/FM
VCO STOP
IF BUFF
MUTE
AM
SD
AM
TUNED
LEVEL
12
RV41
2
AM IF
IFT41
4
9
AM IF
FM
DET
STEREO
TUNED
7
6
X41
10.7MHz
1 24
X21
4.5MHz
AM MIX
AM
SD
6
28
5
2
15
17
16
14
12
13
29
26 25 24 23 22 21
20
9
LW SW
Q9
27
FE2
MW/LW FRONTEND
Q11
MW
SW
Q12
MW
SW
Q14
LW SW
Q13
MW
SW
AM OSC
AM RF IN
FM
VT1
MW
MW
AM OSC
FM
VCO STOP
FM/AM IF
IF REQ
XIN
XOUT
3
OUT R
RCH
20
ADJ
FM SD
ADJ
OSC.BUFF
FM AFC
26
23
FM DET OUT
24
AM
DET
OUT
POLA
L IN
www.DataSheet4U.com

Table of Contents

Related product manuals