EasyManua.ls Logo

Sony HCDSHAKEX70 - Amp Section Block Diagram

Sony HCDSHAKEX70
66 pages
Print Icon
To Next Page IconTo Next Page
To Next Page IconTo Next Page
To Previous Page IconTo Previous Page
To Previous Page IconTo Previous Page
Loading...
HCD-SHAKE10/SHAKE30/HCDSHAKEX10/HCDSHAKEX30/HCDSHAKEX70
HCD-SHAKE10/SHAKE30/HCDSHAKEX10/HCDSHAKEX30/HCDSHAKEX70
3535
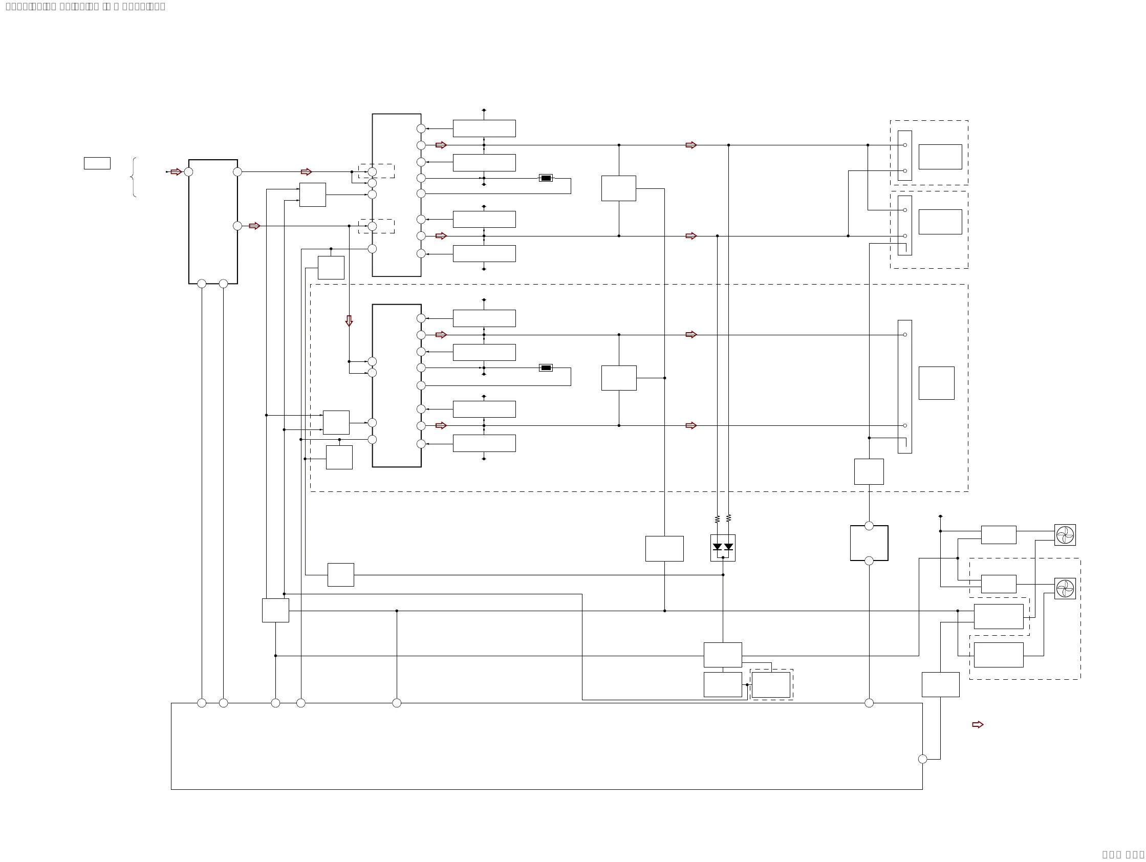
6-3. BLOCK DIAGRAM - AMP Section -
LEFT SPEAKER
IMPEDANCE
USE 
SPEAKERS
IMPEDANCE
USE 
RIGHT
SPEAKER
IMPEDANCE
USE 
>002B
MAIN SECTION
(Page 34)
DC DETECT
SWITCH
Q1009
EVOL-DATA/TOUCH_INT2
EVOL-CLK/DAMP-MUTE
AMP_CLK/SD_PCON
/AMP-RESET
HCDSHAKEX70
IN-1
9
OP AMP
IC1009
FRONT-L
26
VOUTL1
7
VINL1
18
DA
19
CL
VOUTR1
25
5756
66
78
53
1
POWER AMP
IC1008
8
2
11
32
IN+1
IN-2
CSD
CLK
96
RESET
SWITCH
Q1002
CLK
SWITCH
Q1027
POWER AMP
IC1010
15
HO1
17
CSL1
18
LO1
20
COM
23
OTP
28
HO2
26
CSL2
25
LO2
+63V
TH1002
-63V
FR/FL+
DIGITAL AUDIO MOSFET
Q1000
DIGITAL AUDIO MOSFET
Q1001
+63V
FL/FL-
DIGITAL AUDIO MOSFET
Q1004
DIGITAL AUDIO MOSFET
Q1005
-63V
FR+
+63V
TH1001
DIGITAL AUDIO MOSFET
Q1006
DIGITAL AUDIO MOSFET
Q1007
FR/FL+
FL/FL-
DC DETECT
SWITCH
Q1003
SHAKE10/SHAKE30/HCDSHAKEX10/
HCDSHAKEX30: FL
HCDSHAKEX70: FL-
FR-
-63V
-63V
DIGITAL AUDIO MOSFET
Q1010
DIGITAL AUDIO MOSFET
Q1011
+63V
RESET
SWITCH
Q1008
CLK
SWITCH
Q1028
CLK
SWITCH
Q1029
32
CLK
11
CSD
28
HO2
26
CSL2
25
LO2
15
HO1
8
IN+1
17
CSL1
18
LO1
20
COM
23
OTP
IN-2
AMP
SWITCH
Q1018
AMP-PROTECT
SYSTEM CONTROL
IC109 (3/4)
MD-CLKS 1A1Y
FAN_DET/TOUCH-RESET1
FR-
D1030
DC DETECT
SWITCH
Q1019
FAN RESET
SWITCH
Q1030
FAN RESET
SWITCH
Q1026
FAN RESET
SWITCH
Q1021
6LJQDOSDWK
: AUDIO
5FKLVRPLWWHGGXHWR
VDPHDV/FK
HCDSHAKEX70
FAN DRIVER
Q1022
FAN PROTECTION
(LOCK)
Q1024
FAN PROTECTION
(LOCK)
Q1023
SHAKE10/SHAKE30/HCDSHAKEX10/
HCDSHAKEX30
SHAKE10/SHAKE30/
HCDSHAKEX10/HCDSHAKEX30
TB1002
TB1003
HCDSHAKEX70
1
3
1
3
HCDSHAKEX70
TB1000
1
3
DETECT
SWITCH
Q1025
13V
3
2
BUS BUFFER
IC102 (2/3)
CN1011
DC FAN
CN1003
DC FAN
FAN DRIVER
Q1020
FR+
SHAKE10/SHAKE30/HCDSHAKEX10/
HCDSHAKEX30: FR
HCDSHAKEX70: FL+
2
FAN RESET
SWITCH
Q1031
HCDSHAKEX70
Ver. 1.3
SYSSET
2019/10/2523:34:43(GMT+09:00)

Related product manuals