EasyManua.ls Logo

Sony PSOne SCPH-101 - Schematic Diagram (PM-41 (-11;-21;-31;-41;-51;-61) Board) (7;15)

Sony PSOne SCPH-101
32 pages
Print Icon
To Next Page IconTo Next Page
To Next Page IconTo Next Page
To Previous Page IconTo Previous Page
To Previous Page IconTo Previous Page
Loading...
Reproduction prohibited
5-23 5-24
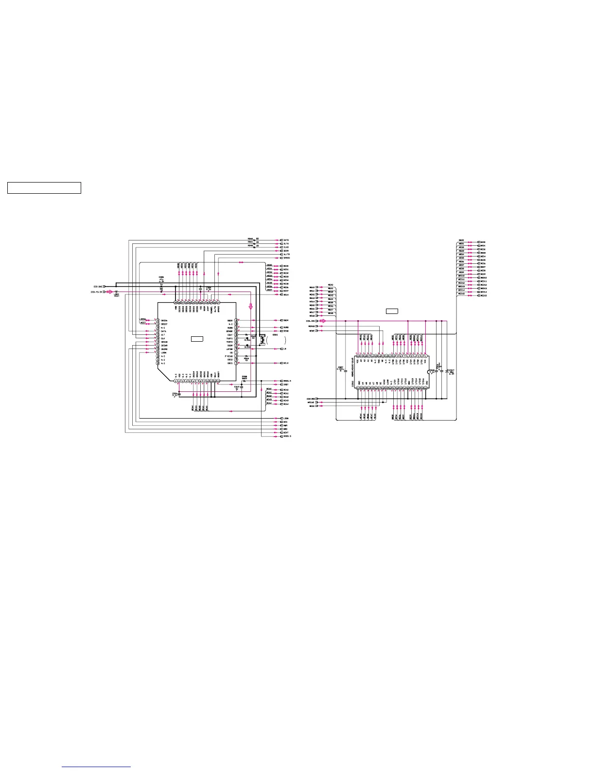
5-12. SCHEMATIC DIAGRAM (PM-41 (-11/-21/-31/-41/-51/-61) BOARD (7/15))
PM-41 (-11/-21/-31/-41/-51/-61) BOARD (7/15)
IC304
MECHANISM
CONTROL
IC310
4MBIT
DRAM
CD DOOR
OPEN/CLOSE
DET
IC304
*
*
IC304
MC68HC05G6-SC430942PBEB1
MC68HC05G6-SC430943PBEB1
MC68HC05G6-SC430944PBEB1
(100/103)
(101)
(102)
3.4
3.3
2.9
3.4
3
3.1
3.4
3.3
0
3.4
1.8
2.1
1.1
1.1
1.1
1.3
2
2
0.9
0.8
1
1.3
0.9
0.8
2.1
0.8
0.2
2.7
0.3
0.4
3.3
3.3
2.1
3.4
0
3
2.8
3.3
0
3.4
0
3.4
0
3.4
3.1
3.3
3.3
3.3
3.3
3.1
1.3
1.3
1.7
4.9
1.7
3.3
1.5
0.8
1.4
4.9
1
0.8
0.9
0.9
4.9
0.9
1

Related product manuals