EasyManua.ls Logo

Sony SSC-M183 - Page 32

Sony SSC-M183
50 pages
Print Icon
To Next Page IconTo Next Page
To Next Page IconTo Next Page
To Previous Page IconTo Previous Page
To Previous Page IconTo Previous Page
Loading...
3-6
SSC-M183/M183CE/M188CE/M383/M383CE/M388CE
SSC-DC193/DC193P/DC198P/DC393/DC393P/DC398P
Yes
No
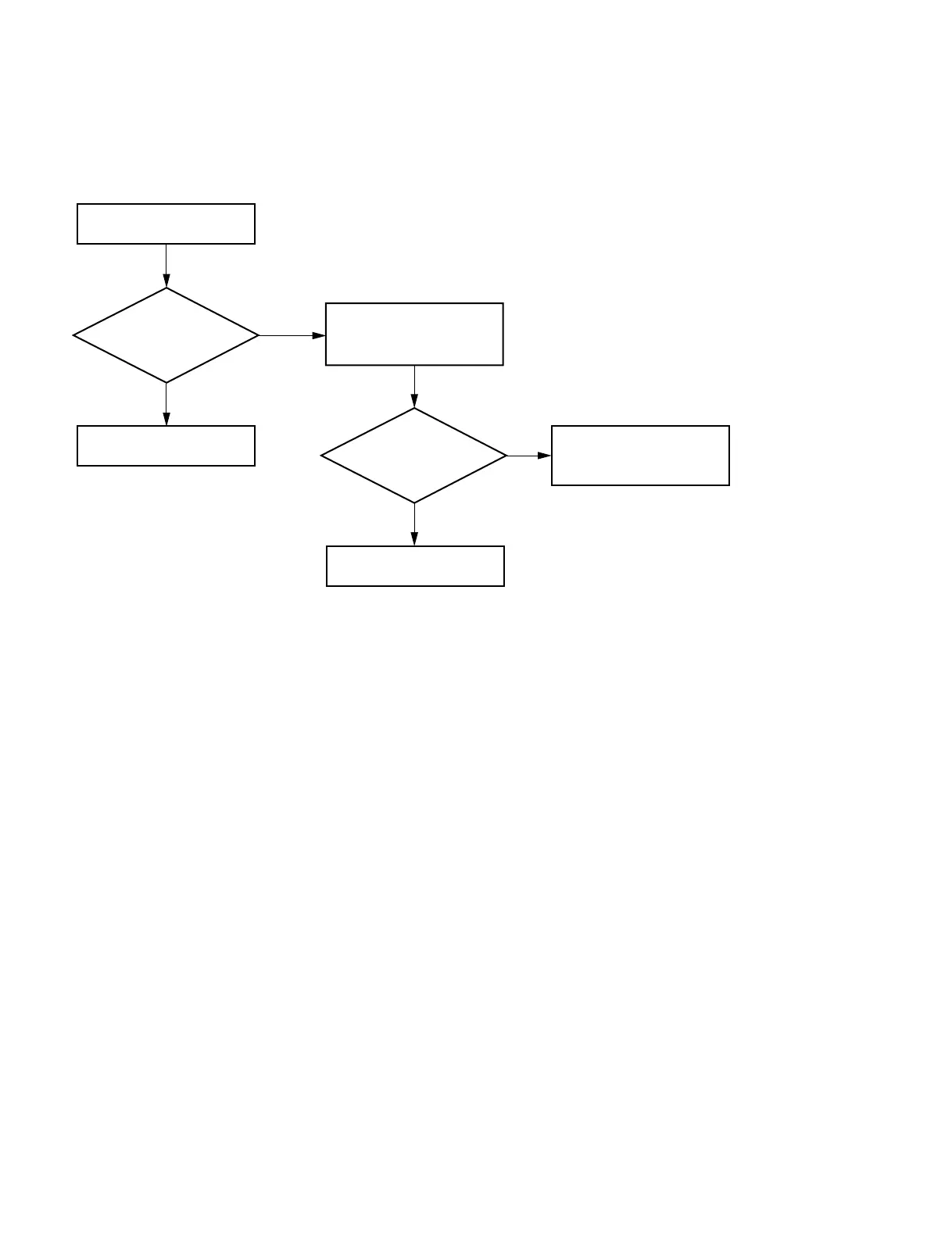
Image is too bright.
Type of the used lens?
Adjust the lens aperture.
Adjust the following.
DC servo lens: LEVEL volume
on the rear panel
VIDEO servo lens: Lens LEVEL
Is the image
correctly displayed?
Adjust with the LEVEL volume.
When the image is not improved
after adjusting with the LEVEL
volume, replace the rear board.
Manual lens
Servo lens
2. Image is too bright.

Related product manuals