EasyManua.ls Logo

Sony SSC-M183 - Page 45

Sony SSC-M183
50 pages
Print Icon
To Next Page IconTo Next Page
To Next Page IconTo Next Page
To Previous Page IconTo Previous Page
To Previous Page IconTo Previous Page
Loading...
5-3
SSC-M183/M183CE/M188CE/M383/M383CE/M388CE
SSC-DC193/DC193P/DC198P/DC393/DC393P/DC398P
5-3
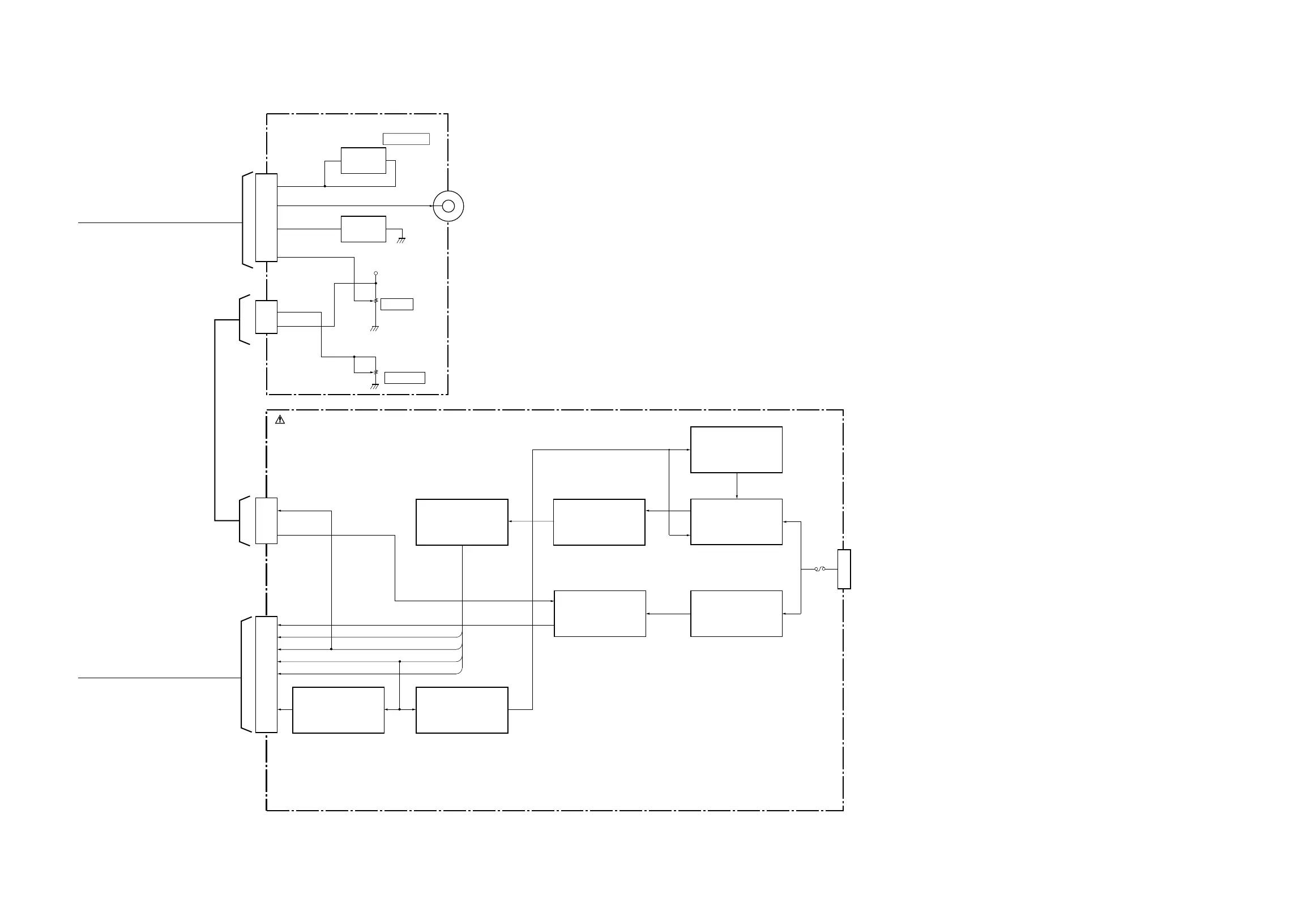
Overall
SSC-DC193/DC193P/DC198P
SSC-DC393/DC393P/DC398P
OverallOverall
SWITCHINGPOWER TRANS
POWER PHASE
DETECTOR
DC-DC
CONVERTER
AC230/AC24 BOARD
VIDEO OUT
(
(
(
(
AC24V/DC12V
For SSC-M183/
M183CE/M383/
M383CE/DC193/
DC193P/DC393/
DC393P
or
AC220V-AC240V
For SSC-M188CE/
M388CE/DC198P/
DC398P
SW
S502
1RV502
8-11
3-6
7
1
3
1
R-2001 BOARD
SW
S503
CN502
11P
CN503
3P
LEVEL
1RV501
V-PHASE
+9 V
CN501
F101
or
F601
IC101 or Q601
SWITCHING
CONTROL
Q101, Q102 or Q601
PH102 or PH602
V-PHASE PULSE
IC107 or IC605
T101 or T601
1 8
7
3
1
6
5
3
4
15 V
9 V
5 V
_7 V
CN101
or
CN601
5 V FB
PH101 or PH601
3.3 V REG.
Q104, Q105, IC106
or
Q602, Q603, IC604
(SSC-DC193/DC193P/DC198P/
DC393/DC393P/DC398P)
CN103
or
CN603
3P
CN102
or
CN602
7P
1
VS/DC-SERV0

Related product manuals