EasyManua.ls Logo

Sony ST-RDB940 - Speaker System 15; Speaker System Hookup; Speakers Impedance Use

Sony ST-RDB940
64 pages
Print Icon
To Next Page IconTo Next Page
To Next Page IconTo Next Page
To Previous Page IconTo Previous Page
To Previous Page IconTo Previous Page
Loading...
16
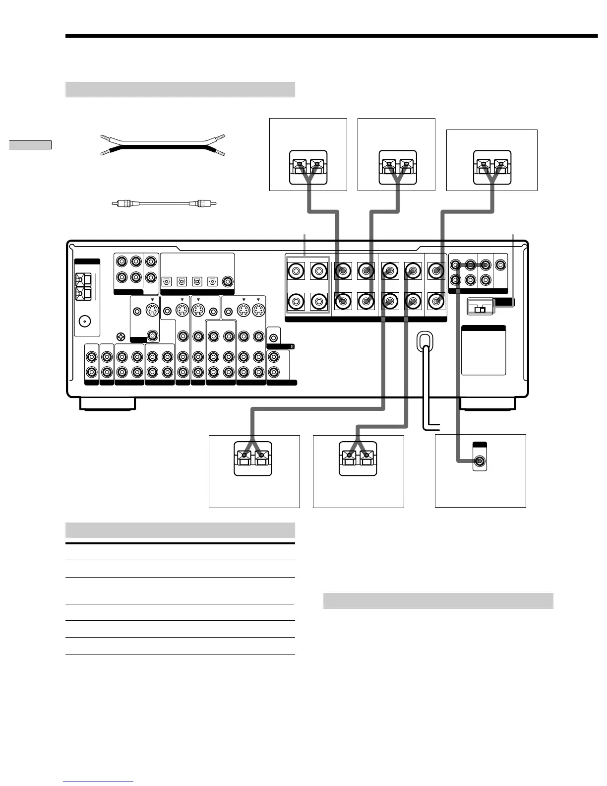
Hooking Up and Setting Up the Speaker System
Front speaker (R) Front speaker (L)
Center speaker
Active sub wooferRear speaker (R) Rear speaker (L)
z
To connect certain speakers to another amplifier
Use the PRE OUT jacks. The same signal is output from both the
SPEAKERS jacks and the PRE OUT jacks. For example, if you
want to connect just the front speakers to another amplifier,
connect that amplifier to the PRE OUT FRONT L and R jacks.
Notes on speaker system hookup
Twist the stripped ends of the speaker cords about
2/3 inch (10 mm). Be sure to match the speaker cord to
the appropriate terminal on the components: + to + and
– to –. If the cords are reversed, the sound will be
distorted and will lack bass.
If you use front speakers with low maximum input
rating, adjust the volume carefully to avoid excessive
output on the speakers.
* See “Speaker impedance” on the next page.
** You can connect an active sub woofer to either of the two jacks. The
remaining jack can be used to connect a second active sub woofer.
Terminals for connecting the speakers
Connect the To the
Front speakers (8 or 4* ohm) SPEAKERS FRONT A terminals
Additional pair of front
speakers (8 or 4* ohm)
SPEAKERS FRONT B terminals
Rear speakers (8 or 4* ohm) SPEAKERS REAR terminals
Center speaker (8 or 4* ohm) SPEAKERS CENTER terminals
Active sub woofer SUB WOOFER PRE OUT**
Required cords
Speaker cords (not supplied)
One for each front, rear, and center speaker
(+) (+)
(–) (–)
Monaural audio cord (not supplied)
One for an active sub woofer
Black Black
Speaker System Hookup
IMPEDANCE
SELECTOR
FRONT
SPEAKERS B
}
]
}
]
}]
}]
}
]
INPUT
AUDIO
IN
4 8
BA
RLRL
IN
OUT
SIGNAL
GND
COAXIAL
AM
U
U
ANTENNA
TAPE
IMPEDANCE
SELECTOR
IN
PHONO
IN
CD
REARFRONT CENTER
MONITOR
IN
OUT
MD/DAT
AUDIO
IN
IN
VIDEO
CTRL S
OUT
OUT
VIDEO
CTRL S
OUT
CTRL S
STATUS IN
CTRL S
IN
AUDIO
OUT
VIDEO 1
AUDIO
IN
TV/SAT
AUDIO
IN
DVD/LD
AUDIO
IN
AUDIO
OUT
VIDEO 2
FM
75
AC OUTLET
FRONT
DVD/LD
OPTICAL
IN
DVD/LD
COAXIAL
IN
TV/SAT
OPTICAL
IN
MD/DAT
OPTICAL
IN
MD/DAT
OPTICAL
OUT
DIGITAL
L
R
REAR
FRONT
CENTER
SUB
WOOFER
5.1CH INPUT
VIDEO
S-VIDEO
IN
VIDEO
S-VIDEO
IN
2ND AUDIO OUT
CONTROL A1
VIDEO
S-VIDEO
IN
VIDEO
S-VIDEO
OUT
VIDEO
S-VIDEO
OUT
SPEAKERS IMPEDANCE USE 4 – 16
RL
+
L
R
PRE OUT
REAR
SUB WOOFER
CENTER
L
R
L
R

Table of Contents

Related product manuals