EasyManua.ls Logo

Sony ST-RDB940 - Digital Component Hookups

Sony ST-RDB940
64 pages
Print Icon
To Next Page IconTo Next Page
To Next Page IconTo Next Page
To Previous Page IconTo Previous Page
To Previous Page IconTo Previous Page
Loading...
9
Hooking Up the Components
VIDEO
OUT
R
AUDIO
OUT
OUTPUT
L
DIGITAL
COAXIAL
OUTPUT
VIDEO
OUT
R
AUDIO
OUT
OUTPUT
L
DIGITAL
OPTICAL
OUTPUT
DIGITAL
OPTICAL
OUTPUT
4 8
BA
RLRL
IN
OUT
SIGNAL
GND
COAXIAL
AM
U
U
ANTENNA
TAPE
IMPEDANCE
SELECTOR
IN
PHONO
IN
CD
REARFRONT CENTER
MONITOR
IN
OUT
MD/DAT
AUDIO
IN
IN
VIDEO
CTRL S
OUT
OUT
VIDEO
CTRL S
OUT
CTRL S
STATUS IN
CTRL S
IN
AUDIO
OUT
VIDEO 1
AUDIO
IN
TV/SAT
AUDIO
IN
DVD/LD
AUDIO
IN
AUDIO
OUT
VIDEO 2
FM
75
AC OUTLET
FRONT
DVD/LD
OPTICAL
IN
DVD/LD
COAXIAL
IN
TV/SAT
OPTICAL
IN
MD/DAT
OPTICAL
IN
MD/DAT
OPTICAL
OUT
DIGITAL
L
R
REAR
FRONT
CENTER
SUB
WOOFER
5.1CH INPUT
VIDEO
S-VIDEO
IN
VIDEO
S-VIDEO
IN
2ND AUDIO OUT
CONTROL A1
VIDEO
S-VIDEO
IN
VIDEO
S-VIDEO
OUT
VIDEO
S-VIDEO
OUT
SPEAKERS IMPEDANCE USE 4 – 16
RL
+
L
R
PRE OUT
REAR
SUB WOOFER
CENTER
L
R
L
R
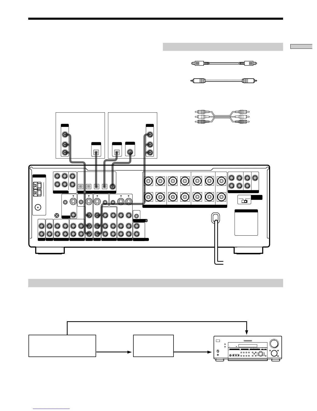
Required cords
Optical digital cords (not supplied)
Coaxial digital cord (not supplied)
Audio/video cords (not supplied)
When connecting a cord, be sure to match the color-coded pins to
the appropriate jacks on the components.
Yellow Yellow
Black Black
DVD/LD
VIDEO IN
DIGITAL
DVD/LD IN
(COAXIAL)
(OPTICAL)
AC-3 RF
OUT
VIDEO OUT
5
0
1
3
9
7
46
2
8
10
–+ –+
+
+
?/1
DVD or LD player (etc.)*
Connect the digital output jacks of your DVD player and
satellite tuner (etc.) to the receiver’s digital input jacks to
bring the multi channel surround sound of a movie
theater into your home. To enjoy full effect of multi
channel surround sound, five speakers (two front
speakers, two rear speakers, and a center speaker) and a
sub woofer are required. You can also connect an LD
player with an RF OUT jack via an RF demodulator, like
the Sony MOD-RF1 (not supplied).
Digital Component Hookups
TV or satellite tuner
Please note that you cannot connect an LD player’s AC-3 RF OUT jack directly to this unit’s digital input jacks. You must
first convert the RF signal to either an optical or coaxial digital signal. Connect the LD player to the RF demodulator, then
connect the RF demodulator’s optical or coaxial digital output to this unit’s OPTICAL or COAXIAL DVD/LD IN jack.
Refer to the instruction manual supplied with your RF Demodulator for details on AC-3 RF hookups.
Example of LD player connected via an RF demodulator
RF demodulatorLD player
Yellow (video) Yellow (video)
White (L/audio) White (L/audio)
Red (R/audio) Red (R/audio)
Note
When making connections as shown above, be sure to set INPUT MODE (5 on page 27) manually. This unit may not operate correctly if
INPUT MODE is set to “AUTO.”
*
Make either coaxial or optical connections. We recommend making coaxial connections instead of optical connections.
DIGITAL
DVD/LD IN
(COAXIAL)
or (OPTICAL)

Table of Contents

Related product manuals