EasyManua.ls Logo

Sony STR-DA3600ES - Page 91

Sony STR-DA3600ES
162 pages
Print Icon
To Next Page IconTo Next Page
To Next Page IconTo Next Page
To Previous Page IconTo Previous Page
To Previous Page IconTo Previous Page
Loading...
91
GB
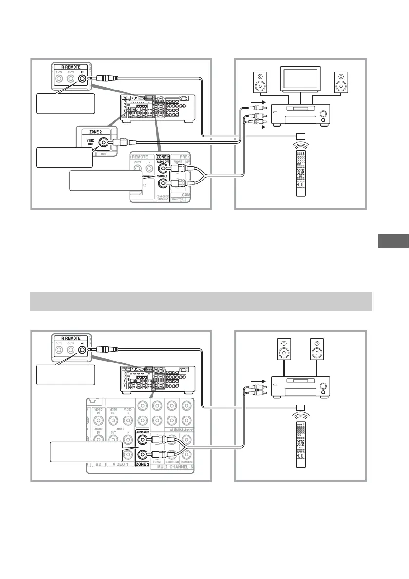
Using Multi-zone Features
2 Outputs sound from speakers in zone 2 using the receiver and
another amplifier.
A IR repeater (not supplied)
B Speakers
C Sony Amplifier/Receiver
* You can also connect to the ZONE 2 COMPONENT VIDEO OUT jack. However, video signals from the
ZONE 2 VIDEO OUT and ZONE 2 COMPONENT VIDEO OUT jacks are not converted using the video
converter. Connect the input and the output jacks using the same kind of cords.
A IR repeater (not supplied)
B Speakers
C Sony Amplifier/Receiver
Main zone Zone 2
TV
monitor
ZONE 2 AUDIO OUT
A
BB
C
STR-DA3600ES
Multifunction remote
IR REMOTE IN
ZONE 2 VIDEO
OUT*
2:Zone 3 connections
BB
C
STR-DA3600ES
Main zone Zone 3
Multifunction remote
A
IR REMOTE IN
ZONE 3 AUDIO OUT

Table of Contents

Other manuals for Sony STR-DA3600ES

Related product manuals