EasyManua.ls Logo

Sony STR-DE575 - Speaker Wiring and Terminals

Sony STR-DE575
59 pages
Print Icon
To Next Page IconTo Next Page
To Next Page IconTo Next Page
To Previous Page IconTo Previous Page
To Previous Page IconTo Previous Page
Loading...
12
Hooking Up and Setting Up the Speaker System
S VIDEO
IN
S VIDEO
OUT
DIGITAL
DVD/LD
IN
COAXIAL
MULTI CH IN
ANTENNA
SUB
WOOFER
MD/TAPE
AUX
CD
TV/SAT DVD/LD
MONITOR
VIDEO
FRONTCENTERSURROUND
RL
RL
RL
RL
SPEAKERS
IMPEDANCE USE 8 – 16
TV/SAT
IN
DVD/LD
IN
OPTICAL
SUB
WOOFER
FRONT SURROUND
R
L
CENTER
IN AUDIO IN AUDIO IN
VIDEO IN VIDEO IN VIDEO OUT VIDEO OUTVIDEO IN
AUDIO INAUDIO OUTOUT IN
IN
AUDIO
OUT
AM
R
L
R
L
R
L
R
L
FM
75
COAXIAL
}
]
}
]
}
]
}
]
}
]
INPUT
AUDIO
IN
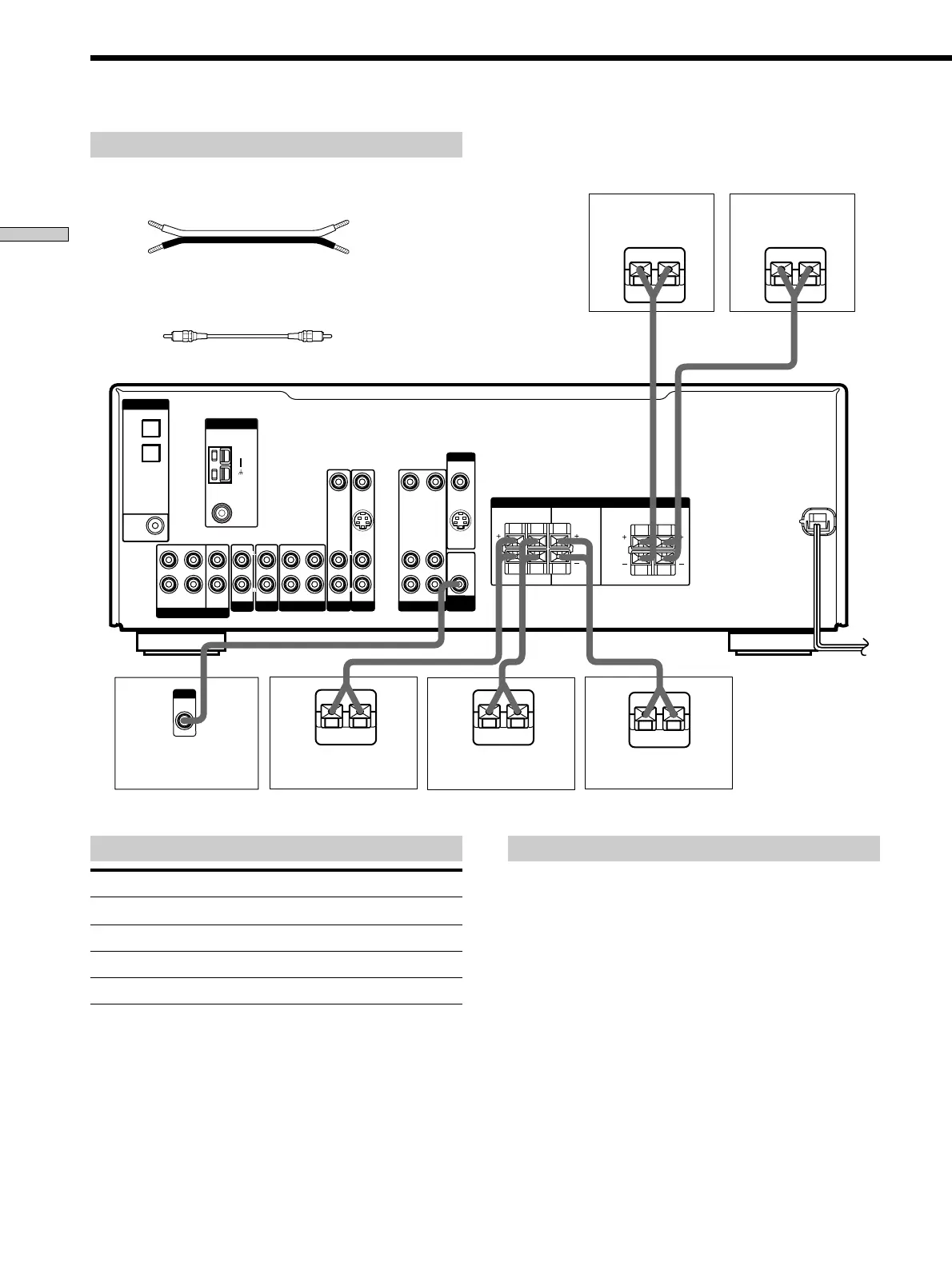
Notes on speaker system hookup
Twist the stripped ends of the speaker cords about 2/3
inch (10 mm). Be sure to match the speaker cord to the
appropriate terminal on the components: + to + and –
to –. If the cords are reversed, the sound will be
distorted and will lack bass.
If you use speakers with low maximum input rating,
adjust the volume carefully to avoid excessive output
on the speakers.
Terminals for connecting the speakers
Connect the To the
Front speakers (8 ohm) SPEAKERS FRONT terminals
Surround speakers (8 ohm)
SPEAKERS SURROUND terminals
Center speaker (8 ohm) SPEAKERS CENTER terminals
Active sub woofer
SUB WOOFER AUDIO OUT jack
Required cords
Speaker cords (not supplied)
One for each front, surround, and center speaker
(+) (+)
(–) (–)
Monaural audio cord (not supplied)
One for an active woofer
Black Black
Speaker System Hookup
Front speaker (R) Front speaker (L)
Active sub woofer Surround speaker (R) Surround speaker (L)
Center speaker

Other manuals for Sony STR-DE575

Related product manuals