EasyManua.ls Logo

Sony TA-VE910 - Digital Component Hookups

Sony TA-VE910
126 pages
Print Icon
To Next Page IconTo Next Page
To Next Page IconTo Next Page
To Previous Page IconTo Previous Page
To Previous Page IconTo Previous Page
Loading...
9
EN
Getting Started
Getting Started
Digital Component Hookups
Overview
This section describes how to connect an LD player,
DAT/MD deck, and CD player equipped with digital
jack(s) to the amplifier. If you use a digital component,
select the appropriate input mode for the component
(see page 11).
WIRELESS
REAR
SPEAKER
FRONT SPEAKERS
A
R
B
A
L
B
SURROUND SPEAKERS
IMPEDANCE USE 4–16
REAR
IMPEDANCE USE 4–16
+
++
––
++
––
+
R
R
WOOFER
AUDIO
OUT
VIDEO
OUT
OUT
ININ OUT
VIDEO
IN
VIDEO
OUT
VIDEO
IN
VIDEO
OUT
VIDEO
IN
IN
L
R
RECOUTINININ
AUDIO
IN
L
R
AUDIO
OUT
AUDIO
IN
AUDIO
OUT
AUDIO
IN
PHONO
DAT / MD
MONITORVIDEO 1VIDEO 2LD
L
L
CENTER
VIDEO
IN
AUDIO
IN
TV
AC OUTLET
SWITCHED 100W MAX
TUNER
CD
INRECOUT
TAPE
SIGNAL
GND
y
LD IN
LD IN
LD IN
AC-3 RF
OPTICAL
CD IN
OPTICAL
DAT / MD IN
OPTICAL
DAT / MD OUT
OPTICAL
COAXIAL
DIGITAL
LD IN AC-3 RF/
OPTICAL
LD IN
COAXIAL
DAT/MD IN/OUT
OPTICAL
CD IN OPTICAL
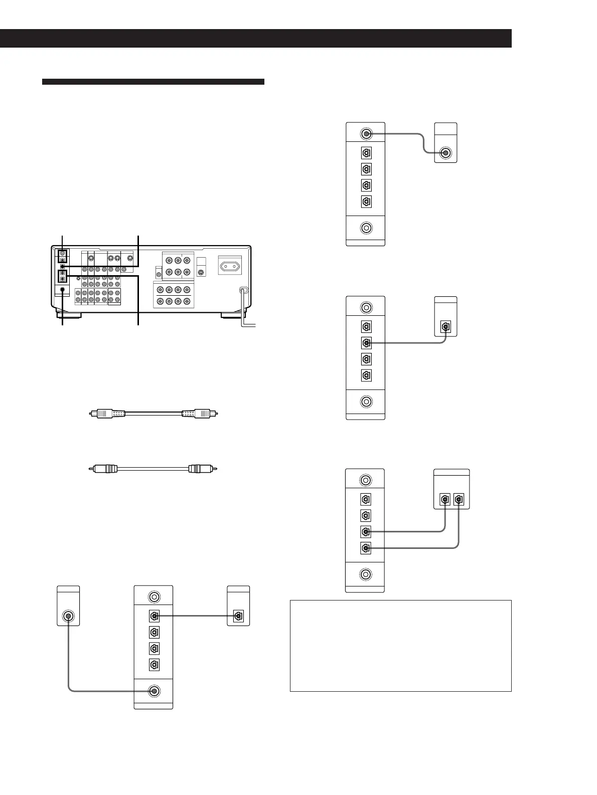
What cords will I need?
Optical digital connecting cord (not supplied) (1 for an LD
or CD player; 2 for a DAT or MD deck)
Coaxial digital connecting cord (not supplied) (1 for an LD
player)
Hookups
The arrow ç indicates signal flow.
LD player
Connect the LD player either to the LD IN COAXIAL or
OPTICAL jack.
LD player Amplifier LD player
Ç
ç
DIGITAL
OUT
LD IN
LD IN
OPTICAL
CD IN
OPTICAL
DAT / MD IN
OPTICAL
DAT / MD OUT
OPTICAL
COAXIAL
DIGITAL
DIGITAL
OPTICALCOAXIAL
OUT
AC-3 RF
LD IN
If your LD player has an RF output jack, connect it to the LD
IN AC-3 RF jack of the amplifier as shown below.
Amplifier LD player
Ç
AC-3
RF
OUT
LD IN
LD IN
OPTICAL
CD IN
OPTICAL
DAT / MD IN
OPTICAL
DAT / MD OUT
OPTICAL
COAXIAL
DIGITAL
AC-3 RF
LD IN
CD player
Amplifier CD player
Ç
DIGITAL
OUT
LD IN
LD IN
OPTICAL
CD IN
OPTICAL
DAT / MD IN
OPTICAL
DAT / MD OUT
OPTICAL
COAXIAL
DIGITAL
AC-3 RF
LD IN
DAT or MD deck
Amplifier DAT or MD deck
Ç
DIGITAL
OUT IN
LD IN
LD IN
LD IN
OPTICAL
CD IN
OPTICAL
DAT / MD IN
OPTICAL
DAT / MD OUT
OPTICAL
COAXIAL
DIGITAL
AC-3 RF
Warning regarding the playback of DAT/MD sources
When playing DAT/MD sources through the amplifier,
do not play a DAT/MD that contains digital recordings
made from a DVD player whose digital output was set
to “DOLBY DIGITAL.” High volume noise will be
output which may damage the amplifier and your
speakers.
Notes
This amplifier is compatible only with digital components
using 32, 44.1, or 48-kHz sampling frequencies and not
compatible with 96 kHz.
Be sure to connect digital components (CD player, DAT/
MD deck, etc.) to the analog jacks as well as the digital
jacks in order to do analog recording.

Table of Contents

Other manuals for Sony TA-VE910

Related product manuals