EasyManua.ls Logo

Sony UP-895MD - Page 70

Sony UP-895MD
84 pages
Print Icon
To Next Page IconTo Next Page
To Next Page IconTo Next Page
To Previous Page IconTo Previous Page
To Previous Page IconTo Previous Page
Loading...
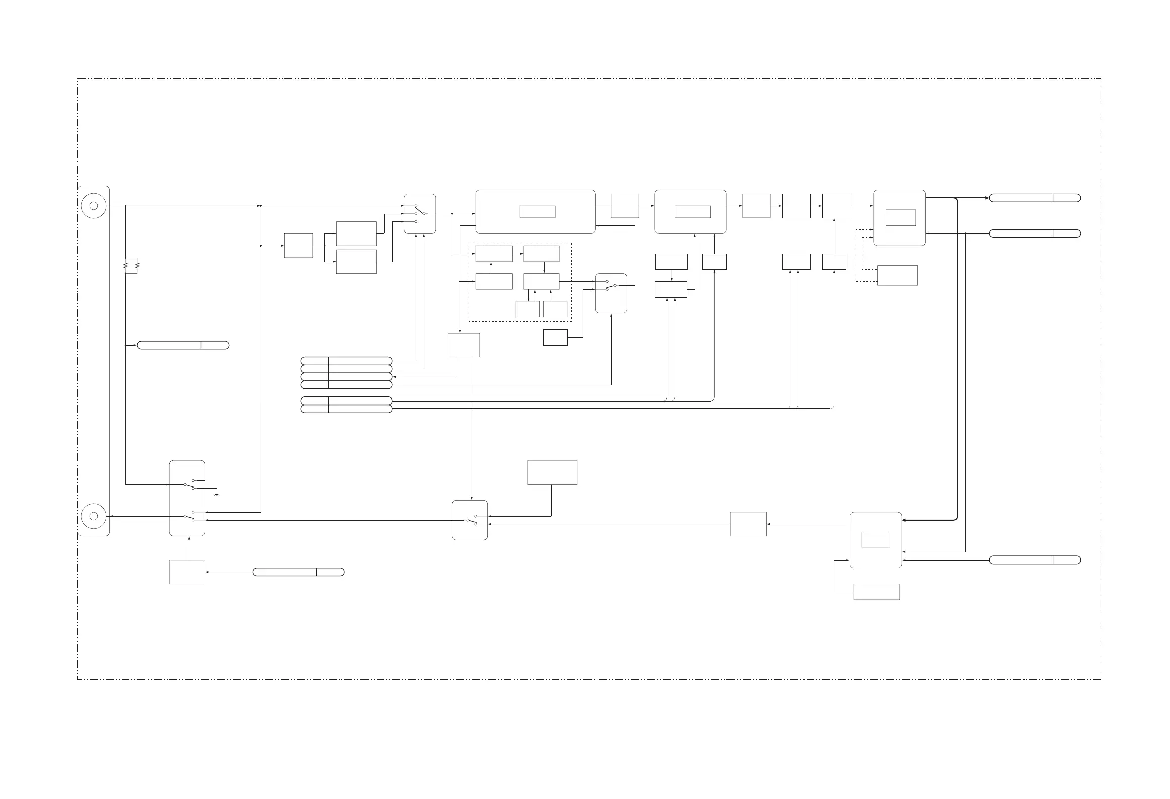
9-2
UP-895/(E)
9-2
RV5
ADJUST
CONTRAST
AGC OFF
ADJUST
RV4
RV3
REF
ADJUSTADJUST
GAIN
RV2
651
TO MEMORY&HEAD CONTROLOR(IC501)
TO MEMORY&HEAD CONTROLOR(IC501)
TO MEMORY&HEAD CONTROLOR(IC501)
TO FRONT PANEL(CN14)
TO SYSTEM CONTROLOR(IC304)
TO SYSCON(IC304)
TO DIP-SW(S300)
6
5
7
8
3
10
1
10
1
2
15
16 9
12
8-1
20
11-4
14
23
19
21
AMP
BRIGHT
RV6 Q16
ADJUST
Q7
AMP
L2,L3
LPFAMP
Q6
14
13
127
3
VIDEO
IC4
AMP
Q14
INTEGRATION
CIRCUIT
Q13
PEDESTAL
CLAMP
CLAMP PULSE
GENERATOR
Q11,Q12
3
2
8
GENERATOR
BRIGHT-H
CONTRAST-L
CONTRAST-C
BRIGHT-C
BRIGHT-L
CONTRAST-H
110 Q220
BUFFER
IC5(1/3)
113
GENERATOR
15
4
2
7
3
1
5
BLK 1/2
DRIVE
Q1
RELAY
CNTRSYNCOUT
CNTROUT
VIN
Q17
VCC
CLT
OUTIN
MA-99(2/2)
CN10
SELECTOR4
RY1
Q173
AMP
HSYNC GENERATOR
Q174
SELECTOR3
REF
IC502
VOUT
GENERATOR
D[7-0]
R538,R539,R540
REFERENCE
D/A CONV
CLK
GENERATOR
REFERENCE
Q21
D[7-0]
CLK
VTB
VRT
VIN
A/D CONV
IC500
AMP
CONTRAST
Q200
VIDEO AMP 2
IC6
VIDEO AMP 1
IC2
SELECTOR2
IC5(1/3)
AGC CIRCUIT
Q40
SYNC
SELECTOR1
IC1
FL2,Q52
TRAP FILTER
TRAP FILTER
FL1,Q51
AMP
Q50
75Z
R1,R2
VIDEO-OUT
VIDEO IN
MA-99(2/2)
1/2
1/2
1/2
1/2
1/2
1/2
1/2
1/2
1/2
AD[7-0]
1/2
PULSE
GND
CLKOUT
THRUE/EE
nAGC
nTRAP
NT/PAL
nCSYNC
BRIGHT
CONTRAST
TERMINATION
Overall (2/2)Overall (2/2)
OVERALL (2/2)

Table of Contents

Related product manuals