EasyManua.ls Logo

Sony UP-895MD - Page 75

Sony UP-895MD
84 pages
Print Icon
To Next Page IconTo Next Page
To Next Page IconTo Next Page
To Previous Page IconTo Previous Page
To Previous Page IconTo Previous Page
Loading...
10-5
UP-895/(E)
10-5
2
3
4
5
1
A BCDEFGH
MA-99 (2/5)MA-99 (2/5)
B
1 2 3 4
5678
1 2 3 4 5 6 7 8 9
1
2
1
2
3
1
2
3
4
5
6
-3
-3-3
-3
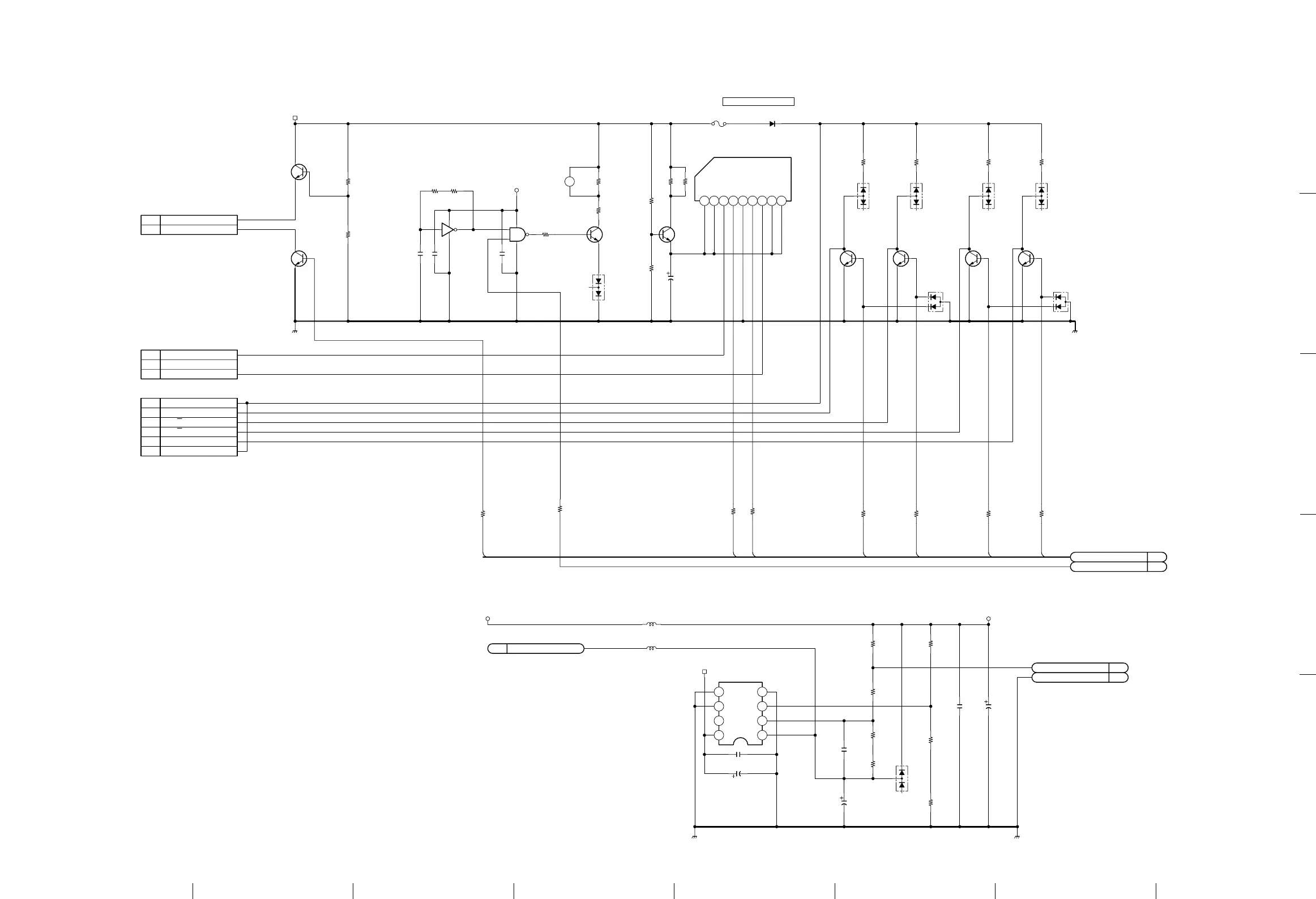
D401 D402 D403 D404
D405
D406
D407
D408
IC401
Q400
Q401
Q402
Q403
Q404
Q405
Q406
Q407
D400
IC430
IC400
BZ400
C401
C403
C404
C405
C406
C409
C431 C432
C433
CN7
CN8
F400
!
L400
R400 R401 R402 R403
R404
R405
R406
R407 R408
R409
R410
R411
R412
R413
R414 R415 R416 R417
R418 R419
R427
R430
R431 R432
L403
IC431
R421
R423
R424
R425
R420
R426
CN6
C407
1S2836-T1 1S2836-T1 1S2836-T1 1S2836-T1
1SS302-TE85L
1S2836-T1
1S2836-T1
1SS302-TE85L
LM358PS-E20
2SD999-T1-CLCK
2SC1623-T1-L5L6
2SD999-T1-CLCK
2SD992-Z-E2
2SD992-Z-E2
2SD992-Z-E2
2SD992-Z-E2
2SD992-Z-E2
10E-2
TC7S00FU-TE85R
M54543L
47
25V
10
6.3V
0.1
0.022
0.1
10
6.3V
0.01 0.1
0.1
1µH
560 560 560 560
2.2k
1k
1k
10 10
1k
10k
1.8k
1k
470
220 220 220 220
100 100
0
330
22k 3.3k
1µH
TC7S14FU-TE85R
15k
100k
150k
22k
3.9k
0
2P
47
25V
MOTOR BUS
THERMISTOR2
THERMISTOR1
3/5
3/5
1/5
1/5
15V
15V
HEAD_TEMP1/5
5V-35V
BUZZER
5V-3
3
21
3
21
3
21
3
21
3
2
1
3
2
1
2
3
1
2
3
1
1
2
4
5
3
24
5
3
FAN
A1
A2
B1
B2
H1
H2
IN2+
IN2-
OUT2
VCC
GND
IN1+
IN1-
OUT1
B(ORANGE)
A (BROWN)
B(YELLOW)
A(BLACK)
+V(RED)
+V(RED)
WHITE
FAN+
FAN-
HMOTOR1
N.C
HMOTOR2
F400/125V/1.25A
MA-99 (2/5)
B-CEPX112-MA99-S

Table of Contents

Related product manuals