EasyManua.ls Logo

Sony XVS-8000-C - Page 99

Sony XVS-8000-C
102 pages
Print Icon
To Next Page IconTo Next Page
To Next Page IconTo Next Page
To Previous Page IconTo Previous Page
To Previous Page IconTo Previous Page
Loading...
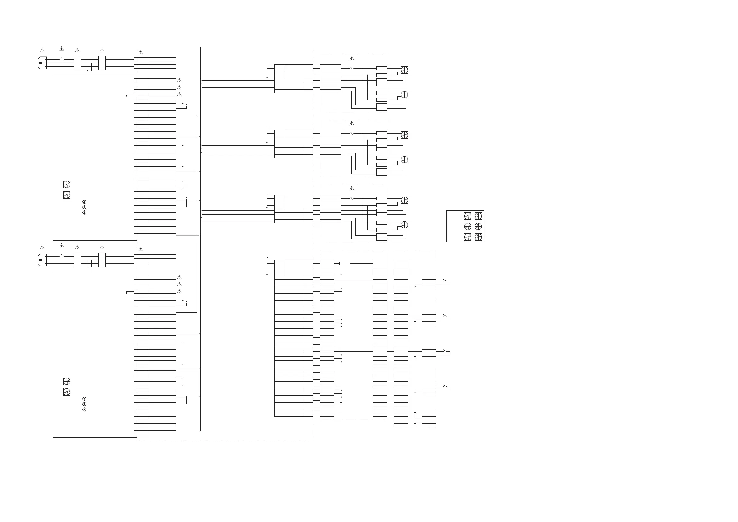
Frame Wiring_R
AC INLET C
Circuit
Protector
Filter HARNESS
Neutral
FG
Live
9-12
1-4
5-8
AC3_N
AC3_FG
AC3_L
CN7
P1 AC3_N
CN3
P2
CN3
AC3_L
FAN1_CTRL
P3
D6
D5
AC3_FG
A5
CN3 A6
P4-P6
FAN1_PULSE
FAN4_CTRL
GND
CN3
FAN4_PULSE
P7-P9 12V
GND
+12V
CN3
CN11
A1 CURRENTSHARE
CN3
PS3_I2C_SCLA2
CN3
+12V
A3 PS3_I2C_GA1
CN3
PS3_AC_OKA5
CN3
D5
SIGNAL_GNDA6
A5
A6
D6
CN3
A2,B2,C2,D2
PS3_EXIST
A4,B4,C4,D4
B2
A3,B3,C3,D3
CN3
B3
F001
PS3_I2C_GA0
CN3
B4
CN3
5V_STANDBY_RETURN
B6
CN3
PS3_DC_OK
CN004
3
4
C1
2
-SENSE
1
CN3
CN002
4
3
2
C3 I2C_GND
CN3
C4 PS3_5V_STANDBY
CN3
C6
CN3
PS3_INHIBIT
CN-3824 Board
+SENSED1
CN3
FAN-1
PS3_ENABLED2
CN3
D3 PS3_I2C_SDA
CN3
FAN-4
FAN1_CTRL
D4
D5
PS3_I2C_GA2
A5
CN3
D6
A6
PS3_FAULTD6
FAN1_PULSE
CN3
FAN4_PULSE
FAN4_CTRL
+12V
GND
12V
CN32
+12V
A5
12V
D6
POWER SUPPLY UNIT C
A6
A2,B2,C2,D2
A4,B4,C4,D4
APS-406
A1,B1,C1,D1
A3,B3,C3,D3
FAN
FAN
Green LED(AC OK)
5A/125V
F001
Green LED(DC OK)
Orange LED(FAULT)
1
CN004
AC INLET D
3
4
2
Circuit
CN002
1
3
Protector
4
Filter
2
HARNESS
CN-3824 Board
FG
Neutral
FAN-2
Live
1-4
9-12
5-8
AC4_N
AC4_L
AC4_FG
CN8
FAN1_CTRL D5
D6
A5
A6
AC4_N
P1
FAN4_PULSE
CN4
FAN1_PULSE
FAN4_CTRL
P2 AC4_L
CN4
+12V
GND
P3 AC4_FG
CN4
CN13
P4-P6 GND
CN4
+12V
P7-P9 12V
D5
CN4
A5
A1 CURRENTSHARE
D6
A6
CN4
A4,B4,C4,D4
A2,B2,C2,D2
A2
A1,B1,C1,D1
A3,B3,C3,D3
PS4_I2C_SCL
CN4
PS4_I2C_GA1A3
5A/125V
F001
CN4
A5 PS4_AC_OK
CN4
1
CN003
A6 SIGNAL_GND
3
CN4
4
B2
2
PS4_EXIST
1
CN4
3
CN002
4
CN4
B3 PS4_I2C_GA0
2
B4 5V_STANDBY_RETURN
CN4
B6
CN-3824 Board
PS4_DC_OK
CN4
C1 -SENSE
CN4
FAN-3
C3
CN4
I2C_GND
C4
CN4
PS4_5V_STANDBY
FAN-6
C6
CN4
PS4_INHIBIT
D1 +SENSE
CN4
PS4_ENABLED2
CN4
D3 PS4_I2C_SDA
CN4
FAN-1
FAN-2
FAN-3
PS4_I2C_GA2
FAN-5
D4
FAN-4
FAN-6
CN4
Left side
FRONT
D6
REAR
CN4
PS4_FAULT
12V
FG
FG
FG
FG
12V
POWER SUPPLY UNIT D
APS-406
FAN
FAN
Green LED(AC OK)
Green LED(DC OK)
Orange LED(FAULT)
A1,B1,C1,D1
5A/125V
1
D5
FAN-5
CN001
CN001
CN001
PS1_EXIST A8
B8
C8
PS1_ENABLE
PS1_I2C_GA2
+12V
GND
CN13
+12V
D8
E8
PS1_I2C_GA1
PS1_I2C_GA0
A9
B9
PS1_AC_OK
PS1_DC_OK
C9
D9
PS1_INHIBIT
PS1_FAULT
E9PS1_5V_STANDBY
A2,B2,C2,D2
A4,B4,C4,D4
A1,B1,C1,D1
A3,B3,C3,D3
A4,B4,C4,D4
A2,B2,C2,D2
A1,B1,C1,D1
A3,B3,C3,D3
A2,B2,C2,D2
A4,B4,C4,D4
A1,B1,C1,D1
A3,B3,C3,D3
Z11
Z1-9
A11,B11,C11,
A1,B1,C1,F1-9,
D11,E11,F11,
PS2_EXIST A6
B6
C6
PS2_ENABLE
PS2_I2C_GA2
D6
E6
PS2_I2C_GA1
PS2_I2C_GA0
A7
B7
PS2_AC_OK
PS2_DC_OK
C7
D7
PS2_INHIBIT
PS2_FAULT
E7PS2_5V_STANDBY
PS3_EXIST A4
B4
C4
PS3_ENABLE
PS3_I2C_GA2
D4
E4
PS3_I2C_GA1
PS3_I2C_GA0
A5
B5
PS3_AC_OK
PS3_DC_OK
C5
D5
PS3_INHIBIT
PS3_FAULT
E5PS3_5V_STANDBY
PS4_EXIST A2
B2
C2
PS4_ENABLE
PS4_I2C_GA2
D2
E2
PS4_I2C_GA1
PS4_I2C_GA0
A3
B3
PS4_AC_OK
PS4_DC_OK
C3
D3
PS4_INHIBIT
PS4_FAULT
E3PS4_5V_STANDBY
E11
F1-11
A11,B11,
A1,B1,C1,
C11,D11,
A11,B11,
A1,B1,C1,
C11,D11,
CN-3826 Board
CN001 CN002
E11
F1-11
TH001
CN005
CN-3825 Board
CN001 SW-1
CN002 SW-2
CN003 SW-3
CN004 SW-4
CN006
1,2,3
5,7,9,10
1
2
1
2
1
2
1
2
+5V
A8
B8
C8
D8
E8
A9
B9
C9
D9
E9
A6
B6
C6
D6
E6
A7
B7
C7
D7
E7
A4
B4
C4
D4
E4
A5
B5
C5
D5
E5
A2
B2
C2
D2
E2
A3
B3
C3
D3
E3
A8
B8
C8
D8
E8
A9
B9
C9
D9
E9
A6
B6
C6
D6
E6
A7
B7
C7
D7
E7
A4
B4
C4
D4
E4
A5
B5
C5
D5
E5
A2
B2
C2
D2
E2
A3
B3
C3
D3
E3
A11,B11,
A1,B1,C1,
C11,D11,
E11
F1-11
A8
B8
C8
D8
E8
A9
B9
C9
D9
E9
A6
B6
C6
D6
E6
A7
B7
C7
D7
E7
A4
B4
C4
D4
E4
A5
B5
C5
D5
E5
A2
B2
C2
D2
E2
A3
B3
C3
D3
E3
D1
E1
XVS-8000-C/XVS-8000
8-21

Table of Contents

Related product manuals