EasyManua.ls Logo

Space Pak LAHP48 - Figure 17 Field Connections

Space Pak LAHP48
28 pages
Print Icon
To Next Page IconTo Next Page
To Next Page IconTo Next Page
To Previous Page IconTo Previous Page
To Previous Page IconTo Previous Page
Loading...
– 19 –
Model LAHP48 Air to Water Heat Pump — Installation, Operation & Maintenance Manual
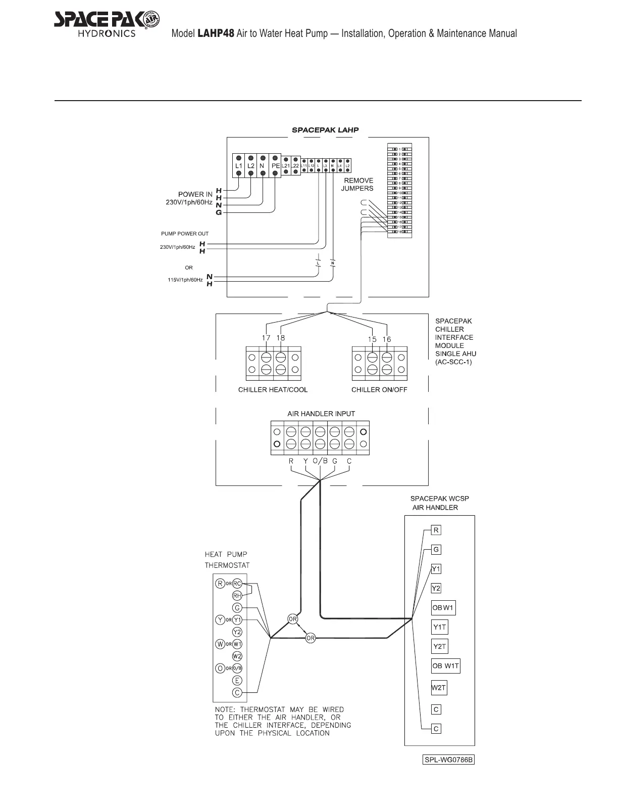
Figure 17 Field Connections
Section 9: Electrical Diagrams (continued)

Related product manuals