EasyManua.ls Logo

SPX Hankison HPRP 2000 - Schematics for Models 1750, 2000 & 2500

SPX Hankison HPRP 2000
28 pages
Print Icon
To Next Page IconTo Next Page
To Next Page IconTo Next Page
To Previous Page IconTo Previous Page
To Previous Page IconTo Previous Page
Loading...
16
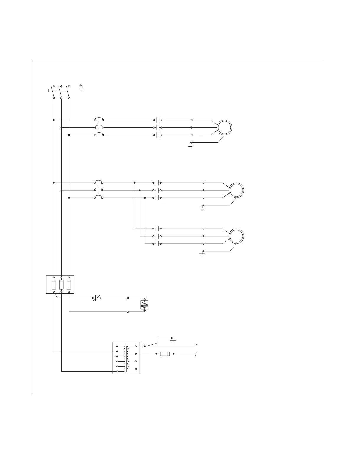
ELECTRICAL SCHEMATIC
Models 1750, 2000 and 2500
Sheet 1 of 2
02
A
04
06
08
10
12
14
16
18
20
22
24
26
28
30
32
34
36
38
40
42
44
46
48
50
52
54
56
58
60
62
64
66
68
BCDEFGHJ KLMNPQ
L3
-Q00
-K62
-F11
M
L1-1
L2-1
L3-1
L1-1A
L2-1A
L3-1A
COMPRESSOR
460 VAC, 3 PH
Models 1750, 2000: 8 HP, 15.7 RLA
Model 2500: 10 HP, 19.3 RLA
TB1-1
TB1-2
TB1-3
TB1-PE
TB1-19
TB1-20
L2
L1
2.8-4A
(SET @ 3.6A)
-K43
-F13
M
L1-3
L2-3
L3-3
L1-3A
L2-3A
L3-3A
FAN 1
1.05 KW
460 VAC
1.8 RLA
TB1-7
TB1-9
TB1-11
TB1-PE
HEATER
27 W, 460 VAC
0.06A
-K62
1A
-F22A
-F22B
-F22C
TB1-PE
FU22.1
TB2-1
-T22
240/277/400/480/575 VAC PRIMARY
24/120 VAC SECONDARY
100VA
L1-5
L3-5
L1-5
L2-5
40A
ELECTRICAL SUPPLY
480VAC, 60 Hz
3 PH / GND
TB1-PE
5A
FU22
SHT#2 4B
SHT#2 4N
24V
120V
H1
H2
H4
H5
H6
H3
X4
X2
X1
F
480V
400V
277V
240V
COM
575V
-F22
**MOUNTED
ON -T22
FU22.2
M
FAN 2
1.05 KW
460 VAC
1.8 RLA
TB1-13
TB1-15
TB1-17
TB1-PE
(10 AWG)
(12 AWG)
(1O AWG)
(12 AWG)
-K45
L1-4A
L2-4A
L3-4A
14-20A
N
1A
1A
L1-5A
Models 1750, 2000: SET @ 15.7A
Model 2500: SET @ 19.3A