EasyManua.ls Logo

SPX Hankison HPRP 2000 - Schematic for Model 3000

SPX Hankison HPRP 2000
28 pages
Print Icon
To Next Page IconTo Next Page
To Next Page IconTo Next Page
To Previous Page IconTo Previous Page
To Previous Page IconTo Previous Page
Loading...
18
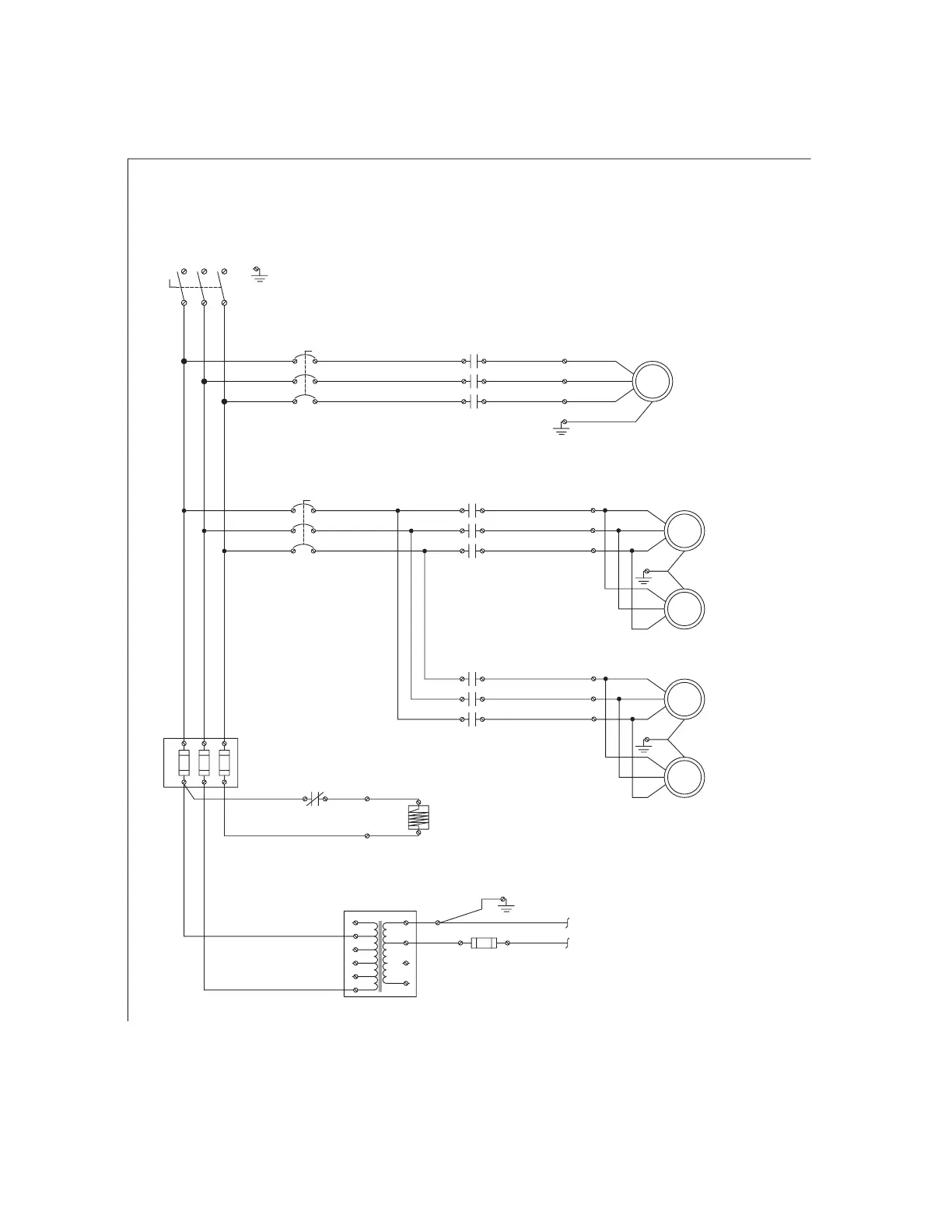
ELECTRICAL SCHEMATIC
Model 3000
Sheet 1 of 2
02
A
04
06
08
10
12
14
16
18
20
22
24
26
28
30
32
34
36
38
40
42
44
46
48
50
52
54
56
58
60
62
64
66
68
BCDEFGHJKLMN
L3
-Q00
22
-
32A
(SET @ 25.7A)
-K62
-F11
M
L1-1
L2-1
L3-1
L1-1A
L2-1A
L3-1A
COMPRESSOR
460 VAC, 3PH
13 HP, 25.7 RLA
TB1-1
TB1-2
TB1-3
TB1-PE
TB1-19
TB1-20
L2
L1
5.5
-
8A
(SET @ 7.2A)
-K43
-F13
M
L1-3
L2-3
L3-3
L1-3A
L2-3A
L3-3A
FAN 1
1.05 KW
460 VAC
1.8 RLA
TB1-7
TB1-9
TB1-11
TB1-PE
HEATER
27 W
460 VAC
0.06A
-K62
1A
1A
1A
-F22A
-F22B
-F22C
FU22.1
TB2-1
-T22
240/277/400/480/575 VAC PRIMARY
24/120 VAC SECONDARY
100VA
L1-5
L3-5
L1-5
L2-5
60A
ELECTRICAL SUPPLY
480VAC
60Hz
3 PH / GND
TB1-PE
5A
FU22
SHT#2 4B
SHT#2 4N
24V
120V
H1
H2
H4
H5
H6
H3
X4
X2
X1
F
480V
400V
277V
240V
COM
575V
-F22
**MOUNTED
ON -T22
FU22.2
M
FAN 3
1.05 KW
460 VAC
1.8 RLA
(10 AWG)
(12 AWG)
(8 AWG)
(12 AWG)
-K45
M
L1-4A
L2-4A
L3-43A
FAN 2
1.05 KW
460 VAC
1.8 RLA
TB1-13
TB1-15
TB1-17
TB1-PE
M
FAN 4
1.05 KW
460 VAC
1.8 RLA
TB1-PE
L1-5A

Related product manuals