EasyManua.ls Logo

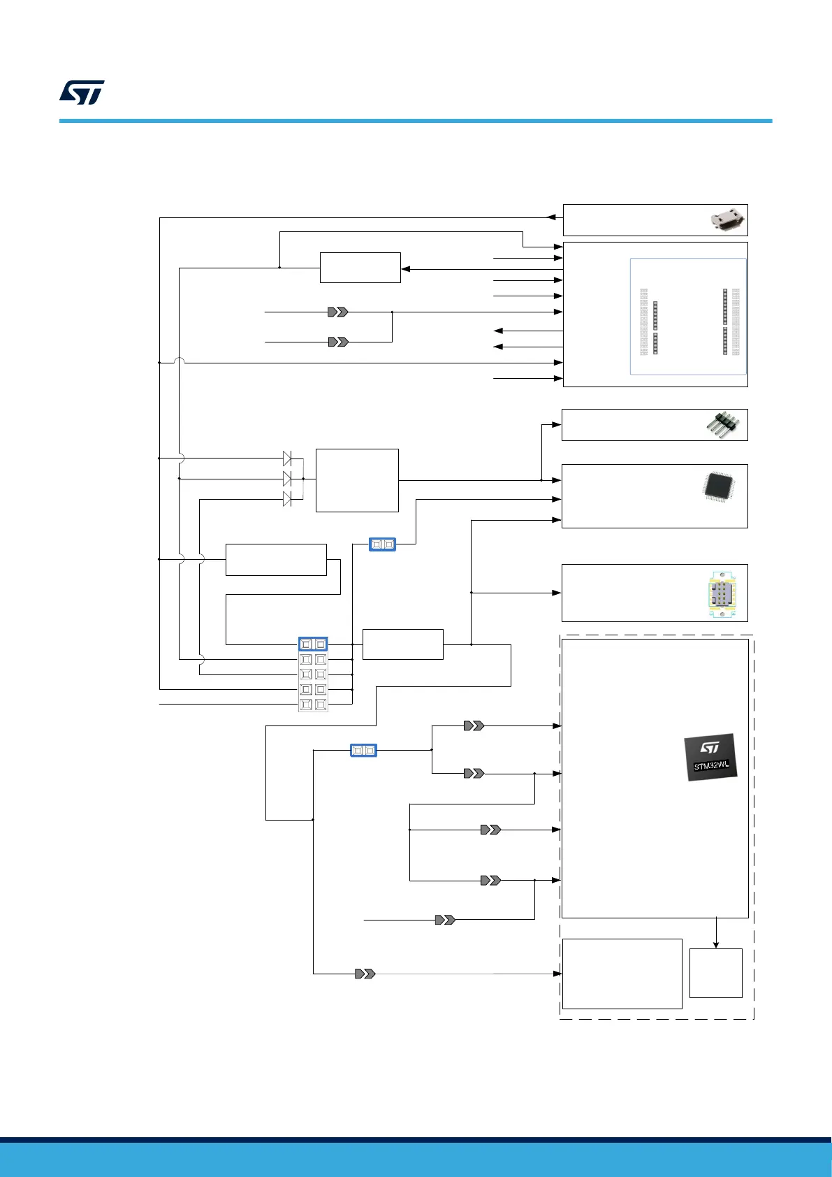
ST NUCLEO-WL55JC STM32WL - Figure 10. STM32 WL Nucleo-64 Board Power Tree

ST NUCLEO-WL55JC STM32WL
49 pages
Print Icon
To Next Page IconTo Next Page
To Next Page IconTo Next Page
To Previous Page IconTo Previous Page
To Previous Page IconTo Previous Page
Loading...
Figure 10. STM32WL Nucleo-64 board power tree
RF part
MCU STM32WL
STLINK-V3E USB connector (CN1)
Arduino Uno
Connectors
&
morpho
headers
STM32F723IEK
(STLINK-V3E)
&
bicolor led LED6 (COM)
MIPI10
connector (CN16)
DFU connector (CN2)
LDO
LD39050PU33R
3V3
5V
U2
JP4
U5
LDO
LD3985M33R
U7
5V_USB_STLK
5V_VIN
E5V
5V_USB_CHGR
LDO
LD1117S50TR
U8
VIN
5V
AVDD
5V_VIN
3V3
5V_VIN
5V_USB_CHGR
3V3_STLK
IOREF
E5V
VBAT
5V_USB_CHGR
VDD_MCU
VDD_MCU
3V3
3V3
5V_PWR
Power switch 5V/0.5A
STMPS2151STR
CN5
CN9
CN6
CN8
1
10
1
8
1
6
1
8
CN10
CN7
2
38
1
37
5V_USB_CHGR
5V_VIN
E5V
VBAT
(VDD_RF)
(VDD_SYS)
(VBAT)
3V3
VDD_SYS
SB21
(ON)
SB25 (not fitted)
JP1
ON
VDD_MCU
SB29 (fitted)
STD_ALONE_5V
JP7
ON
TCXO
RF front-end
(PB0_VDD_TCXO)
VDD_RF
SB28
(ON)
VDD_SYS
SB27
(ON)
VDD_APP
SB32
(ON)
3V3
AVDD
SB26
(ON)
(VREF+)
VDD_SYS
SB24
(ON)
UM2592
Power supply
UM2592 - Rev 1
page 16/49

Table of Contents

Related product manuals